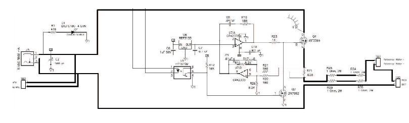
1-Cell Battery Cell Fuel Gauging Application Circuit
Referenzdesign unter Verwendung des Teils REF3133 von Texas Instruments
Zugehörige Dokumente
Für Endprodukte
- Laptop
- Notebook
Beschreibung
- Single Cell Gas Gauge Calibration Using BQMTESTER That Generates Fixed Voltage and Current
Haupteigenschaften
-
Input Voltage5 V
-
Number of Battery Cells1
Empfohlene Bauteile (11)
| Teilenummer | Hersteller | Typ | Beschreibung | |||
|---|---|---|---|---|---|---|
|
|
OPA2335AIDGKT | Texas Instruments | Operational Amplifiers - Op Amps | Op Amp Dual Auto Zero Amplifier R-R O/P ±2.75V/5.5V 8-Pin VSSOP T/R | In den Warenkorb | |
|
|
OPA2335AIDGKRG4 | Texas Instruments | Operational Amplifiers - Op Amps | Op Amp Dual Auto Zero Amplifier R-R O/P ±2.75V/5.5V 8-Pin VSSOP T/R | In den Warenkorb | |
|
|
OPA2335AID | Texas Instruments | Operational Amplifiers - Op Amps | Op Amp Dual Auto Zero Amplifier R-R O/P ±2.75V/5.5V 8-Pin SOIC Tube | In den Warenkorb | |
|
|
OPA2335AIDGKR | Texas Instruments | Operational Amplifiers - Op Amps | Op Amp Dual Auto Zero Amplifier R-R O/P ±2.75V/5.5V 8-Pin VSSOP T/R | In den Warenkorb | |
|
|
OPA2335AIDGKTG4 | Texas Instruments | Operational Amplifiers - Op Amps | Op Amp Dual Auto Zero Amplifier R-R O/P ±2.75V/5.5V 8-Pin VSSOP T/R | In den Warenkorb | |
|
|
H11A1SM | onsemi | Transistor and Photovoltaic Output Photocouplers | DC-IN 1-CH Transistor With Base DC-OUT 6-Pin PDIP SMD Bag | In den Warenkorb | |
|
|
OPA2335AIDR | Texas Instruments | Operational Amplifiers - Op Amps | Op Amp Dual Auto Zero Amplifier R-R O/P ±2.75V/5.5V 8-Pin SOIC T/R | In den Warenkorb | |
|
|
REF3133AIDBZT | Texas Instruments | Voltage References | V-Ref Precision 3.3V 10mA 3-Pin SOT-23 T/R | In den Warenkorb | |
|
|
REF3133AIDBZR | Texas Instruments | Voltage References | V-Ref Precision 3.3V 10mA 3-Pin SOT-23 T/R | In den Warenkorb | |
|
|
REF3133AIDBZRG4 | Texas Instruments | Voltage References | V-Ref Precision 3.3V 10mA 3-Pin SOT-23 T/R | In den Warenkorb | |
|
|
REF3133AQDBZRQ1 | Texas Instruments | Voltage References | V-Ref Precision 3.3V 10mA 3-Pin SOT-23 T/R Automotive AEC-Q100 | In den Warenkorb | |