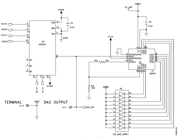
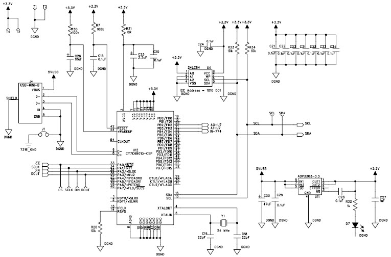
10-Bit, 4CH DAC for Portable
Referenzdesign unter Verwendung des Teils ADT7316 von Analog Devices
Zugehörige Dokumente
- ad780br CAD symbol
- ADG715BRU Multisim SPICE
- adg715bru CAD symbol
- ADT7316ARQ CAD/Foot Print
- adt7316arq CAD symbol
- ADG715BRU-REEL CAD/Foot Print
- ADG715BRUZ-REEL7 CAD/Foot Print
- AD780AR Multisim SPICE
- ad780crz CAD symbol
- ad780arz CAD symbol
- ADG715BRU-REEL7 CAD/Foot Print
- AD780ANZ CAD/Foot Print
- ad780ar CAD symbol
- AD780ARZ CAD/Foot Print
- ADT7316ARQZ-REEL7 CAD/Foot Print
- ADG715BRUZ-REEL CAD/Foot Print
- ad780brz CAD symbol
- adp3303ar-3.3 CAD symbol
- ADT7316ARQZ-REEL CAD/Foot Print
- ad780an CAD symbol
- ad780bn CAD symbol
- ADP3303AR-3.3 Multisim SPICE
- ADG715BRU CAD/Foot Print
- ADG715BRUZ CAD/Foot Print
Für Endprodukte
- Communications and Telecom
- Industrial Control
- Laptop
- Notebook
- Portable
- Test Equipment
Beschreibung
- Evaluation Board for SPI-/I2C-Compatible, ADT7316, 10-Bit Digital Temperature Sensor and Quad DAC
Haupteigenschaften
-
DAC Resolution10 Bit
-
Number of Channels4CH
Empfohlene Bauteile (42)
| Teilenummer | Hersteller | Typ | Beschreibung | |||
|---|---|---|---|---|---|---|
|
|
24LC64T-I/SNG | Microchip Technology | EEPROM | EEPROM Serial-I2C 64K-bit 8K x 8 3.3V/5V 8-Pin SOIC N T/R | In den Warenkorb | |
|
|
24LC64-I/SM | Microchip Technology | EEPROM | EEPROM Serial-I2C 64K-bit 8K x 8 3.3V/5V 8-Pin SOIJ Tube | In den Warenkorb | |
|
|
24LC64-I/SN | Microchip Technology | EEPROM | EEPROM Serial-I2C 64K-bit 8K x 8 3.3V/5V 8-Pin SOIC N Tube | In den Warenkorb | |
|
|
24LC64T-E/SN | Microchip Technology | EEPROM | EEPROM Serial-I2C 64K-bit 8K x 8 3.3V/5V Automotive AEC-Q100 8-Pin SOIC N T/R | In den Warenkorb | |
|
|
24LC64T-E/OT | Microchip Technology | EEPROM | EEPROM Serial-I2C 64K-bit 8K x 8 3.3V/5V Automotive AEC-Q100 5-Pin SOT-23 T/R | In den Warenkorb | |
|
|
24LC64T-I/OT | Microchip Technology | EEPROM | EEPROM Serial-I2C 64K-bit 8K x 8 3.3V/5V 5-Pin SOT-23 T/R | In den Warenkorb | |
|
|
AD780BRZ | Analog Devices | Voltage References | V-Ref Programmable 2.5V/3V 10mA 8-Pin SOIC N Tube | In den Warenkorb | |
|
|
24LC64-E/MS | Microchip Technology | EEPROM | EEPROM Serial-I2C 64K-bit 8K x 8 3.3V/5V Automotive AEC-Q100 8-Pin MSOP Tube | In den Warenkorb | |
|
|
24LC64-I/MS | Microchip Technology | EEPROM | EEPROM Serial-I2C 64K-bit 8K x 8 3.3V/5V 8-Pin MSOP Tube | In den Warenkorb | |
|
|
24LC64-E/SM | Microchip Technology | EEPROM | EEPROM Serial-I2C 64K-bit 8K x 8 3.3V/5V Automotive AEC-Q100 8-Pin SOIJ Tube | In den Warenkorb | |
|
|
24LC64-I/P | Microchip Technology | EEPROM | EEPROM Serial-I2C 64K-bit 8K x 8 3.3V/5V 8-Pin PDIP Tube | In den Warenkorb | |
|
|
24LC64T-I/ST | Microchip Technology | EEPROM | EEPROM Serial-I2C 64K-bit 8K x 8 3.3V/5V 8-Pin TSSOP T/R | In den Warenkorb | |