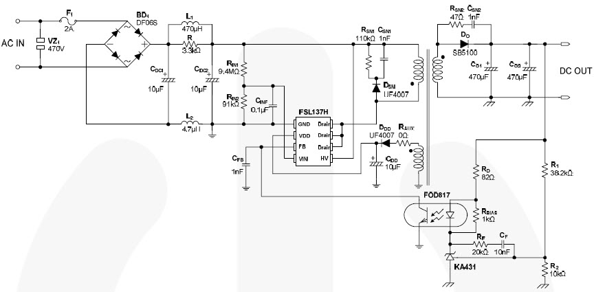
12W, 12V AC to DC Single Output Power Supply
Referenzdesign unter Verwendung des Teils FSL137H von onsemi
Für Endprodukte
- Digital Camcorder
- DVD Player
- Printers
- Scanners
- Set-Top Box
Beschreibung
- Applying Fairchild Power Switch (FPS) FSL1x7 to Low- Power Supplies. The proprietary external line compensation ensures constant output power limit over a wide AC input voltage range, 90 to 264VAC, and helps optimize the power stage
Haupteigenschaften
-
Conversion TypeAC to DC
-
Input Voltage90 to 264 (AC) V
-
Output Voltage12 V
-
Output Current1 A
-
Output Power12 W
-
Efficiency80 %
-
TopologyFlyback
Empfohlene Bauteile (34)
| Teilenummer | Hersteller | Typ | Beschreibung | |||
|---|---|---|---|---|---|---|
|
|
FOD817C | onsemi | Transistor and Photovoltaic Output Photocouplers | Optocoupler DC-IN 1-CH Transistor DC-OUT 4-Pin PDIP Black Box | In den Warenkorb | |
|
|
FOD817D3SD | onsemi | Transistor and Photovoltaic Output Photocouplers | Optocoupler DC-IN 1-CH Transistor DC-OUT 4-Pin PDIP SMD Black T/R | In den Warenkorb | |
|
|
FOD817AS | onsemi | Transistor and Photovoltaic Output Photocouplers | Optocoupler DC-IN 1-CH Transistor DC-OUT 4-Pin PDIP SMD Black Box | In den Warenkorb | |
|
|
FOD817A | onsemi | Transistor and Photovoltaic Output Photocouplers | Optocoupler DC-IN 1-CH Transistor DC-OUT 4-Pin PDIP Black Box | In den Warenkorb | |
|
|
FOD817DSD | onsemi | Transistor and Photovoltaic Output Photocouplers | Optocoupler DC-IN 1-CH Transistor DC-OUT 4-Pin PDIP SMD T/R | In den Warenkorb | |
|
|
FOD817300 | onsemi | Transistor and Photovoltaic Output Photocouplers | Optocoupler DC-IN 1-CH Transistor DC-OUT 4-Pin PDIP Black Box | In den Warenkorb | |
|
|
FOD8173S | onsemi | Transistor and Photovoltaic Output Photocouplers | Optocoupler DC-IN 1-CH Transistor DC-OUT 4-Pin PDIP SMD Black Box | In den Warenkorb | |
|
|
FOD817CS | onsemi | Transistor and Photovoltaic Output Photocouplers | Optocoupler DC-IN 1-CH Transistor DC-OUT 4-Pin PDIP SMD Black Box | In den Warenkorb | |
|
|
FOD817B3SD | onsemi | Transistor and Photovoltaic Output Photocouplers | Optocoupler DC-IN 1-CH Transistor DC-OUT 4-Pin PDIP SMD Black T/R | In den Warenkorb | |
|
|
FOD817B | onsemi | Transistor and Photovoltaic Output Photocouplers | Optocoupler DC-IN 1-CH Transistor DC-OUT 4-Pin PDIP Black Box | In den Warenkorb | |
|
|
FOD817A3SD | onsemi | Transistor and Photovoltaic Output Photocouplers | Optocoupler DC-IN 1-CH Transistor DC-OUT 4-Pin PDIP SMD T/R | In den Warenkorb | |
|
|
FOD817S | onsemi | Transistor and Photovoltaic Output Photocouplers | Optocoupler DC-IN 1-CH Transistor DC-OUT 4-Pin PDIP SMD Black Box | In den Warenkorb | |