14-Bit, 250KSPS, 1CH DAC for Portable
Referenzdesign unter Verwendung des Teils AD5040 von Analog Devices
Zugehörige Dokumente
- adr425arm CAD symbol
- ADP3303AR-3.3 Multisim SPICE
- adp3303ar-5 CAD symbol
- adr425ar CAD symbol
- ADR425ARZ CAD/Foot Print
- adr425arz CAD symbol
- ADR425BR-REEL7 Multisim SPICE
- ADR425BRZ-REEL7 CAD/Foot Print
- adp3303ar-3.3 CAD symbol
- adp3303ar-3 CAD symbol
- AD5040BRJZ Multisim SPICE
- ad5040brjz-reel7 CAD symbol
- ADP3303AR-3.2 Multisim SPICE
- ADR425ARM-REEL7 CAD/Foot Print
- ADR425ARMZ-REEL7 CAD/Foot Print
- ADR425AR-REEL7 CAD/Foot Print
- adr425br CAD symbol
- ADR425BR-REEL7 CAD/Foot Print
- ADR425BRZ CAD/Foot Print
- adr425brz CAD symbol
- AD5040BRJZ-500RL7 CAD/Foot Print
- ADR425AR CAD/Foot Print
- ADR425ARM CAD/Foot Print
- ADR425BRZ-REEL7 Multisim SPICE
- ADR425ARMZ-REEL7 Multisim SPICE
- adr425ar-reel7 CAD symbol
- ADR425ARZ-REEL7 CAD/Foot Print
- adr425arz-reel7 CAD symbol
- ADR425BR CAD/Foot Print
- ADP3303AR-5 Multisim SPICE
- ADP3303AR-2.7 CAD/Foot Print
- adp3303ar-3.2 CAD symbol
- ADR425AR-REEL7 Multisim SPICE
- ADP3303AR-2.7 Multisim SPICE
- ADR425ARM-REEL7 Multisim SPICE
- adr425armz CAD symbol
- ADR425ARMZ CAD/Foot Print
- adr425armz-reel7 CAD symbol
- adr425br-reel7 CAD symbol
- adr425brz-reel7 CAD symbol
- adp3303ar-2.7 CAD symbol
- AD5040BRJZ-REEL7 CAD/Foot Print
- ADR425ARZ-REEL7 Multisim SPICE
- adr425arm-reel7 CAD symbol
Für Endprodukte
- Data Acquisition System
- Industrial Control
- Portable
Beschreibung
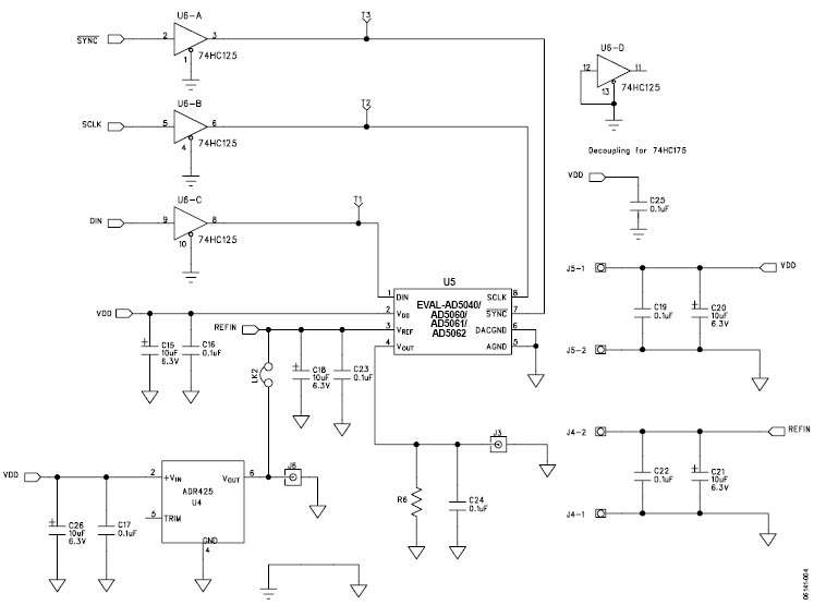
- Evaluation Board for AD5040, 14-Bit, Serial Input, VOUT Nano DAC. Operating from single 2.7 V to 5.5 V supplies, the devices are well suited to battery-powered and other applications
Haupteigenschaften
-
DAC Resolution14 Bit
-
DAC Sampling Rate250K SPS
-
Number of Channels1CH
Empfohlene Bauteile (46)
| Teilenummer | Hersteller | Typ | Beschreibung | |||
|---|---|---|---|---|---|---|
|
|
24LC64T-I/SM | Microchip Technology | EEPROM | EEPROM Serial-I2C 64K-bit 8K x 8 3.3V/5V 8-Pin SOIJ T/R | In den Warenkorb | |
|
|
24LC64T-E/ST | Microchip Technology | EEPROM | EEPROM Serial-I2C 64K-bit 8K x 8 3.3V/5V Automotive AEC-Q100 8-Pin TSSOP T/R | In den Warenkorb | |
|
|
24LC64T-I/MNY | Microchip Technology | EEPROM | EEPROM Serial-I2C 64K-bit 8K x 8 3.3V/5V 8-Pin TDFN EP T/R | In den Warenkorb | |
|
|
74HC125D | Toshiba | Buffers and Line Drivers | Buffer/Line Driver 4-CH Non-Inverting 3-ST CMOS 14-Pin SOIC T/R | In den Warenkorb | |
|
|
74HC125D/AUJ | Nexperia | Buffers and Line Drivers | Buffer/Line Driver 4-CH Non-Inverting 3-ST CMOS 14-Pin SO T/R | In den Warenkorb | |
|
|
ADR425ARZ-REEL7 | Analog Devices | Voltage References | V-Ref Precision 5V 10mA 8-Pin SOIC N T/R | In den Warenkorb | |
|
|
ADR425BRZ | Analog Devices | Voltage References | V-Ref Precision 5V 10mA 8-Pin SOIC N Tube | In den Warenkorb | |
|
|
24LC64T-E/MS | Microchip Technology | EEPROM | EEPROM Serial-I2C 64K-bit 8K x 8 3.3V/5V Automotive AEC-Q100 8-Pin MSOP T/R | In den Warenkorb | |
|
|
24LC64-E/ST | Microchip Technology | EEPROM | EEPROM Serial-I2C 64K-bit 8K x 8 3.3V/5V Automotive AEC-Q100 8-Pin TSSOP Tube | In den Warenkorb | |
|
|
24LC64-I/ST | Microchip Technology | EEPROM | EEPROM Serial-I2C 64K-bit 8K x 8 3.3V/5V 8-Pin TSSOP Tube | In den Warenkorb | |
|
|
ADR425ARZ | Analog Devices | Voltage References | V-Ref Precision 5V 10mA 8-Pin SOIC N Tube | In den Warenkorb | |
|
|
24LC64-I/STG | Microchip Technology | EEPROM | EEPROM Serial-I2C 64K-bit 8K x 8 3.3V/5V 8-Pin TSSOP Tube | In den Warenkorb | |