15.7W, 2-LEDs Dimming LED Driver for Cellular Phone

Referenzdesign unter Verwendung des Teils SSL2101 von NXP Semiconductors

Hersteller

NXP Semiconductors
  • Anwendungskategorie
    Beleuchtung
  • Produkttyp
    Dimmbarer LED Treiber

Für Endprodukte

  • Cellular Phone
  • LED Lighting
  • Portable Media Player

Beschreibung

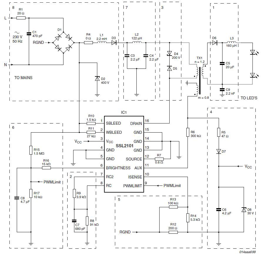
  • Design a mains dimmable LED driver using the SSL2101 LED Driver IC in flyback mode

Haupteigenschaften

  • Input Voltage
    230 (AC) V
  • Output Current
    1.4 A
  • Output Power
    15.7 W
  • Number of Derived Elements
    2

Aktuelles über Elektronikkomponenten­

Wir haben unsere Datenschutzbestimmungen aktualisiert. Bitte nehmen Sie sich einen Moment Zeit, diese Änderungen zu überprüfen. Mit einem Klick auf "Ich stimme zu", stimmen Sie den Datenschutz- und Nutzungsbedingungen von Arrow Electronics zu.

Wir verwenden Cookies, um den Anwendernutzen zu vergrößern und unsere Webseite zu optimieren. Mehr über Cookies und wie man sie abschaltet finden Sie hier. Cookies und tracking Technologien können für Marketingzwecke verwendet werden.
Durch Klicken von „RICHTLINIEN AKZEPTIEREN“ stimmen Sie der Verwendung von Cookies auf Ihrem Endgerät und der Verwendung von tracking Technologien zu. Klicken Sie auf „MEHR INFORMATIONEN“ unten für mehr Informationen und Anleitungen wie man Cookies und tracking Technologien abschaltet. Das Akzeptieren von Cookies und tracking Technologien ist zwar freiwillig, das Blockieren kann aber eine korrekte Ausführung unserer Website verhindern, und bestimmte Werbung könnte für Sie weniger relevant sein.
Ihr Datenschutz ist uns wichtig. Lesen Sie mehr über unsere Datenschutzrichtlinien hier.