1V, 1-Cell, Lithium-Ion Battery Charger for Industrial
Referenzdesign unter Verwendung des Teils MAX4163 von Analog Devices
Für Endprodukte
- DC to DC Converter
- Industrial
- Telecom Power Supply
Beschreibung
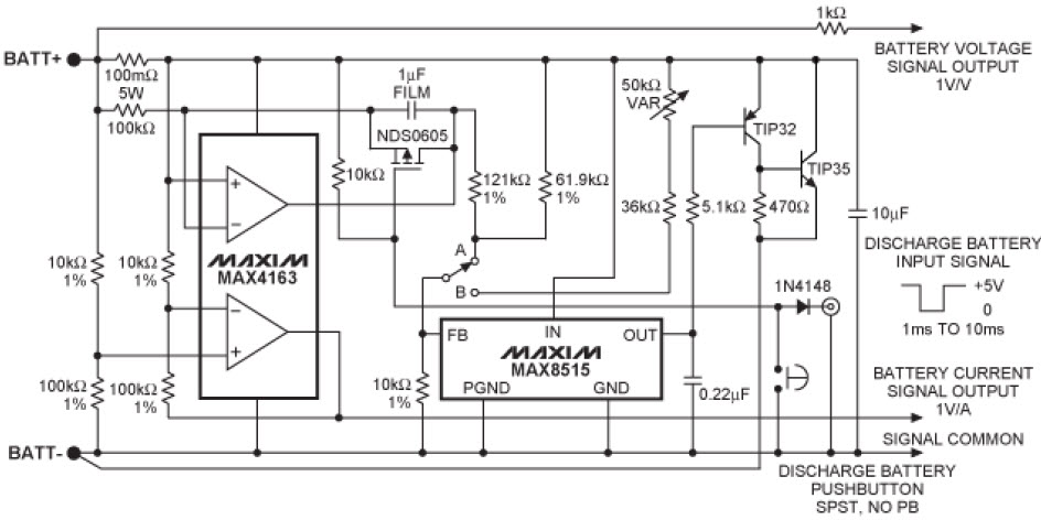
- Simplified Single Cell Lithium-ion Battery Charger Testing Without Using Real Batteries
Haupteigenschaften
-
Battery TypeLithium-Ion
-
Output Voltage1 V
-
Number of Battery Cells1
Empfohlene Bauteile (34)
| Teilenummer | Hersteller | Typ | Beschreibung | |||
|---|---|---|---|---|---|---|
|
|
MAX8515EXK+T | Analog Devices | Voltage References | V-Ref Adjustable 0.2V to 18V 20mA 5-Pin SC-70 T/R | In den Warenkorb | |
|
|
TIP32BG | onsemi | GP BJT | Trans GP BJT PNP 80V 3A 2000mW 3-Pin(3+Tab) TO-220AB Tube | In den Warenkorb | |
|
|
MAX8515AEXK+T | Analog Devices | Voltage References | V-Ref Adjustable 0.2V to 18V 20mA 5-Pin SC-70 T/R | In den Warenkorb | |
|
|
MAX8515EXK+ | Analog Devices | Voltage References | V-Ref Adjustable 0.2V to 18V 20mA 5-Pin SC-70 T/R | In den Warenkorb | |
|
|
TIP32C | Rectron | GP BJT | Trans GP BJT PNP 100V 3A 40000mW 3-Pin(3+Tab) TO-220 | In den Warenkorb | |
|
|
MAX8515AEZK+ | Analog Devices | Voltage References | V-Ref Adjustable 0.2V to 18V 20mA 5-Pin TSOT-23 T/R | In den Warenkorb | |
|
|
MAX8515AEXK+T | Analog Devices | Voltage References | V-Ref Adjustable 0.2V to 18V 20mA 5-Pin SC-70 T/R | In den Warenkorb | |
|
|
MAX8515AEZK+T | Analog Devices | Voltage References | V-Ref Adjustable 0.2V to 18V 20mA 5-Pin TSOT-23 T/R | In den Warenkorb | |
|
|
MAX8515AEXK+ | Analog Devices | Voltage References | V-Ref Adjustable 0.2V to 18V 20mA 5-Pin SC-70 T/R | In den Warenkorb | |
|
|
TIP32CG | onsemi | GP BJT | Trans GP BJT PNP 100V 3A 2000mW 3-Pin(3+Tab) TO-220AB Tube | In den Warenkorb | |
|
|
TIP35C SOT93 | STMicroelectronics | GP BJT | Trans GP BJT NPN 100V 25A 125000mW 3-Pin(3+Tab) TO-247 Tube | In den Warenkorb | |
|
|
MAX8515EXK+ | Analog Devices | Voltage References | V-Ref Adjustable 0.2V to 18V 20mA 5-Pin SC-70 T/R | In den Warenkorb | |