1V, 1.8V DC to DC Single Output Power Supply for Portable

Referenzdesign unter Verwendung des Teils MIC23051-CGYML von Microchip Technology

Hersteller

Microchip Technology
  • Anwendungskategorie
    Spannungsversorgungen
  • Produkttyp
    Einzelausgangs Gleichspannungs Netzteil

Für Endprodukte

  • Cellular Phone
  • Digital Camera
  • Portable
  • Portable Media Player
  • Smart Phone
  • USB Dongle
  • Wireless LAN

Beschreibung

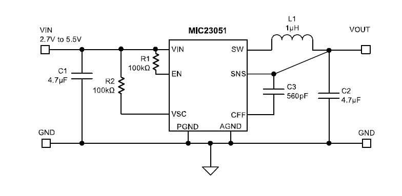
  • MIC23051 is a 600mA 4MHz switching regulator with Hyper Light Load mode. The MIC23051 is highly efficient throughout the load range and only draws 20A of quiescent current

Haupteigenschaften

  • Conversion Type
    DC to DC
  • Input Voltage
    2.7 to 5.5 V
  • Output Voltage
    1|1.8 V
  • Output Current
    0.6 A
  • Efficiency
    85 %
  • Topology
    Buck

Aktuelles über Elektronikkomponenten­

Wir haben unsere Datenschutzbestimmungen aktualisiert. Bitte nehmen Sie sich einen Moment Zeit, diese Änderungen zu überprüfen. Mit einem Klick auf "Ich stimme zu", stimmen Sie den Datenschutz- und Nutzungsbedingungen von Arrow Electronics zu.

Wir verwenden Cookies, um den Anwendernutzen zu vergrößern und unsere Webseite zu optimieren. Mehr über Cookies und wie man sie abschaltet finden Sie hier. Cookies und tracking Technologien können für Marketingzwecke verwendet werden.
Durch Klicken von „RICHTLINIEN AKZEPTIEREN“ stimmen Sie der Verwendung von Cookies auf Ihrem Endgerät und der Verwendung von tracking Technologien zu. Klicken Sie auf „MEHR INFORMATIONEN“ unten für mehr Informationen und Anleitungen wie man Cookies und tracking Technologien abschaltet. Das Akzeptieren von Cookies und tracking Technologien ist zwar freiwillig, das Blockieren kann aber eine korrekte Ausführung unserer Website verhindern, und bestimmte Werbung könnte für Sie weniger relevant sein.
Ihr Datenschutz ist uns wichtig. Lesen Sie mehr über unsere Datenschutzrichtlinien hier.