200V DC to DC Single Output Power Supply for Instrumentation

Referenzdesign unter Verwendung des Teils ADP1613ARMZ-R7 von Analog Devices

Hersteller

Analog Devices
  • Anwendungskategorie
    Spannungsversorgungen
  • Produkttyp
    Einzelausgangs Gleichspannungs Netzteil

Zugehörige Dokumente

Für Endprodukte

  • Communications and Telecom
  • Factory Automation
  • Industrial Control
  • Instrumentation and Measurement
  • Radar System

Beschreibung

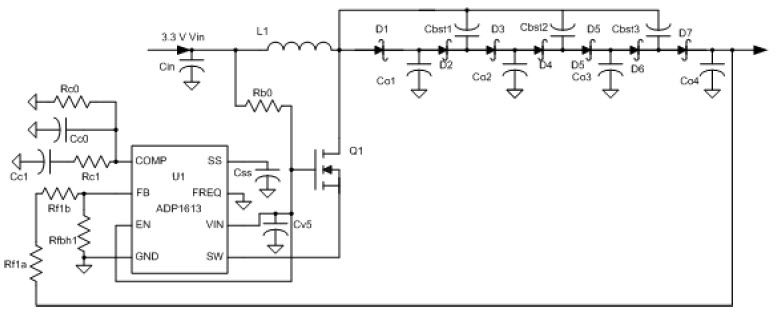
  • Design uses a ADP1613 boost converter with quadruple charge pump. It utilizes an innovative 4 stage charge pump to increase the output voltage of the boost stage by a factor of 4. enables the use of many parts not rated to the full output voltage. In addition, a cascaded FET (Q1) is used to increase the voltage capability of the ADP1613. enable us to use a very inexpensive integrated FET boost controller

Haupteigenschaften

  • Conversion Type
    DC to DC
  • Input Voltage
    3.3 V
  • Output Voltage
    200 V
  • Output Current
    0.002 A
  • Topology
    Boost

Aktuelles über Elektronikkomponenten­

Wir haben unsere Datenschutzbestimmungen aktualisiert. Bitte nehmen Sie sich einen Moment Zeit, diese Änderungen zu überprüfen. Mit einem Klick auf "Ich stimme zu", stimmen Sie den Datenschutz- und Nutzungsbedingungen von Arrow Electronics zu.

Wir verwenden Cookies, um den Anwendernutzen zu vergrößern und unsere Webseite zu optimieren. Mehr über Cookies und wie man sie abschaltet finden Sie hier. Cookies und tracking Technologien können für Marketingzwecke verwendet werden.
Durch Klicken von „RICHTLINIEN AKZEPTIEREN“ stimmen Sie der Verwendung von Cookies auf Ihrem Endgerät und der Verwendung von tracking Technologien zu. Klicken Sie auf „MEHR INFORMATIONEN“ unten für mehr Informationen und Anleitungen wie man Cookies und tracking Technologien abschaltet. Das Akzeptieren von Cookies und tracking Technologien ist zwar freiwillig, das Blockieren kann aber eine korrekte Ausführung unserer Website verhindern, und bestimmte Werbung könnte für Sie weniger relevant sein.
Ihr Datenschutz ist uns wichtig. Lesen Sie mehr über unsere Datenschutzrichtlinien hier.