201889218AD9841A, Evaluation Board using AD9841, 10-bit, 20 MSPS serial output Analog to Digital Converter

Referenzdesign unter Verwendung des Teils AD9841 von Analog Devices

Hersteller

Analog Devices
  • Anwendungskategorie
    Datenkonvertierung
  • Produkttyp
    Analog zu Digital Wandlung

Für Endprodukte

  • Digital Still Camera (DSC)
  • Digital Video Camera
  • PC Camera

Beschreibung

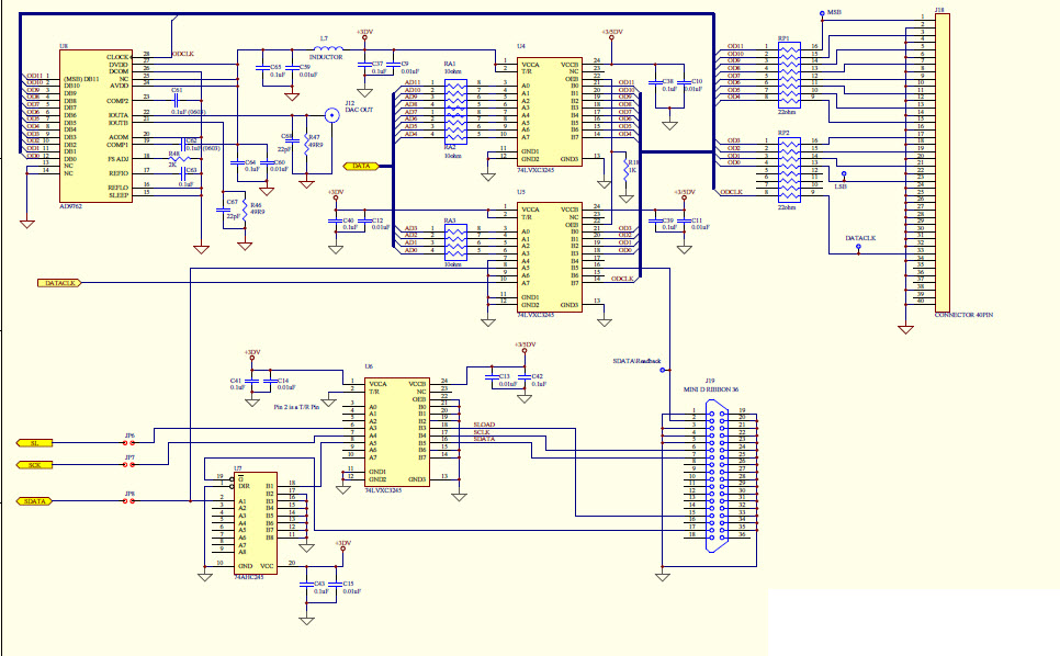
  • 201889218AD9841A, Evaluation Board using AD9841 is a complete analog signal processor for CCD applications. It features a 20 MHz single-channel architecture designed to sample and condition the outputs of interlaced and progressive scan area CCD arrays. The AD9841A offers 10-bit ADC resolution

Haupteigenschaften

  • ADC Resolution
    10 Bit
  • ADC Sampling Rate
    20M SPS
  • Number of Channels
    1CH

Aktuelles über Elektronikkomponenten­

Wir haben unsere Datenschutzbestimmungen aktualisiert. Bitte nehmen Sie sich einen Moment Zeit, diese Änderungen zu überprüfen. Mit einem Klick auf "Ich stimme zu", stimmen Sie den Datenschutz- und Nutzungsbedingungen von Arrow Electronics zu.

Wir verwenden Cookies, um den Anwendernutzen zu vergrößern und unsere Webseite zu optimieren. Mehr über Cookies und wie man sie abschaltet finden Sie hier. Cookies und tracking Technologien können für Marketingzwecke verwendet werden.
Durch Klicken von „RICHTLINIEN AKZEPTIEREN“ stimmen Sie der Verwendung von Cookies auf Ihrem Endgerät und der Verwendung von tracking Technologien zu. Klicken Sie auf „MEHR INFORMATIONEN“ unten für mehr Informationen und Anleitungen wie man Cookies und tracking Technologien abschaltet. Das Akzeptieren von Cookies und tracking Technologien ist zwar freiwillig, das Blockieren kann aber eine korrekte Ausführung unserer Website verhindern, und bestimmte Werbung könnte für Sie weniger relevant sein.
Ihr Datenschutz ist uns wichtig. Lesen Sie mehr über unsere Datenschutzrichtlinien hier.