3 to 18V Analog Amplification for Instrumentation
Referenzdesign unter Verwendung des Teils LT6011 von Analog Devices
Für Endprodukte
- Instrumentation and Measurement
- Thermocouple
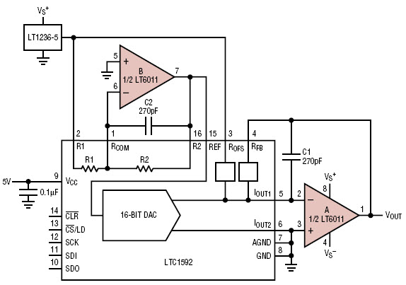
Beschreibung
- Amplifying the Hall Sensor voltage with a low-power precision amplifier allows you to burn less power in the sensor-reducing total current consumption by a factor of 4, while achieving 10 times the sensitivity
Haupteigenschaften
-
Number of SuppliesDual
Empfohlene Bauteile (39)
| Teilenummer | Hersteller | Typ | Beschreibung | |||
|---|---|---|---|---|---|---|
|
|
LT1236ACN8-5#PBF | Analog Devices | Voltage References | V-Ref Precision 5V 10mA 8-Pin PDIP N Tube | In den Warenkorb | |
|
|
LTC1592BCG#PBF | Analog Devices | Digital to Analog Converters - DACs | DAC 1-CH 16-bit 16-Pin SSOP Tube | In den Warenkorb | |
|
|
LTC1592ACG#TRPBF | Analog Devices | Digital to Analog Converters - DACs | DAC 1-CH 16-bit 16-Pin SSOP T/R | In den Warenkorb | |
|
|
LTC1592AIG#PBF | Analog Devices | Digital to Analog Converters - DACs | DAC 1-CH 16-bit 16-Pin SSOP Tube | In den Warenkorb | |
|
|
LTC1592BIG#TRPBF | Analog Devices | Digital to Analog Converters - DACs | DAC 1-CH 16-bit 16-Pin SSOP T/R | In den Warenkorb | |
|
|
LTC1592AIG#TRPBF | Analog Devices | Digital to Analog Converters - DACs | DAC 1-CH 16-bit 16-Pin SSOP T/R | In den Warenkorb | |
|
|
LTC1592BIG#PBF | Analog Devices | Digital to Analog Converters - DACs | DAC 1-CH 16-bit 16-Pin SSOP Tube | In den Warenkorb | |
|
|
LTC1592ACG#PBF | Analog Devices | Digital to Analog Converters - DACs | DAC 1-CH 16-bit 16-Pin SSOP Tube | In den Warenkorb | |
|
|
LTC1592BCG#TRPBF | Analog Devices | Digital to Analog Converters - DACs | DAC 1-CH 16-bit 16-Pin SSOP T/R | In den Warenkorb | |
|
|
LT1236ACN8-5 | Analog Devices | Voltage References | V-Ref Precision 5V 10mA 8-Pin PDIP N | In den Warenkorb | |
|
|
LT6011CS8 | Analog Devices | Operational Amplifiers - Op Amps | Op Amp Dual Precision Amplifier R-R O/P ±18V/36V 8-Pin SOIC N Tube | In den Warenkorb | |
|
|
LT6011AIS8 | Analog Devices | Operational Amplifiers - Op Amps | Op Amp Dual Precision Amplifier R-R O/P ±18V/36V 8-Pin SOIC N | In den Warenkorb | |