300W, AC to DC Single Output Power Supply for Industrial

Referenzdesign unter Verwendung des Teils NCP1605 von onsemi

Hersteller

onsemi
  • Anwendungskategorie
    Spannungsversorgungen
  • Produkttyp
    Wechsel- zu Gleichstrom Einfach Netzteil

Für Endprodukte

  • Desktop PC
  • Flat Panel Display
  • Industrial
  • Power Supplies

Beschreibung

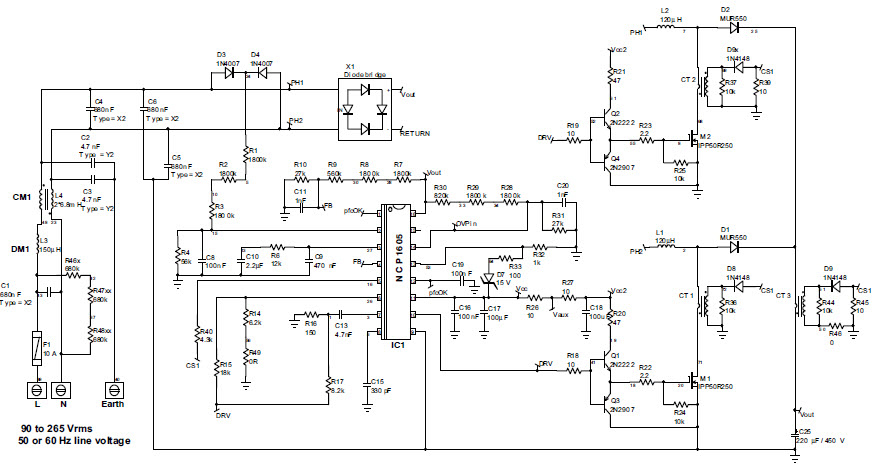
  • A NCP1605 High Efficiency, 300W Bridgeless PFC Stage. The controller is supplied by a 15V dc external power source (Vaux). The NCP1605 latch-off pin is used to disable the circuit if VCC exceeds 17.5V (level controlled by components D7, R32, R33)

Haupteigenschaften

  • Conversion Type
    AC to DC
  • Input Voltage
    90 to 265 (AC) V
  • Output Power
    300 W
  • Efficiency
    98.5 %
  • Topology
    Boost- PFC

Aktuelles über Elektronikkomponenten­

Wir haben unsere Datenschutzbestimmungen aktualisiert. Bitte nehmen Sie sich einen Moment Zeit, diese Änderungen zu überprüfen. Mit einem Klick auf "Ich stimme zu", stimmen Sie den Datenschutz- und Nutzungsbedingungen von Arrow Electronics zu.

Wir verwenden Cookies, um den Anwendernutzen zu vergrößern und unsere Webseite zu optimieren. Mehr über Cookies und wie man sie abschaltet finden Sie hier. Cookies und tracking Technologien können für Marketingzwecke verwendet werden.
Durch Klicken von „RICHTLINIEN AKZEPTIEREN“ stimmen Sie der Verwendung von Cookies auf Ihrem Endgerät und der Verwendung von tracking Technologien zu. Klicken Sie auf „MEHR INFORMATIONEN“ unten für mehr Informationen und Anleitungen wie man Cookies und tracking Technologien abschaltet. Das Akzeptieren von Cookies und tracking Technologien ist zwar freiwillig, das Blockieren kann aber eine korrekte Ausführung unserer Website verhindern, und bestimmte Werbung könnte für Sie weniger relevant sein.
Ihr Datenschutz ist uns wichtig. Lesen Sie mehr über unsere Datenschutzrichtlinien hier.