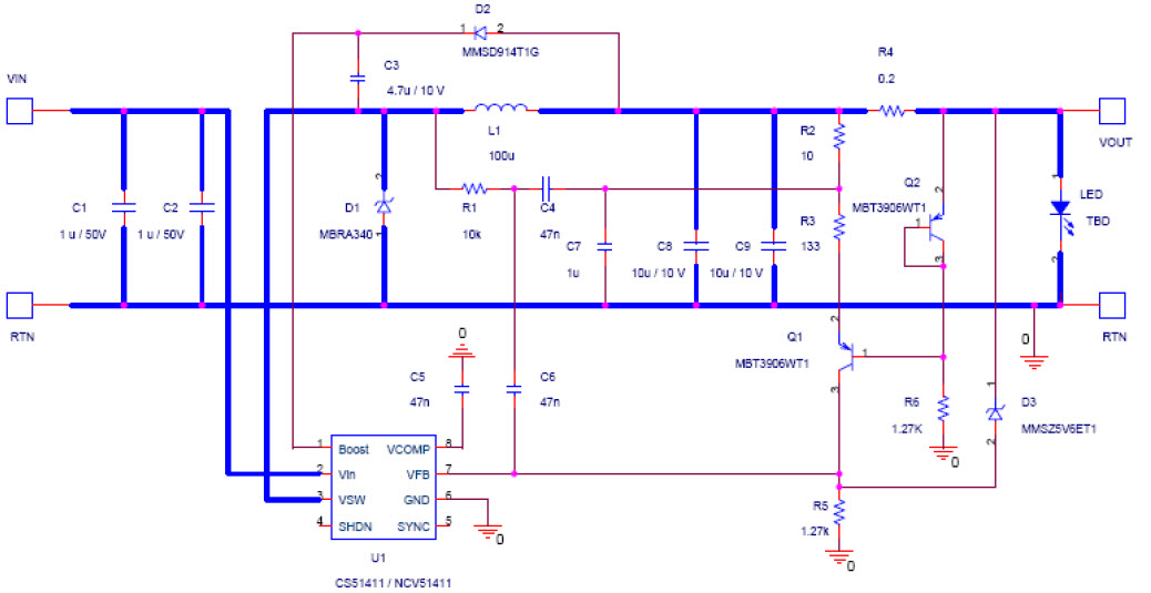
4W, One LED General LED Driver for Automotive

Referenzdesign unter Verwendung des Teils CS51411 von onsemi

Hersteller

onsemi
  • Anwendungskategorie
    Beleuchtung
  • Produkttyp
    LED Treiber

Für Endprodukte

  • Automotive and Transportation
  • Automotive Lighting

Beschreibung

  • 4W Constant Current LED Driver

Haupteigenschaften

  • Input Voltage
    12|24 V
  • Output Voltage
    3.6 V
  • Output Current
    1 A
  • Output Power
    4 W
  • Number of Derived Elements
    1

Aktuelles über Elektronikkomponenten­

Wir haben unsere Datenschutzbestimmungen aktualisiert. Bitte nehmen Sie sich einen Moment Zeit, diese Änderungen zu überprüfen. Mit einem Klick auf "Ich stimme zu", stimmen Sie den Datenschutz- und Nutzungsbedingungen von Arrow Electronics zu.

Wir verwenden Cookies, um den Anwendernutzen zu vergrößern und unsere Webseite zu optimieren. Mehr über Cookies und wie man sie abschaltet finden Sie hier. Cookies und tracking Technologien können für Marketingzwecke verwendet werden.
Durch Klicken von „RICHTLINIEN AKZEPTIEREN“ stimmen Sie der Verwendung von Cookies auf Ihrem Endgerät und der Verwendung von tracking Technologien zu. Klicken Sie auf „MEHR INFORMATIONEN“ unten für mehr Informationen und Anleitungen wie man Cookies und tracking Technologien abschaltet. Das Akzeptieren von Cookies und tracking Technologien ist zwar freiwillig, das Blockieren kann aber eine korrekte Ausführung unserer Website verhindern, und bestimmte Werbung könnte für Sie weniger relevant sein.
Ihr Datenschutz ist uns wichtig. Lesen Sie mehr über unsere Datenschutzrichtlinien hier.