±5 to ±15V Analog Amplification for Audio
Referenzdesign unter Verwendung des Teils LT1464ACN8 von Analog Devices
Für Endprodukte
- Audio
Beschreibung
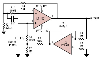
- LT1792, Low noise hydrophone amplifier with DC servo. The AC current output of the hydrophone is converted to a voltage output by the 100M input resistor (R8)
Haupteigenschaften
-
Gain20 dB
-
Number of SuppliesDual
-
Supply Voltage±5 to ±15 V
Empfohlene Bauteile (25)
| Teilenummer | Hersteller | Typ | Beschreibung | |||
|---|---|---|---|---|---|---|
|
|
LT1792IS8 | Analog Devices | Operational Amplifiers - Op Amps | Op Amp Single Low Noise Amplifier ±20V 8-Pin SOIC N | In den Warenkorb | |
|
|
LT1792IS8#TRPBF | Analog Devices | Operational Amplifiers - Op Amps | Op Amp Single Low Noise Amplifier ±20V 8-Pin SOIC N T/R | In den Warenkorb | |
|
|
LT1464ACS8#TR | Analog Devices | Operational Amplifiers - Op Amps | Op Amp Dual Micropower Amplifier ±20V 8-Pin SOIC N T/R | In den Warenkorb | |
|
|
LT1792AIS8#PBF | Analog Devices | Operational Amplifiers - Op Amps | Op Amp Single Low Noise Amplifier ±20V 8-Pin SOIC N Tube | In den Warenkorb | |
|
|
LT1464ACS8 | Analog Devices | Operational Amplifiers - Op Amps | Op Amp Dual Micropower Amplifier ±20V 8-Pin SOIC N | In den Warenkorb | |
|
|
LT1464ACS8#PBF | Analog Devices | Operational Amplifiers - Op Amps | Op Amp Dual Micropower Amplifier ±20V 8-Pin SOIC N Tube | In den Warenkorb | |
|
|
LT1464CN8#PBF | Analog Devices | Operational Amplifiers - Op Amps | Op Amp Dual Micropower Amplifier ±20V 8-Pin PDIP N Tube | In den Warenkorb | |
|
|
LT1464CS8#PBF | Analog Devices | Operational Amplifiers - Op Amps | Op Amp Dual Micropower Amplifier ±20V 8-Pin SOIC N Tube | In den Warenkorb | |
|
|
LT1464CS8#TR | Analog Devices | Operational Amplifiers - Op Amps | Op Amp Dual Micropower Amplifier ±20V 8-Pin SOIC N T/R | In den Warenkorb | |
|
|
LT1792CN8#PBF | Analog Devices | Operational Amplifiers - Op Amps | Op Amp Single Low Noise Amplifier ±20V 8-Pin PDIP N Tube | In den Warenkorb | |
|
|
LT1792ACS8#PBF | Analog Devices | Operational Amplifiers - Op Amps | Op Amp Single Low Noise Amplifier ±20V 8-Pin SOIC N Tube | In den Warenkorb | |
|
|
LT1792ACN8#PBF | Analog Devices | Operational Amplifiers - Op Amps | Op Amp Single Low Noise Amplifier ±20V 8-Pin PDIP N Tube | In den Warenkorb | |