71M6543F, Demo Board for 71M6543 Power Meter for Industrial

Referenzdesign unter Verwendung des Teils 71M6541D-IGT/F von Analog Devices

Hersteller

Analog Devices
  • Anwendungskategorie
    Messen und Überwachen
  • Produkttyp
    Energiemesser

Für Endprodukte

  • Industrial

Beschreibung

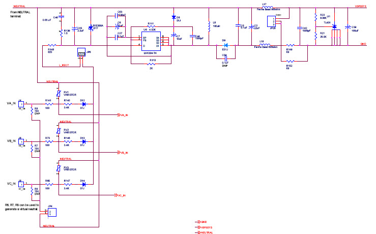
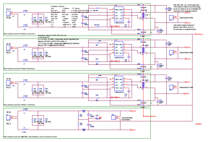
  • 71M6543F, Demo Board for 71M6543 Power Meter for Industrial. The DB6543 REV 4.0 and REV 5.0 Demo Board s are demonstration boards for evaluating 71M6543F device for polyphase electronic power metering applications in conjunction with Remote Sensor Interface or CT sensors

Aktuelles über Elektronikkomponenten­

Wir haben unsere Datenschutzbestimmungen aktualisiert. Bitte nehmen Sie sich einen Moment Zeit, diese Änderungen zu überprüfen. Mit einem Klick auf "Ich stimme zu", stimmen Sie den Datenschutz- und Nutzungsbedingungen von Arrow Electronics zu.

Wir verwenden Cookies, um den Anwendernutzen zu vergrößern und unsere Webseite zu optimieren. Mehr über Cookies und wie man sie abschaltet finden Sie hier. Cookies und tracking Technologien können für Marketingzwecke verwendet werden.
Durch Klicken von „RICHTLINIEN AKZEPTIEREN“ stimmen Sie der Verwendung von Cookies auf Ihrem Endgerät und der Verwendung von tracking Technologien zu. Klicken Sie auf „MEHR INFORMATIONEN“ unten für mehr Informationen und Anleitungen wie man Cookies und tracking Technologien abschaltet. Das Akzeptieren von Cookies und tracking Technologien ist zwar freiwillig, das Blockieren kann aber eine korrekte Ausführung unserer Website verhindern, und bestimmte Werbung könnte für Sie weniger relevant sein.
Ihr Datenschutz ist uns wichtig. Lesen Sie mehr über unsere Datenschutzrichtlinien hier.