90W, 19V AC to DC Single Output Power Supply for Adaptor AC to DC Supply
Referenzdesign unter Verwendung des Teils FAN6921MRMY von onsemi
Für Endprodukte
- Adaptor AC to DC Supply
- Battery Charger
Beschreibung
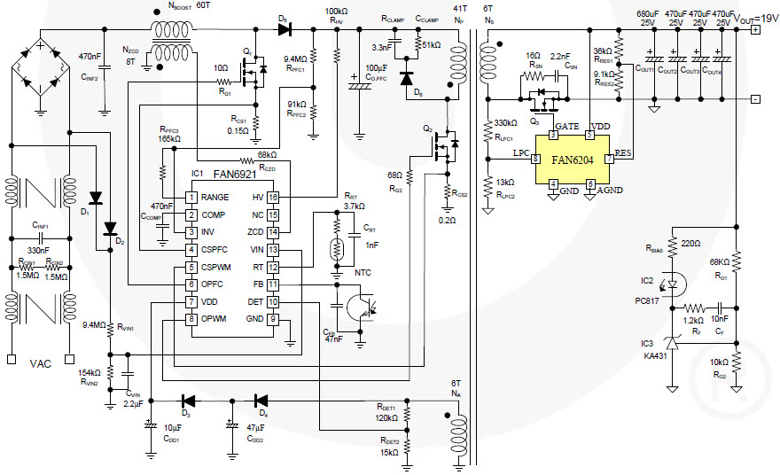
- FAN6204, Synchronous Rectification Controller for Flyback and forward Freewheeling Rectification. This section shows a design example of 90W (19V/4.74A) adaptor using FAN6921. The PFC output voltage is 250V at low AC input voltage, 400V at high AC input voltage
Haupteigenschaften
-
Conversion TypeAC to DC
-
Input Voltage90 to 264 (AC) V
-
Output Voltage19 V
-
Output Current4.74 A
-
Output Power90 W
-
TopologyBCM Boost PFC|Flyback- Quasi Resonant
Empfohlene Bauteile (8)
| Teilenummer | Hersteller | Typ | Beschreibung | |||
|---|---|---|---|---|---|---|
|
|
FAN6204AMX | onsemi | AC to DC Switching Converters | AC to DC Switching Converter Flyback 5V T/R 8-Pin SOIC | In den Warenkorb | |
|
|
FOD817A | onsemi | Transistor and Photovoltaic Output Photocouplers | Optocoupler DC-IN 1-CH Transistor DC-OUT 4-Pin PDIP Black Box | In den Warenkorb | |
|
|
FOD817A3S | onsemi | Transistor and Photovoltaic Output Photocouplers | Optocoupler DC-IN 1-CH Transistor DC-OUT 4-Pin PDIP SMD Black Box | In den Warenkorb | |
|
|
FOD817A300 | onsemi | Transistor and Photovoltaic Output Photocouplers | Optocoupler DC-IN 1-CH Transistor DC-OUT 4-Pin PDIP Black Box | In den Warenkorb | |
|
|
FOD817AS | onsemi | Transistor and Photovoltaic Output Photocouplers | Optocoupler DC-IN 1-CH Transistor DC-OUT 4-Pin PDIP SMD Black Box | In den Warenkorb | |
|
|
FOD817ASD | onsemi | Transistor and Photovoltaic Output Photocouplers | Optocoupler DC-IN 1-CH Transistor DC-OUT 4-Pin PDIP SMD T/R | In den Warenkorb | |
|
|
FOD817A3SD | onsemi | Transistor and Photovoltaic Output Photocouplers | Optocoupler DC-IN 1-CH Transistor DC-OUT 4-Pin PDIP SMD T/R | In den Warenkorb | |
|
|
FOD817A300W | onsemi | Transistor and Photovoltaic Output Photocouplers | Optocoupler DC-IN 1-CH Transistor DC-OUT 4-Pin PDIP Black Box | In den Warenkorb | |