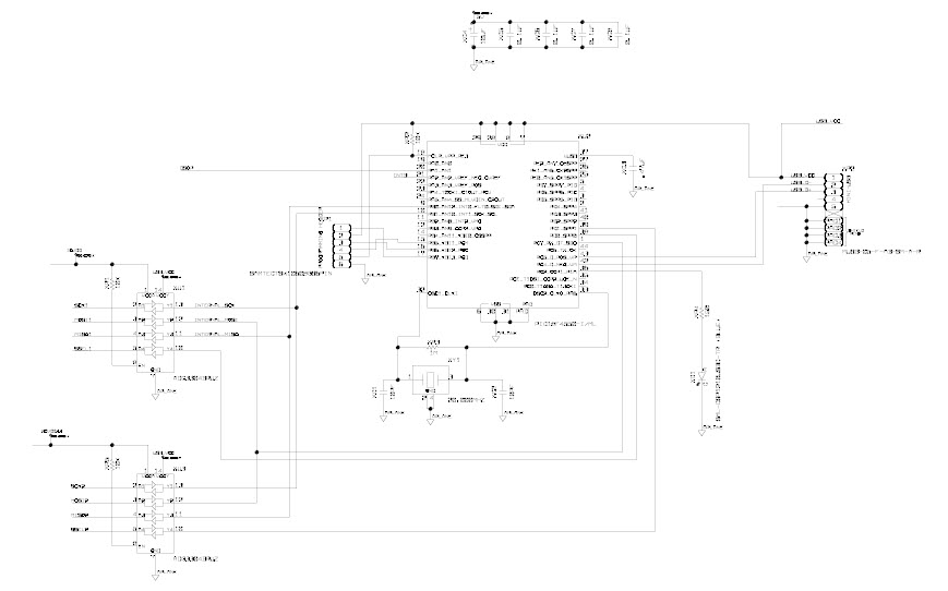
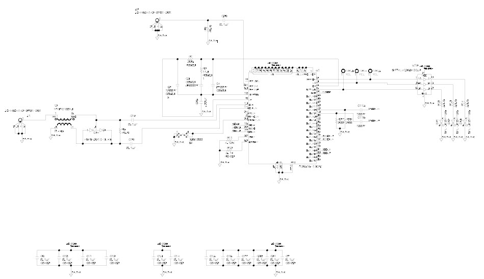
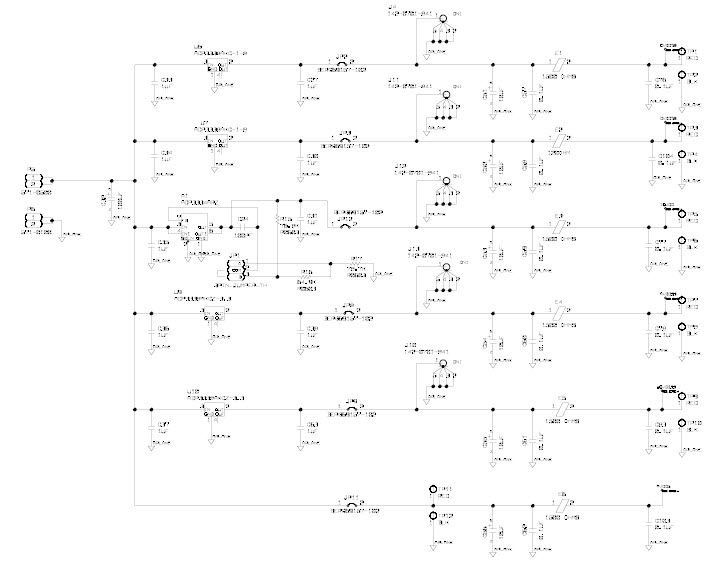
AD9122-M5372-EBZ, Evaluation Board for AD9121 Dual-Channel, 14-Bit, 1230 MSPS Digital-to-Analog Converter
Referenzdesign unter Verwendung des Teils AD9122BCPZ von Analog Devices
Zugehörige Dokumente
Für Endprodukte
- Communications and Telecom
- WiMAX/Wireless Broadband
- Wireless Infrastructure
Beschreibung
- AD9122-M5372-EBZ, Evaluation Board for AD9121 Dual-Channel, 16-Bit, 1230 MSPS Digital-to-Analog Converter. The AD9122 Evaluation Board connects to the Analog Devices Digital Pattern Generator (DPG2) to allow for quick evaluation of the AD9122. The DPG2 allows the user to create many types of digital vectors and transmit these at speed to the AD9122 in any of the AD9122 operating modes
Haupteigenschaften
-
DAC Resolution16 Bit
-
DAC Sampling Rate1.23G SPS
-
Number of Channels2CH
Empfohlene Bauteile (29)
| Teilenummer | Hersteller | Typ | Beschreibung | |||
|---|---|---|---|---|---|---|
|
|
ADP3338AKCZ-1.5-R7 | Analog Devices | Linear Regulators | LDO Regulator Pos 1.5V 1A 4-Pin(3+Tab) SOT-223 T/R | In den Warenkorb | |
|
|
ADG3304BRUZ | Analog Devices | Level Translators | Voltage Level Translator 4-CH Bidirectional 14-Pin TSSOP Tube | In den Warenkorb | |
|
|
PIC18F4550-I/ML | Microchip Technology | Microcontrollers - MCUs | MCU 8-bit PIC RISC 32KB Flash 3.3V/5V 44-Pin QFN EP Tube | In den Warenkorb | |
|
|
AD9516-1BCPZ-REEL7 | Analog Devices | Clock Generators and Synthesizers | Clock Generator 0MHz to 2.4GHz-IN 2950MHz-OUT 64-Pin LFCSP EP T/R | In den Warenkorb | |
|
|
ADP3338AKCZ-3.3RL7 | Analog Devices | Linear Regulators | LDO Regulator Pos 3.3V 1A 4-Pin(3+Tab) SOT-223 T/R | In den Warenkorb | |
|
|
ADG3304BRUZ-REEL7 | Analog Devices | Level Translators | Voltage Level Translator 4-CH Bidirectional 14-Pin TSSOP T/R | In den Warenkorb | |
|
|
ADP3338AKCZ-3.3RL7 | Analog Devices | Linear Regulators | LDO Regulator Pos 3.3V 1A 4-Pin(3+Tab) SOT-223 T/R | In den Warenkorb | |
|
|
SY89833LMG | Microchip Technology | Clock Buffers and Drivers | Clock Fanout Buffer 4-OUT 1-IN 1:4 16-Pin QFN EP Tube | In den Warenkorb | |
|
|
ADP3338AKCZ-3.3-RL | Analog Devices | Linear Regulators | LDO Regulator Pos 3.3V 1A 4-Pin(3+Tab) SOT-223 T/R | In den Warenkorb | |
|
|
ADP3338AKCZ-5-R7 | Analog Devices | Linear Regulators | LDO Regulator Pos 5V 1A 4-Pin(3+Tab) SOT-223 T/R | In den Warenkorb | |
|
|
ADP3338AKCZ-2.85R7 | Analog Devices | Linear Regulators | LDO Regulator Pos 2.85V 1A 4-Pin(3+Tab) SOT-223 T/R | In den Warenkorb | |
|
|
ADP3338AKCZ-1.8-RL7 | Analog Devices | Linear Regulators | LDO Regulator Pos 1.8V 1A 4-Pin(3+Tab) SOT-223 T/R | In den Warenkorb | |