AD9254-150EBZ, Evaluation Board for Evaluating the AD9254 14-Bit, 150 MSPS, 1.8V Analog-to-Digital Converter
Referenzdesign unter Verwendung des Teils AD9254BCPZ von Analog Devices
Für Endprodukte
- Battery Powered Instrument
- Communication Receiver
- Handheld Electronics
- Medical Imaging
Beschreibung
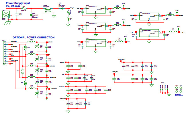
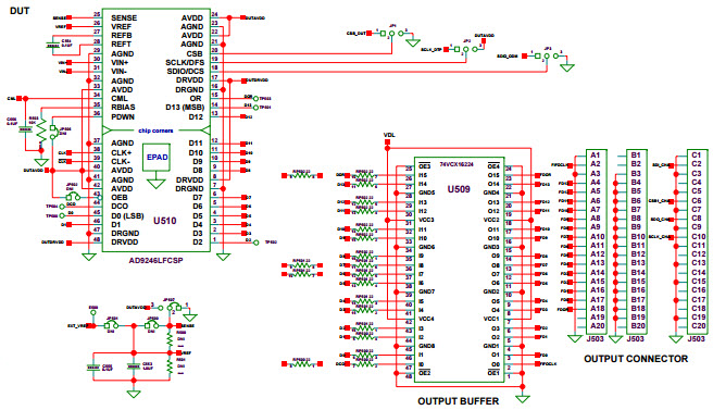
- AD9254-150EBZ, Evaluation Board for the AD9254 is a monolithic, single 1.8V supply, 14-bit, 150 MSPS analog-to-digital converter (ADC), featuring a high performance sample-and-hold amplifier (SHA) and on-chip voltage reference. The wide bandwidth, truly differential SHA allows a variety of user-selectable input ranges and offsets, including single-ended applications. It is suitable for multiplexed systems that switch full-scale voltage levels in successive channels and for sampling single-channel inputs at frequencies well beyond the Nyquist rate. Combined with power and cost savings over previously available ADCs, the AD9254 is suitable for applications in communications, imaging and medical ultrasound
Haupteigenschaften
-
ADC Resolution14 Bit
-
ADC Sampling Rate150M SPS
-
Number of Channels1CH
Empfohlene Bauteile (31)
| Teilenummer | Hersteller | Typ | Beschreibung | |||
|---|---|---|---|---|---|---|
|
|
ADP3339AKCZ-2.5 | Analog Devices | Linear Regulators | LDO Regulator Pos 2.5V 1.5A 4-Pin(3+Tab) SOT-223 | In den Warenkorb | |
|
|
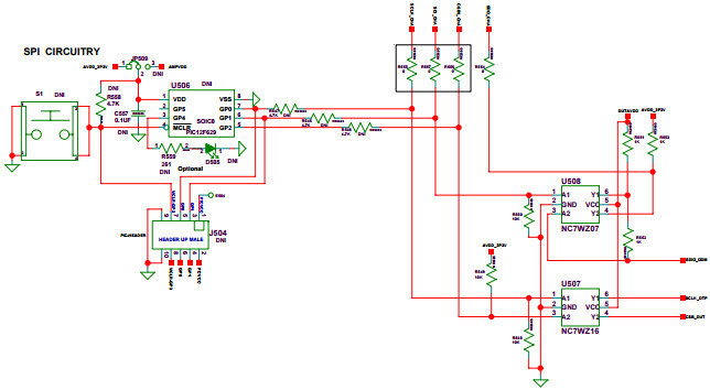
PIC12F629T-I/SN138 | Microchip Technology | Microcontrollers - MCUs | MCU 8-bit PIC RISC 1.75KB Flash 2.5V/3.3V/5V Automotive AEC-Q100 8-Pin SOIC N T/R | In den Warenkorb | |
|
|
NC7WZ07FHX | onsemi | Buffers and Line Drivers | Buffer/Driver 2-CH Non-Inverting Open Drain CMOS 6-Pin UDFN T/R | In den Warenkorb | |
|
|
PIC12F629ISN | 8-bit MCU | Microchip Technology | Microcontrollers - MCUs | MCU 8-bit PIC RISC 1.75KB Flash 2.5V/3.3V/5V 8-Pin SOIC N Tube | In den Warenkorb | |
|
|
PIC12F629-I/MF | Microchip Technology | Microcontrollers - MCUs | MCU 8-bit PIC RISC 1.75KB Flash 2.5V/3.3V/5V Automotive AEC-Q100 8-Pin DFN-S EP Tube | In den Warenkorb | |
|
|
PIC12F629-E/MD | Microchip Technology | Microcontrollers - MCUs | MCU 8-bit PIC RISC 1.75KB Flash 2.5V/3.3V/5V Automotive AEC-Q100 8-Pin DFN EP Tube | In den Warenkorb | |
|
|
PIC12F629T-I/SN | Microchip Technology | Microcontrollers - MCUs | MCU 8-bit PIC RISC 1.75KB Flash 2.5V/3.3V/5V 8-Pin SOIC N T/R | In den Warenkorb | |
|
|
PIC12F629T-E/MD | Microchip Technology | Microcontrollers - MCUs | MCU 8-bit PIC RISC 1.75KB Flash 2.5V/3.3V/5V 8-Pin DFN EP T/R Automotive AEC-Q100 | In den Warenkorb | |
|
|
CB3LV-3C-50.0000-T | CTS Corporation | SMD Crystal Oscillators | Oscillator XO 50MHz ±50ppm 30pF HCMOS/TTL 55% 3.3V 4-Pin CSMD T/R | In den Warenkorb | |
|
|
CB3LV-3C-3.6864T | CTS Corporation | SMD Crystal Oscillators | Oscillator XO 3.6864MHz ±50ppm 30pF HCMOS/TTL 55% 3.3V 4-Pin CSMD T/R | In den Warenkorb | |
|
|
PIC12F629-E/SN | Microchip Technology | Microcontrollers - MCUs | MCU 8-bit PIC RISC 1.75KB Flash 2.5V/3.3V/5V 8-Pin SOIC N Tube | In den Warenkorb | |
|
|
PIC12F629T-I/MD | Microchip Technology | Microcontrollers - MCUs | MCU 8-bit PIC RISC 1.75KB Flash 2.5V/3.3V/5V Automotive AEC-Q100 8-Pin DFN EP T/R | In den Warenkorb | |