ADM00658, DB2 Demo Board for the HV7351 Ultrasound Tx Beam former

Referenzdesign unter Verwendung des Teils HV7351K6-G von Microchip Technology

Hersteller

Microchip Technology
  • Anwendungskategorie
    Sensoren und Wandler
  • Produkttyp
    Ultraschall Pulserzeuger

Für Endprodukte

  • Medical Imaging
  • Ultrasound Imaging

Beschreibung

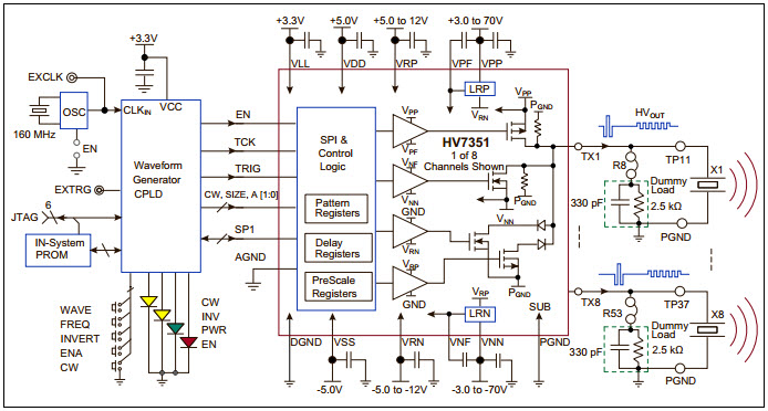
  • ADM00658, HV7351 Demo Board DB2 demonstrates the HV7351, is an 8-channel programmable high-voltage ultrasound-transmit beam former. Each channel is capable of swinging up to +/-70V with an active discharge back to 0V. The outputs can source and sink up to 3A to achieve fast output rise time and fall times. There are two complex programmable logic devices (CPLDs) and one serial EEPROM on the HV7351 demo board to provide multiple demo waveform patterns. The output waveforms can be directly displayed using an oscilloscope, by connecting the oscilloscope probe to the test points TX1 - TX8 on the demo board

Aktuelles über Elektronikkomponenten­

Wir haben unsere Datenschutzbestimmungen aktualisiert. Bitte nehmen Sie sich einen Moment Zeit, diese Änderungen zu überprüfen. Mit einem Klick auf "Ich stimme zu", stimmen Sie den Datenschutz- und Nutzungsbedingungen von Arrow Electronics zu.

Wir verwenden Cookies, um den Anwendernutzen zu vergrößern und unsere Webseite zu optimieren. Mehr über Cookies und wie man sie abschaltet finden Sie hier. Cookies und tracking Technologien können für Marketingzwecke verwendet werden.
Durch Klicken von „RICHTLINIEN AKZEPTIEREN“ stimmen Sie der Verwendung von Cookies auf Ihrem Endgerät und der Verwendung von tracking Technologien zu. Klicken Sie auf „MEHR INFORMATIONEN“ unten für mehr Informationen und Anleitungen wie man Cookies und tracking Technologien abschaltet. Das Akzeptieren von Cookies und tracking Technologien ist zwar freiwillig, das Blockieren kann aber eine korrekte Ausführung unserer Website verhindern, und bestimmte Werbung könnte für Sie weniger relevant sein.
Ihr Datenschutz ist uns wichtig. Lesen Sie mehr über unsere Datenschutzrichtlinien hier.