ADM7151CP-02-EVALZ, Evaluation Board for the Evaluating the ADM7151 Linear Regulator
Referenzdesign unter Verwendung des Teils ADM7150A von Analog Devices
Für Endprodukte
- Power Supplies
Beschreibung
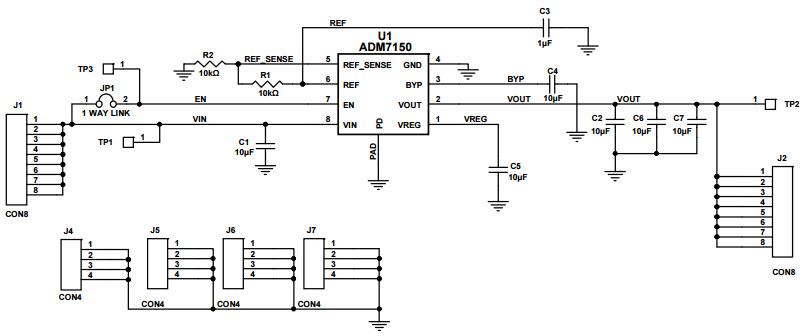
- ADM7151CP-02-EVALZ, Evaluation Board for the Evaluating the ADM7151 Linear Regulator. The ADM7151CP-02-EVALZ evaluation boards are used to demonstrate the functionality of the ADM7151 linear regulator, respectively. Simple device measurements, such as line and load regulation, dropout and ground current, can be demonstrated with just a single voltage source, a voltmeter, an ammeter and load resistors
Haupteigenschaften
-
Conversion TypeDC to DC
-
Input Voltage4.5 to 16 V
-
Output Current0.8 A
-
TopologyLDO
Empfohlene Bauteile (19)
| Teilenummer | Hersteller | Typ | Beschreibung | |||
|---|---|---|---|---|---|---|
|
|
ADM7150ARDZ-3.0-R7 | Analog Devices | Linear Regulators | LDO Regulator Pos 3V 0.8A 8-Pin SOIC N EP T/R | In den Warenkorb | |
|
|
ADM7150ACPZ-5.0-R2 | Analog Devices | Linear Regulators | LDO Regulator Pos 5V 0.8A 8-Pin LFCSP EP T/R | In den Warenkorb | |
|
|
ADM7150ACPZ-3.3-R7 | Analog Devices | Linear Regulators | LDO Regulator Pos 3.3V 0.8A 8-Pin LFCSP EP T/R | In den Warenkorb | |
|
|
ADM7150 | Analog Devices | Linear Regulators | LDO Regulator Pos 1.8V 0.8A 8-Pin LFCSP EP T/R | In den Warenkorb | |
|
|
ADM7150ARDZ-3.3 | Analog Devices | Linear Regulators | LDO Regulator Pos 3.3V 0.8A 8-Pin SOIC N EP Tube | In den Warenkorb | |
|
|
ADM7150ARDZ-2.8 | Analog Devices | Linear Regulators | LDO Regulator Pos 2.8V 0.8A 8-Pin SOIC N EP Tube | In den Warenkorb | |
|
|
ADM7150ARDZ-3.0 | Analog Devices | Linear Regulators | LDO Regulator Pos 3V 0.8A 8-Pin SOIC N EP Tube | In den Warenkorb | |
|
|
ADM7150ACPZ-4.5-R7 | Analog Devices | Linear Regulators | LDO Regulator Pos 4.5V 0.8A 8-Pin LFCSP EP T/R | In den Warenkorb | |
|
|
ADM7150ACPZ-3.3-R2 | Analog Devices | Linear Regulators | LDO Regulator Pos 3.3V 0.8A 8-Pin LFCSP EP T/R | In den Warenkorb | |
|
|
ADM7150ACPZ-1.8-R2 | Analog Devices | Linear Regulators | LDO Regulator Pos 1.8V 0.8A 8-Pin LFCSP EP T/R | In den Warenkorb | |
|
|
ADM7150ARDZ-5.0-R7 | Analog Devices | Linear Regulators | LDO Regulator Pos 5V 0.8A 8-Pin SOIC N EP T/R | In den Warenkorb | |
|
|
ADM7150ACPZ-5.0-R7 | Analog Devices | Linear Regulators | LDO Regulator Pos 5V 0.8A 8-Pin LFCSP EP T/R | In den Warenkorb | |