ADP1053DC-EVALZ, Daughter Card Evaluation Board for the ADP1053 Digital Power Supply Controller

Referenzdesign unter Verwendung des Teils ADP1053ACPZ-R7 von Analog Devices

Hersteller

Analog Devices
  • Anwendungskategorie
    Messen und Überwachen
  • Produkttyp
    Energiemanagement

Für Endprodukte

  • DC to DC Power Supply
  • System Monitoring and Control

Beschreibung

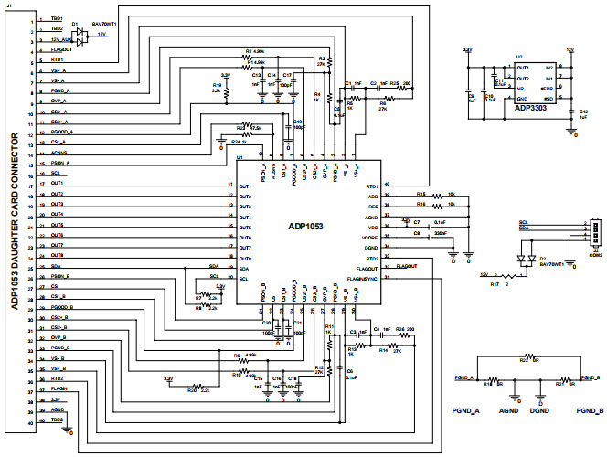
  • ADP1053DC-EVALZ, Daughter Card Evaluation Board allows the user to quickly evaluate the ADP1053. The ADP1053 daughter card plugs into an existing ADP1053 evaluation motherboard. The ADP1053, based on a voltage mode PWM architecture, is a flexible, application dedicated digital controller designed for isolated and non-isolated dc-to-dc power supply applications. Communication to the daughter card is established by connecting the USB-to-I2C dongle interface between the daughter card and a PC running Windows 2000, Windows NT, Windows XP, Windows Vista, or Windows 7. The USB-to-I2C dongle interface (Part No. ADP-I2C-USB-Z)

Aktuelles über Elektronikkomponenten­

Wir haben unsere Datenschutzbestimmungen aktualisiert. Bitte nehmen Sie sich einen Moment Zeit, diese Änderungen zu überprüfen. Mit einem Klick auf "Ich stimme zu", stimmen Sie den Datenschutz- und Nutzungsbedingungen von Arrow Electronics zu.

Wir verwenden Cookies, um den Anwendernutzen zu vergrößern und unsere Webseite zu optimieren. Mehr über Cookies und wie man sie abschaltet finden Sie hier. Cookies und tracking Technologien können für Marketingzwecke verwendet werden.
Durch Klicken von „RICHTLINIEN AKZEPTIEREN“ stimmen Sie der Verwendung von Cookies auf Ihrem Endgerät und der Verwendung von tracking Technologien zu. Klicken Sie auf „MEHR INFORMATIONEN“ unten für mehr Informationen und Anleitungen wie man Cookies und tracking Technologien abschaltet. Das Akzeptieren von Cookies und tracking Technologien ist zwar freiwillig, das Blockieren kann aber eine korrekte Ausführung unserer Website verhindern, und bestimmte Werbung könnte für Sie weniger relevant sein.
Ihr Datenschutz ist uns wichtig. Lesen Sie mehr über unsere Datenschutzrichtlinien hier.