AKD4383, Evaluation Board for AK4383 192kHz PCM Data and DSD Data for DVD-Audio and SACD Applications
Referenzdesign unter Verwendung des Teils AK4112BVF von Asahi Kasei Microdevices Corporation
Für Endprodukte
- DVD Recorder
Beschreibung
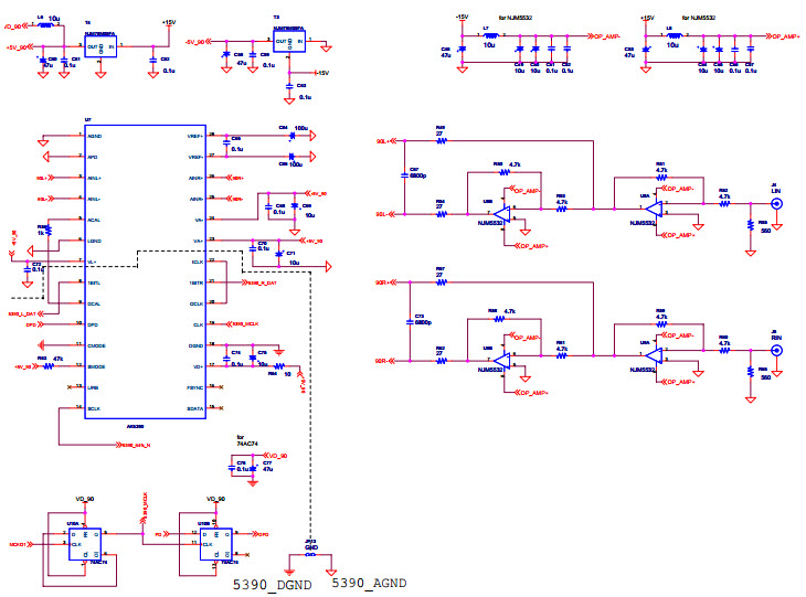
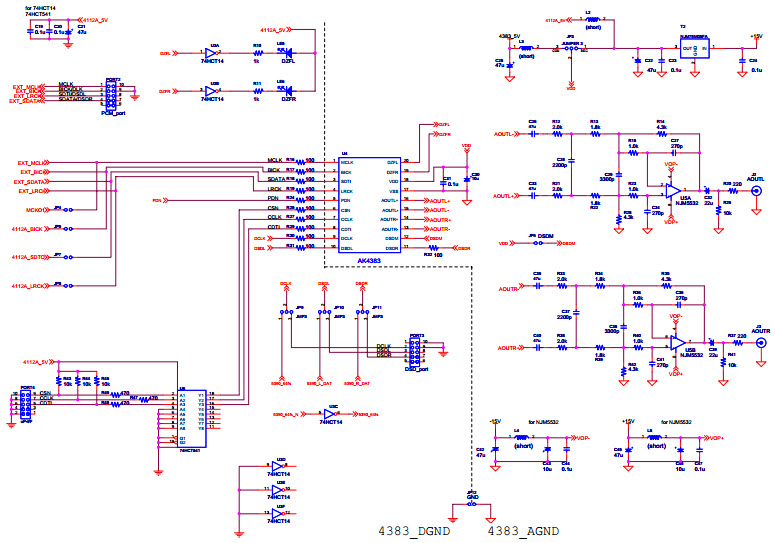
- AKD4383, Evaluation Board for the AK4383. The AK4383 accepts 192kHz PCM data and 1-Bit DSD data, ideal for a wide range of applications including DVD-Audio and SACD. The AKD4383 has the interface with wave generator using ROM data and with A/D converter evaluation boards. It has the AK5390 that outputs 1bit-data. Therefore, it is easy to evaluate PCM and DSD data. The AKD4383 also has the digital audio interface and can achieve the interface with digital audio systems via opt-connector or RCA connector
Empfohlene Bauteile (13)
| Teilenummer | Hersteller | Typ | Beschreibung | |||
|---|---|---|---|---|---|---|
|
|
LP2950ACZ-3.3G | onsemi | Linear Regulators | LDO Regulator Pos 3.3V 0.1A 3-Pin TO-92 Bag | In den Warenkorb | |
|
|
LP2950ACDT-5RKG | onsemi | Linear Regulators | LDO Regulator Pos 5V 0.1A 3-Pin(2+Tab) DPAK T/R | In den Warenkorb | |
|
|
LP2950ACDT-5.0G | onsemi | Linear Regulators | LDO Regulator Pos 5V 0.1A 3-Pin(2+Tab) DPAK Tube | In den Warenkorb | |
|
|
NJM78M05FA | Nisshinbo Micro Devices Inc | Linear Regulators | Standard Regulator Pos 5V 0.5A 3-Pin(3+Tab) TO-220F | In den Warenkorb | |
|
|
LP2950ACDT-3.3RG | onsemi | Linear Regulators | LDO Regulator Pos 3.3V 0.1A 3-Pin(2+Tab) DPAK T/R | In den Warenkorb | |
|
|
NJM5532M-TE1 | Nisshinbo Micro Devices Inc | Operational Amplifiers - Op Amps | Op Amp Dual Low Noise Amplifier ±22V 8-Pin DMP T/R | In den Warenkorb | |
|
|
LP2950ACZ-5.0RAG | onsemi | Linear Regulators | LDO Regulator Pos 5V 0.1A 3-Pin TO-92 T/R | In den Warenkorb | |
|
|
LP2950ACZ-3.0G | onsemi | Linear Regulators | LDO Regulator Pos 3V 0.1A 3-Pin TO-92 Bag | In den Warenkorb | |
|
|
LP2950ACZ-3.0RAG | onsemi | Linear Regulators | LDO Regulator Pos 3V 0.1A 3-Pin TO-92 T/R | In den Warenkorb | |
|
|
NJM5532M | Nisshinbo Micro Devices Inc | Operational Amplifiers - Op Amps | Op Amp Dual Low Noise Amplifier ±22V 8-Pin DMP | In den Warenkorb | |
|
|
NJM5532DD | Nisshinbo Micro Devices Inc | Operational Amplifiers - Op Amps | Op Amp Dual Low Noise Amplifier ±22V 8-Pin PDIP | In den Warenkorb | |
|
|
LP2950ACZ-3.3RAG | onsemi | Linear Regulators | LDO Regulator Pos 3.3V 0.1A 3-Pin TO-92 T/R | In den Warenkorb | |