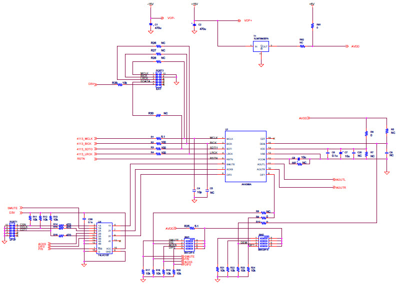
AKD4388A-SA, Evaluation Board for AK4388A 24-Bit Delta-Sigma DAC
Referenzdesign unter Verwendung des Teils AK4388AET von Asahi Kasei Microdevices Corporation
Für Endprodukte
- DVD Player/Recorder
Beschreibung
- AKD4388A-SA, Evaluation Board for AK4388A is 192-kHz sampling 24-Bit Delta-Sigma DAC. The AKD4388A-SA includes a LPF which can add differential analog outputs from the AK4388A and also has a digital interface. Therefore, it is easy to evaluate the AK4388A
Empfohlene Bauteile (18)
| Teilenummer | Hersteller | Typ | Beschreibung | |||
|---|---|---|---|---|---|---|
|
|
74HC14PW,118 | Nexperia | Inverters and Schmitt Triggers | Inverter Schmitt Trigger 6-Element CMOS 14-Pin TSSOP T/R | In den Warenkorb | |
|
|
74HC14BQ-Q100,115 | Nexperia | Inverters and Schmitt Triggers | Inverter Schmitt Trigger 6-Element CMOS Automotive AEC-Q100 14-Pin DHVQFN EP T/R | In den Warenkorb | |
|
|
74HC14D,653 | Nexperia | Inverters and Schmitt Triggers | Inverter Schmitt Trigger 6-Element CMOS 14-Pin SO T/R | In den Warenkorb | |
|
|
74HC14PW118 | Nexperia | Inverters and Schmitt Triggers | Inverter Schmitt Trigger 6-Element CMOS 14-Pin TSSOP T/R | In den Warenkorb | |
|
|
74HC14D,653 | Nexperia | Inverters and Schmitt Triggers | Inverter Schmitt Trigger 6-Element CMOS 14-Pin SO T/R | In den Warenkorb | |
|
|
74HC14D/S256,118 | Nexperia | Inverters and Schmitt Triggers | Inverter Schmitt Trigger 6-Element CMOS 14-Pin SO T/R | In den Warenkorb | |
|
|
NJM78M05FA | Nisshinbo Micro Devices Inc | Linear Regulators | Standard Regulator Pos 5V 0.5A 3-Pin(3+Tab) TO-220F | In den Warenkorb | |
|
|
74HC14D | Toshiba | Inverters and Schmitt Triggers | Inverter Schmitt Trigger 6-Element CMOS 14-Pin SOIC T/R | In den Warenkorb | |
|
|
74HC14D/AUJ | Nexperia | Inverters and Schmitt Triggers | Inverter Schmitt Trigger 6-Element CMOS 14-Pin SO | In den Warenkorb | |
|
|
NJM4580M | Nisshinbo Micro Devices Inc | Operational Amplifiers - Op Amps | Op Amp Dual GP ±18V 8-Pin DMP | In den Warenkorb | |
|
|
74HC14T14-13 | Diodes Incorporated | Inverters and Schmitt Triggers | Inverter Schmitt Trigger 6-Element CMOS 14-Pin TSSOP T/R | In den Warenkorb | |
|
|
74HC14D(BJ) | Toshiba | Inverters and Schmitt Triggers | Inverter Schmitt Trigger 6-Element CMOS 14-Pin SOIC T/R | In den Warenkorb | |