Am186 CC/CH/CU Microcontroller Customer Development Platform
Referenzdesign unter Verwendung des Teils Am29F800BT-55EC von Infineon Technologies AG
Für Endprodukte
- Communications and Telecom
- Ethernet Router
Beschreibung
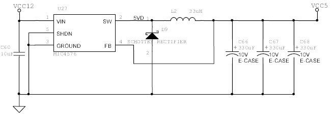
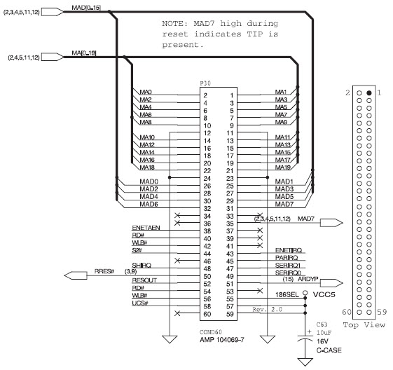
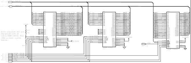
- Am186 CC/CH/CU Microcontroller Customer Development Platform. A single, surface-mount, TSOP Am29F800, 55-ns, 8-Mbit Flash memory device is populated on the CDP main board to allow for zero wait state operation at 50 MHz
Empfohlene Bauteile (30)
| Teilenummer | Hersteller | Typ | Beschreibung | |||
|---|---|---|---|---|---|---|
|
|
76SD01T | Grayhill | Switch DIP | Switch DIP OFF ON DPDT 1 Raised Rocker 0.15A 30VDC PC Pins 2000Cycles 2.54mm Thru-Hole Tube | In den Warenkorb | |
|
|
78H02T | Grayhill | Switch DIP | Switch DIP OFF ON 4PST 2 Raised Slide 0.15A 30VDC PC Pins 2000Cycles 2.54mm Thru-Hole Tube | In den Warenkorb | |
|
|
78G01ST | Grayhill | Switch DIP | Switch DIP OFF ON 3PST 1 Raised Slide 0.15A 30VDC PC Pins 2000Cycles 2.54mm Thru-Hole Tube | In den Warenkorb | |
|
|
78H02SRAT | Grayhill | Switch DIP | Switch DIP OFF ON 4PST 2 Raised Slide 0.15A 30VDC PC Pins 2000Cycles 2.54mm Thru-Hole Tube | In den Warenkorb | |
|
|
74ACT04MTCX | onsemi | Inverters and Schmitt Triggers | Inverter 6-Element CMOS 14-Pin TSSOP W T/R | In den Warenkorb | |
|
|
DS34C87TM/NOPB | Texas Instruments | Bus Line Transceivers | Quad Transmitter RS-422 16-Pin SOIC Tube | In den Warenkorb | |
|
|
DS34C86TM/NOPB | Texas Instruments | Bus Line Transceivers | Quad Receiver RS-422/RS-423 16-Pin SOIC Tube | In den Warenkorb | |
|
|
TLC7733IDR | Texas Instruments | Supervisory Circuits | Processor Supervisor 2.93V 1 Active Low 8-Pin SOIC T/R | In den Warenkorb | |
|
|
AM186CC-25KI/W C | Advanced Micro Devices, Inc. | Microcontrollers - MCUs | MCU 16-bit CISC 3.3V 160-Pin PQFP | In den Warenkorb | |
|
|
AM186CC-40KI/W C | Advanced Micro Devices, Inc. | Microcontrollers - MCUs | MCU 16-bit CISC 3.3V 160-Pin PQFP | In den Warenkorb | |
|
|
DS34C87TMX/NOPB | Texas Instruments | Bus Line Transceivers | Quad Transmitter RS-422 16-Pin SOIC T/R | In den Warenkorb | |
|
|
76SD01ST | Grayhill | Switch DIP | Switch DIP OFF ON DPDT 1 Raised Rocker 0.15A 30VDC PC Pins 2000Cycles 2.54mm Thru-Hole Tube | In den Warenkorb | |