AMC1204EVM, Evaluation Module for AMC1204, 1-bit modulator with an output buffer separated from the input interface circuitry

Referenzdesign unter Verwendung des Teils AMC1204DW von Texas Instruments

Hersteller

Texas Instruments
  • Anwendungskategorie
    Datenkonvertierung
  • Produkttyp
    Analog zu Digital Wandlung

Zugehörige Dokumente

Für Endprodukte

  • Industrial Control
  • Industrial Inverter
  • Motion Motor Control
  • UPS Power Supply

Beschreibung

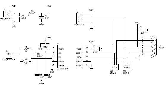
  • AMC1204, is an isolated single-channel delta-sigma modulator used in high-resolution measurement applications including current monitoring, industrial process control and motor positioning systems. The AMC1204EVM is a small form factor board containing all the necessary components to evaluate the AMC1204 device. The AMC1204EVM Users Guide contains a complete circuit schematic and describes the characteristics and use of the evaluation module

Haupteigenschaften

  • ADC Resolution
    16 Bit
  • ADC Sampling Rate
    78K SPS
  • Number of Channels
    1CH

Aktuelles über Elektronikkomponenten­

Wir haben unsere Datenschutzbestimmungen aktualisiert. Bitte nehmen Sie sich einen Moment Zeit, diese Änderungen zu überprüfen. Mit einem Klick auf "Ich stimme zu", stimmen Sie den Datenschutz- und Nutzungsbedingungen von Arrow Electronics zu.

Wir verwenden Cookies, um den Anwendernutzen zu vergrößern und unsere Webseite zu optimieren. Mehr über Cookies und wie man sie abschaltet finden Sie hier. Cookies und tracking Technologien können für Marketingzwecke verwendet werden.
Durch Klicken von „RICHTLINIEN AKZEPTIEREN“ stimmen Sie der Verwendung von Cookies auf Ihrem Endgerät und der Verwendung von tracking Technologien zu. Klicken Sie auf „MEHR INFORMATIONEN“ unten für mehr Informationen und Anleitungen wie man Cookies und tracking Technologien abschaltet. Das Akzeptieren von Cookies und tracking Technologien ist zwar freiwillig, das Blockieren kann aber eine korrekte Ausführung unserer Website verhindern, und bestimmte Werbung könnte für Sie weniger relevant sein.
Ihr Datenschutz ist uns wichtig. Lesen Sie mehr über unsere Datenschutzrichtlinien hier.