AOZ1094DI-EVB, Evaluation Board using AOZ1094DI DC-DC single step down converter

Referenzdesign unter Verwendung des Teils AOZ1094DI von Alpha and Omega Semiconductor

Hersteller

Alpha and Omega Semiconductor
  • Anwendungskategorie
    Spannungsversorgungen
  • Produkttyp
    Einzelausgangs Gleichspannungs Netzteil

Für Endprodukte

  • Cable Modem
  • Graphics Card
  • HDD/DVD Recorder
  • LCD Panel
  • Optical Networking
  • Set-Top Box
  • Telecom Infrastructure

Beschreibung

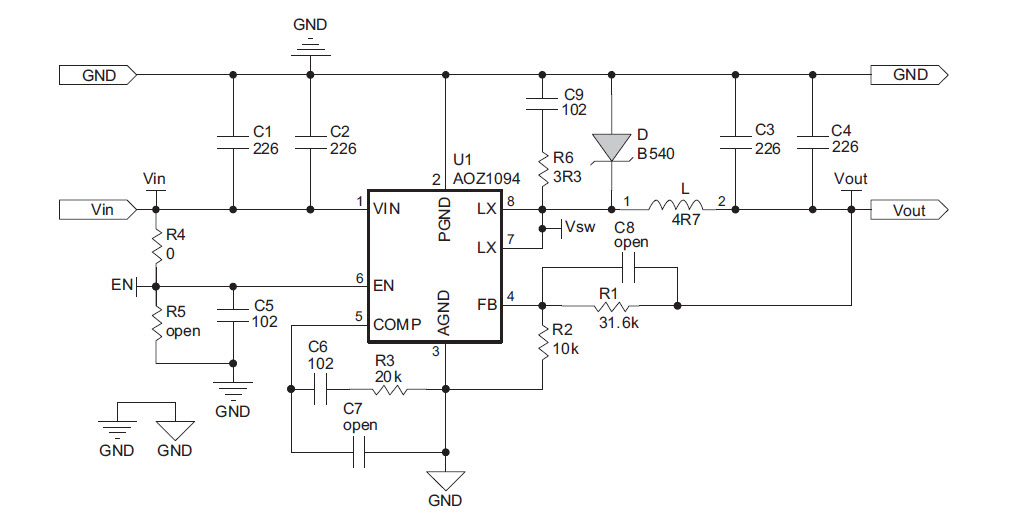
  • AOZ1094DI-EVB, Evaluation Board is a fully assembled and tested circuit board built with the AOZ1094DI buck regulator IC. It outputs an adjustable voltage up to 5A of continuous current. The evaluation board requires an input voltage from 4.5 to 16V. The output voltage is preset at 3.3V and can be adjusted down to 0.8V. The AOZ1094DI-EVB circuit has features like current limit, short circuit protection, input under voltage lock out, internal soft start and thermal shut-down. It operates at a fixed 500kHz switching frequency. The integrated internal MOSFET minimizes component count, board area and total cost

Haupteigenschaften

  • Conversion Type
    DC to DC
  • Input Voltage
    4.5 to 16 V
  • Output Voltage
    0.8 to 3.3 V
  • Output Current
    5 A
  • Topology
    Buck

Aktuelles über Elektronikkomponenten­

Wir haben unsere Datenschutzbestimmungen aktualisiert. Bitte nehmen Sie sich einen Moment Zeit, diese Änderungen zu überprüfen. Mit einem Klick auf "Ich stimme zu", stimmen Sie den Datenschutz- und Nutzungsbedingungen von Arrow Electronics zu.

Wir verwenden Cookies, um den Anwendernutzen zu vergrößern und unsere Webseite zu optimieren. Mehr über Cookies und wie man sie abschaltet finden Sie hier. Cookies und tracking Technologien können für Marketingzwecke verwendet werden.
Durch Klicken von „RICHTLINIEN AKZEPTIEREN“ stimmen Sie der Verwendung von Cookies auf Ihrem Endgerät und der Verwendung von tracking Technologien zu. Klicken Sie auf „MEHR INFORMATIONEN“ unten für mehr Informationen und Anleitungen wie man Cookies und tracking Technologien abschaltet. Das Akzeptieren von Cookies und tracking Technologien ist zwar freiwillig, das Blockieren kann aber eine korrekte Ausführung unserer Website verhindern, und bestimmte Werbung könnte für Sie weniger relevant sein.
Ihr Datenschutz ist uns wichtig. Lesen Sie mehr über unsere Datenschutzrichtlinien hier.