Filter
| Beschreibung | Freigegeben von | Für Anwendung | Für Endprodukte | |||
|---|---|---|---|---|---|---|
CN-0057 |
Analog Devices | Measurement and Monitoring | Instrumentation and Measurement, Communications and Telecom, Optical Networking, Industrial Process Measurement and Control | |||
AN-10548V Supply Current Monitor Application Circuit with Isolated Output and 105V Survivability |
Analog Devices | Measurement and Monitoring | Instrumentation and Measurement, Portable Medical Instrumentation, Strain Gauge, Solar Power | |||
AN4507 |
Analog Devices | Measurement and Monitoring | Instrumentation and Measurement, Industrial Control, Battery Charger, Displays | |||
AN4523 |
Analog Devices | Measurement and Monitoring | Instrumentation and Measurement, Industrial Control, Battery Charger, Displays | |||
INA219EVMINA219EVM, Evaluation Module Using INA219 Current Shunt and Power Monitor |
Texas Instruments | Measurement and Monitoring | Notebook, Laptop, Automotive and Transportation, Power Supplies, Servers, Power Management, Battery Charger, Test Equipment, Telecom Infrastructure | |||
INA199A1-A3EVMINA199A1-A3EVM, Evaluation Module Using INA199A1 Current Shunt and Power Monitor |
Texas Instruments | Measurement and Monitoring | Cellular Phone, Notebook, Laptop, Power Management, Battery Charger, Telecom Infrastructure, Welding Machine | |||
AN4057 |
Analog Devices | Measurement and Monitoring | Optical Networking, Optical Networking: Video over Fiber | |||
AN4057 |
Analog Devices | Measurement and Monitoring | Optical Networking, Optical Networking: Video over Fiber | |||
AN4057 |
Analog Devices | Measurement and Monitoring | Optical Networking, Optical Networking: Video over Fiber | |||
CN-0218Application Circuit for 500V Common-Mode Voltage Current Monitor |
Analog Devices | Measurement and Monitoring | Power Supplies, Motor Control, Over Current Monitoring, Current Sensing | |||
LTC3350_Typical ApplicationTypical Application Circuit for LTC3350IUHF 12V PCle Backup Controller |
Analog Devices | Measurement and Monitoring | Servers, UPS System, Storage System | |||
LTC3350_Typical ApplicationTypical Application Circuit for LTC3350EUHF 12V PCle Backup Controller |
Analog Devices | Measurement and Monitoring | Servers, UPS System, Storage System | |||
LTC3350_Typical Application |
Analog Devices | Measurement and Monitoring | Servers, UPS System, Storage System | |||
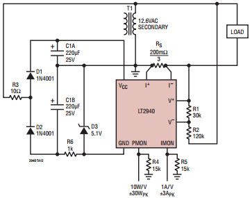
LT2940_Typical ApplicationTypical Application Circuit for LT2940IDD 12.5W PWM Heat Source |
Analog Devices | Measurement and Monitoring | Battery Charger, Power Meter, Energy Meter, System Monitoring and Control, Over Current Monitoring | |||
LT2940_Typical ApplicationTypical Application Circuit for LT2940CDD 12.5W PWM Heat Source |
Analog Devices | Measurement and Monitoring | Battery Charger, Power Meter, Energy Meter, System Monitoring and Control, Over Current Monitoring | |||
AN-105 |
Analog Devices | Measurement and Monitoring | Instrumentation and Measurement, Portable Medical Instrumentation, Strain Gauge, Solar Power | |||
ZXCT1008EV1ZXCT1008EV1, Evaluation Board Using ZXCT1008 High Side Current Sense Monitor |
Diodes Incorporated | Measurement and Monitoring | Power Supplies, Battery Charger, DC Motor | |||
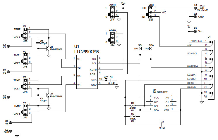
DC1338BDC1338B, Demo Board Using LTC2990 I2C Temperature Voltage and Current Monitor |
Analog Devices | Measurement and Monitoring | Data Acquisition System | |||
DC1495A |
Analog Devices | Measurement and Monitoring | Servers, Battery Charger, Energy Meter | |||
DC1338ADC1338A, Demo Board Using LTC2990 I2C Temperature Voltage and Current Monitor |
Analog Devices | Measurement and Monitoring | Data Acquisition System | |||