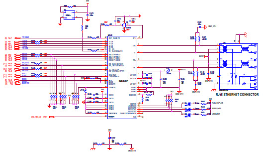
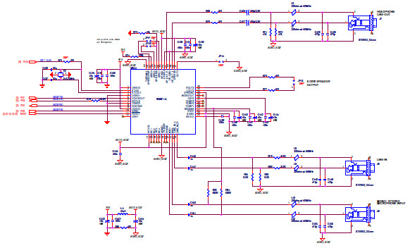
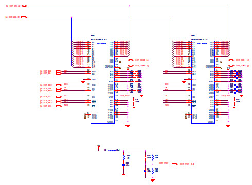
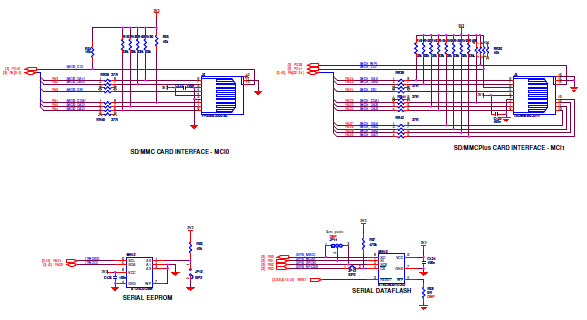
AT91SAM9M10-G45-EK, SAM9M10-G45-EK Evaluation Platform based on the AT91SAM9M10/AT91SAM9G45 ARM9 MCUs
Referenzdesign unter Verwendung des Teils AT91SAM9M10 von Microchip Technology
Für Endprodukte
- Building Management
- Computers and Peripherals
- Home Entertainment
- Industrial Automation HMI
- Industrial Programmable Logic Controllers (PLCs)
- Mobile Internet Device
- Network Interface Device
- Security and Access Control
- Smart Phone
- Video and Imaging
Beschreibung
- AT91SAM9M10-G45-EK, SAM9M10-G45-EK is a fully-featured Evaluation Platform for the AT91SAM9M10 or AT91SAM9G45 microcontroller. The kit is equipped with an AT91SAM9M10 chip, which is a superset of the AT91SAM9G45 and therefore allows evaluating that reference as well. The evaluation kit allows users to extensively evaluate, prototype and create application-specific designs
Haupteigenschaften
-
Embedded System TypeMCU
-
Family NameSAM9M
-
Core ProcessorARM9
Empfohlene Bauteile (9)
| Teilenummer | Hersteller | Typ | Beschreibung | |||
|---|---|---|---|---|---|---|
|
|
RT9018A-15GSP | Richtek Technology Corporation | Linear Regulators | LDO Regulator Pos 0.8V to 4V1.5V 3A 8-Pin PSOP EP | In den Warenkorb | |
|
|
RT9186AGQV | Richtek Technology Corporation | Linear Regulators | LDO Regulator Pos 0.8V to 4.5V 0.5A 8-Pin VDFN EP | In den Warenkorb | |
|
|
ADM3202ARNZ | Analog Devices | Bus Line Transceivers | Dual Transmitter/Receiver RS-232 16-Pin SOIC N Tube | In den Warenkorb | |
|
|
RT9186AGF | Richtek Technology Corporation | Linear Regulators | LDO Regulator Pos 0.8V to 4.5V 0.5A 8-Pin MSOP | In den Warenkorb | |
|
|
RT9018A-12GSP(Z00) | Richtek Technology Corporation | Linear Regulators | LDO Regulator Pos 0.8V to 4V1.2V 3A 8-Pin PSOP EP | In den Warenkorb | |
|
|
RT9018A-25GSP | Richtek Technology Corporation | Linear Regulators | LDO Regulator Pos 0.8V to 4V2.5V 3A 8-Pin PSOP EP | In den Warenkorb | |
|
|
ADM3202ARNZ-REEL7 | Analog Devices | Bus Line Transceivers | Dual Transmitter/Receiver RS-232 16-Pin SOIC N T/R | In den Warenkorb | |
|
|
ADM3202ARNZ-REEL | Analog Devices | Bus Line Transceivers | Dual Transmitter/Receiver RS-232 16-Pin SOIC N T/R | In den Warenkorb | |
|
|
RT9018A-18GSP(Z00) | Richtek Technology Corporation | Linear Regulators | LDO Regulator Pos 0.8V to 4V1.8V 3A 8-Pin PSOP EP | In den Warenkorb | |