ATSAMA5D2-XULT, SAMA5D2 Xplained Ultra Evaluation Kit for the SMART SAMA5D2 ARM Cortex-A5 based embedded Microprocessor unit (eMPU)
Referenzdesign unter Verwendung des Teils ATSAMA5D27A-CN von Microchip Technology
Zugehörige Dokumente
Für Endprodukte
- Industrial
- IoT Applications
- POS Terminals
Beschreibung
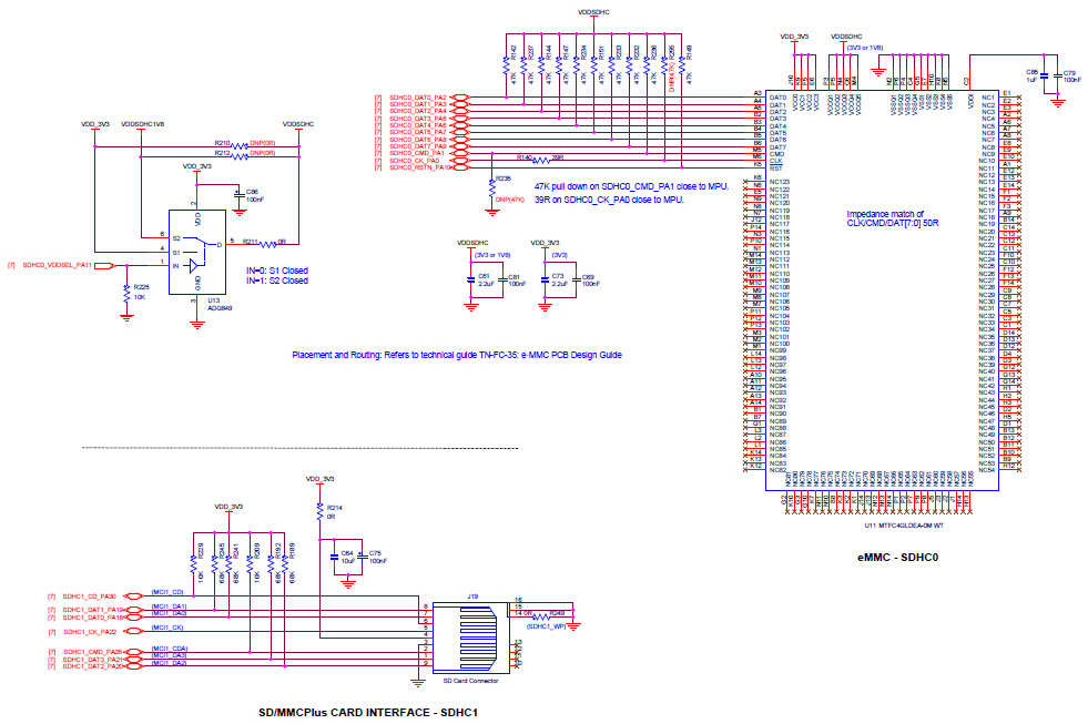
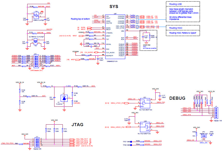
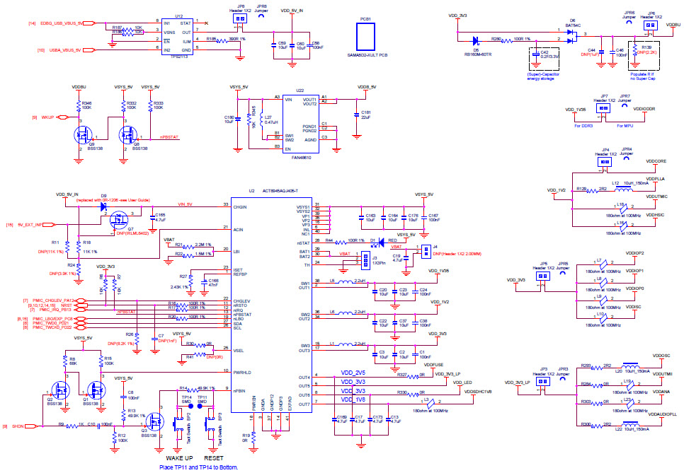
- ATSAMA5D2-XULT, SAMA5D2 Xplained Ultra Evaluation Kit describes the development and debugging capabilities for applications running on the SMART SAMA5D2 ARM Cortex-A5 based embedded Microprocessor unit (eMPU). The board includes eMMC and DDR3 memories as well as a rich set of connectivity options. Connectors and expansion headers allows for easy customization and quick access to leading-edge embedded features such as the Class-D Amplifier or the capacitive touch controller
Haupteigenschaften
-
Embedded System TypeMCU
-
Family NameSAMA5
-
Core ProcessorARM Cortex-A5
Empfohlene Bauteile (19)
| Teilenummer | Hersteller | Typ | Beschreibung | |||
|---|---|---|---|---|---|---|
|
|
TPS2113PWR | Texas Instruments | Power Muxes | Pwr Mux Autoswitch 1.5V to 5.5V 1.25A 8-Pin TSSOP T/R | In den Warenkorb | |
|
|
MC-146 32.7680KA-A0:ROHS | Seiko Epson Corporation | Crystals | Crystal 0.032768MHz ±20ppm (Tol) 12.5pF FUND 65000Ohm 4-Pin SMD T/R | In den Warenkorb | |
| ACT8945AQJ305-T | Qorvo, Inc | PMIC Solutions | Buck Converter to 40-Pin TQFN EP T/R | In den Warenkorb | ||
|
|
AT24MAC402-MAHM-T | Microchip Technology | EEPROM | EEPROM Serial-I2C 2K-bit 256 x 8 1.8V/2.5V/3.3V/5V 8-Pin UDFN EP T/R | In den Warenkorb | |
| ACT8945AQJ405-T | Qorvo, Inc | PMIC Solutions | Buck Converter to 55-Pin TQFN EP T/R | In den Warenkorb | ||
|
|
AT25DF321A-SH-T | Renesas Electronics | Flash | NOR Flash Serial (SPI, Dual SPI) 3.3V 32M-bit 4M x 8 5ns 8-Pin SOIC EIAJ T/R | In den Warenkorb | |
|
|
ADG849YKSZ-REEL | Analog Devices | Analog Switch Multiplexers | Analog Switch/Analog Multiplexer Single 2:1 6-Pin SC-70 T/R | In den Warenkorb | |
|
|
NL17SZ126DFT2G | onsemi | Buffers and Line Drivers | Buffer/Line Driver 1-CH Non-Inverting 3-ST CMOS 5-Pin SC-88A T/R | In den Warenkorb | |
|
|
MC-146 32.7680KA-A0: ROHS | Seiko Epson Corporation | Crystals | Crystal 0.032768MHz ±20ppm (Tol) 12.5pF FUND 65000Ohm 4-Pin SMD T/R | In den Warenkorb | |
|
|
FAN48610UC50X | onsemi | DC to DC Converter and Switching Regulator Chip | Conv DC-DC 2.5V to 4.5V Synchronous Step Up Single-Out 5V 1A 9-Pin WLCSP T/R | In den Warenkorb | |
|
|
TLV431ACDBZR | Texas Instruments | Voltage References | V-Ref Adjustable 1.24V to 6V 15mA 3-Pin SOT-23 T/R | In den Warenkorb | |
|
|
MT41K128M16JT125K | Micron Technology | DRAM Chip | DRAM Chip DDR3L SDRAM 2Gbit 128Mx16 1.35V 96-Pin FBGA Tray | In den Warenkorb | |