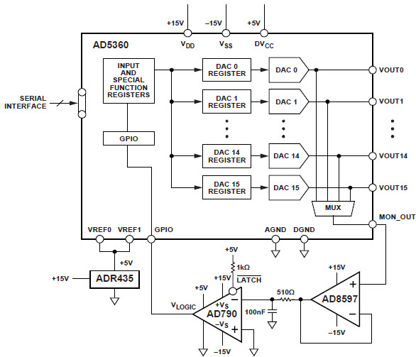
Automated Calibration Technique Reduces 16-Channel, 16-Bit DAC Offset Voltage to Less Than 1mV
Referenzdesign unter Verwendung des Teils AD5360 von Analog Devices
Zugehörige Dokumente
- AD790JR-REEL CAD/Foot Print
- AD790JRZ CAD/Foot Print
- ADR435ARZ CAD/Foot Print
- AD5360BCPZ CAD/Foot Print
- AD5360BSTZ CAD/Foot Print
- AD790JN CAD/Foot Print
- AD8597ACPZ-REEL7 CAD/Foot Print
- ad790jn CAD symbol
- AD790JNZ CAD/Foot Print
- ad790jr CAD symbol
- AD8597ARZ CAD/Foot Print
- AD8597ARZ-REEL7 CAD/Foot Print
- AD790JR-REEL7 CAD/Foot Print
- AD790SQ CAD/Foot Print
- AD8597ARZ-REEL CAD/Foot Print
- ad8597 ORCAD Symbol
- AD790JR CAD/Foot Print
- AD790JRZ-REEL CAD/Foot Print
- ADR435ARMZ CAD/Foot Print
- AD8597ACPZ-REEL CAD/Foot Print
- AD790JR Multisim SPICE
- AD790JRZ-REEL7 CAD/Foot Print
- ad790sq CAD symbol
- AD8597ACPZ-R2 CAD/Foot Print
Für Endprodukte
- Factory Automation
- Instrumentation and Measurement
Beschreibung
- Automated Calibration Technique Reduces 16-Channel, 16-Bit DAC Offset Voltage to Less Than 1mV, 16-Bit, 16CH DAC for Instrumentation
Haupteigenschaften
-
DAC Resolution16 Bit
-
Number of Channels16CH
Empfohlene Bauteile (28)
| Teilenummer | Hersteller | Typ | Beschreibung | |||
|---|---|---|---|---|---|---|
|
|
ADR435BRMZ | Analog Devices | Voltage References | V-Ref Precision 5V 30mA 8-Pin MSOP Tube | In den Warenkorb | |
|
|
AD8597ARZ-REEL | Analog Devices | Operational Amplifiers - Op Amps | Op Amp Single Low Noise Amplifier ±15V 8-Pin SOIC N T/R | In den Warenkorb | |
|
|
AD8597ACPZ-REEL | Analog Devices | Operational Amplifiers - Op Amps | Op Amp Single Low Noise Amplifier ±15V 8-Pin LFCSP EP T/R | In den Warenkorb | |
|
|
AD790SQ | Analog Devices | Linear Comparators | Comparator Single R-R O/P ±16.5V/7V 8-Pin CDIP Tube | In den Warenkorb | |
|
|
AD790JRZ-REEL7 | Analog Devices | Linear Comparators | Comparator Single R-R O/P ±16.5V/7V 8-Pin SOIC N T/R | In den Warenkorb | |
|
|
ADR435ARMZ-REEL7 | Analog Devices | Voltage References | V-Ref Precision 5V 30mA 8-Pin MSOP T/R | In den Warenkorb | |
|
|
ADR435BRZ | Analog Devices | Voltage References | V-Ref Precision 5V 30mA 8-Pin SOIC N Tube | In den Warenkorb | |
|
|
AD790AQ | Analog Devices | Linear Comparators | Comparator Single R-R O/P ±16.5V/7V 8-Pin CDIP Tube | In den Warenkorb | |
|
|
AD790JNZ | Analog Devices | Linear Comparators | Comparator Single R-R O/P ±16.5V/7V 8-Pin PDIP N Tube | In den Warenkorb | |
|
|
AD790SQ/883B | Analog Devices | Linear Comparators | Comparator Single R-R O/P ±16.5V/7V 8-Pin CDIP | In den Warenkorb | |
|
|
ADR435BRMZ-R7 | Analog Devices | Voltage References | V-Ref Precision 5V 30mA 8-Pin MSOP T/R | In den Warenkorb | |
|
|
AD8597ACPZ | Analog Devices | Operational Amplifiers - Op Amps | Op Amp Single Low Noise Amplifier ±15V 8-Pin LFCSP EP | In den Warenkorb | |