AVR450: Battery Charger for SLA, NiCd, NiMH and Li-Ion Batteries

Referenzdesign unter Verwendung des Teils ATTINY15L von Microchip Technology

Hersteller

Microchip Technology
  • Anwendungskategorie
    Batteriemanagement
  • Produkttyp
    Akkuladegeräte

Für Endprodukte

  • Portable

Beschreibung

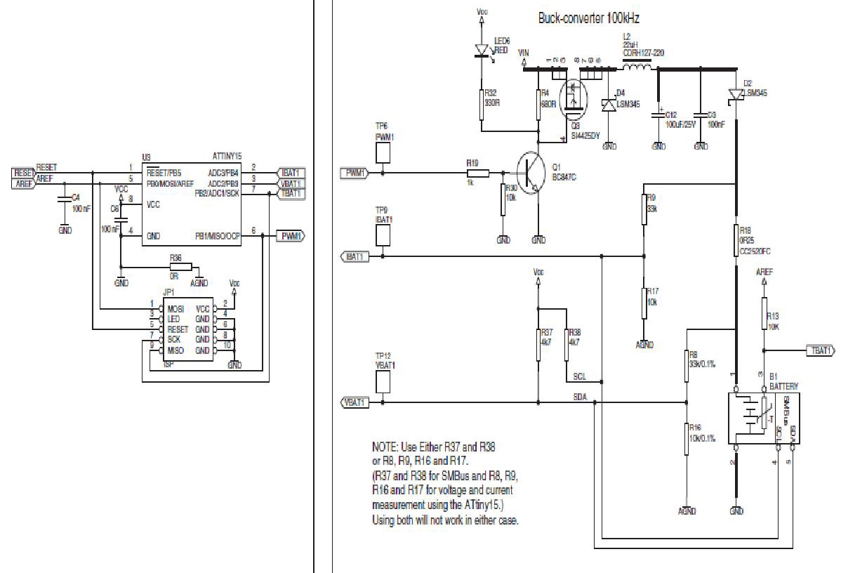
  • Battery charger reference design includes two battery chargers built with the high-end AT90S4433 microcontroller and the highly integrated low-cost 8-pin ATtiny15 microcontroller. However, it can be implemented using any AVR microcontroller with A/D converter, PWM output and enough program memory to store the desired charging algorithm

Haupteigenschaften

  • Battery Type
    SLA|Nickel-Cadmium|Nickel-Metal Hydride|Lithium-Ion

Aktuelles über Elektronikkomponenten­

Wir haben unsere Datenschutzbestimmungen aktualisiert. Bitte nehmen Sie sich einen Moment Zeit, diese Änderungen zu überprüfen. Mit einem Klick auf "Ich stimme zu", stimmen Sie den Datenschutz- und Nutzungsbedingungen von Arrow Electronics zu.

Wir verwenden Cookies, um den Anwendernutzen zu vergrößern und unsere Webseite zu optimieren. Mehr über Cookies und wie man sie abschaltet finden Sie hier. Cookies und tracking Technologien können für Marketingzwecke verwendet werden.
Durch Klicken von „RICHTLINIEN AKZEPTIEREN“ stimmen Sie der Verwendung von Cookies auf Ihrem Endgerät und der Verwendung von tracking Technologien zu. Klicken Sie auf „MEHR INFORMATIONEN“ unten für mehr Informationen und Anleitungen wie man Cookies und tracking Technologien abschaltet. Das Akzeptieren von Cookies und tracking Technologien ist zwar freiwillig, das Blockieren kann aber eine korrekte Ausführung unserer Website verhindern, und bestimmte Werbung könnte für Sie weniger relevant sein.
Ihr Datenschutz ist uns wichtig. Lesen Sie mehr über unsere Datenschutzrichtlinien hier.