CC2510EM_REFDES, CC2510EM Reference Design for CC2510 Radio Transceiver
Referenzdesign unter Verwendung des Teils CC2510F von Texas Instruments
Zugehörige Dokumente
Für Endprodukte
- Wireless
Beschreibung
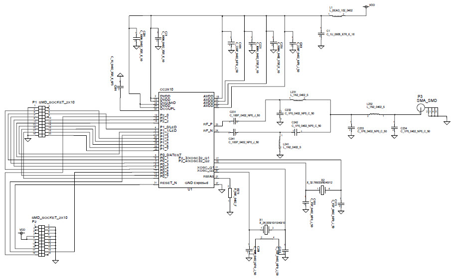
- CC2510EM_REFDES, CC2510EM Reference Design for CC2510 Radio Transceiver. The reference design demonstrates good techniques for CC2510 decoupling and RF layout. for optimum RF performance, these parts should be copied accurately. This is a 2-layer reference design with a discrete balun and SMA antenna connector designed for a single ended 50 ohm antenna
Empfohlene Bauteile (218)
| Teilenummer | Hersteller | Typ | Beschreibung | |||
|---|---|---|---|---|---|---|
|
|
FA-128 50.0000MF10Z-AG0 | Seiko Epson Corporation | Crystals | Crystal 50MHz ±10ppm (Tol) ±10ppm (Stability) 7pF FUND 60Ohm 4-Pin Ultra Mini-CSMD T/R | In den Warenkorb | |
|
|
FA-128 24.0000MB-W0 | Seiko Epson Corporation | Crystals | Crystal 24MHz ±50ppm (Tol) ±30ppm (Stability) 12pF FUND 80Ohm 4-Pin Ultra Mini-CSMD T/R | In den Warenkorb | |
|
|
FA-128 26.0000MF20X-W | Seiko Epson Corporation | Crystals | Crystal 26MHz ±10ppm (Tol) ±20ppm (Stability) 12pF FUND 60Ohm 4-Pin Ultra Mini-CSMD | In den Warenkorb | |
|
|
FA-128 37.4000MF10Y-W | Seiko Epson Corporation | Crystals | Crystal 37.4MHz ±10ppm (Tol) ±10ppm (Stability) 12pF FUND 60Ohm 4-Pin Ultra Mini-CSMD T/R | In den Warenkorb | |
|
|
FA-128 24.0000ME20X-K5 | Seiko Epson Corporation | Crystals | Crystal 24MHz ±15ppm (Tol) ±20ppm (Stability) 10pF FUND 80Ohm 4-Pin Ultra Mini-CSMD T/R | In den Warenkorb | |
|
|
FA-128 32.0000MF10Z-W3 | Seiko Epson Corporation | Crystals | Crystal 32MHz ±10ppm (Tol) ±10ppm (Stability) 12pF FUND 60Ohm 4-Pin Ultra Mini-CSMD T/R | In den Warenkorb | |
|
|
FA-128 40.0000MF10Z-K3 | Seiko Epson Corporation | Crystals | Crystal 40MHz ±10ppm (Tol) ±10ppm (Stability) 10pF FUND 60Ohm 4-Pin Ultra Mini-CSMD T/R | In den Warenkorb | |
|
|
FA-128 48.0000MF20X-K0 | Seiko Epson Corporation | Crystals | Crystal 48MHz ±10ppm (Tol) ±20ppm (Stability) 10pF FUND 60Ohm 4-Pin Ultra Mini-CSMD T/R | In den Warenkorb | |
|
|
FA-128 25.0000MD30YAC0 | Seiko Epson Corporation | Crystals | Crystal 25MHz ±30ppm (Tol) ±30ppm (Stability) 9pF FUND 80Ohm 4-Pin Ultra Mini-CSMD T/R | In den Warenkorb | |
|
|
FA-128 32.0000MF10Z-AJ3 | Seiko Epson Corporation | Crystals | Crystal 32MHz ±10ppm (Tol) ±10ppm (Stability) 8pF FUND 60Ohm 4-Pin Ultra Mini-CSMD T/R | In den Warenkorb | |
|
|
FA-128 32.0000MF20X-AJ3 | Seiko Epson Corporation | Crystals | Crystal 32MHz ±10ppm (Tol) ±20ppm (Stability) 8pF FUND 60Ohm 4-Pin Ultra Mini-CSMD T/R | In den Warenkorb | |
|
|
FA-128 24.000000MHz 12.0 +10.0-10.0 | Seiko Epson Corporation | Crystals | Crystal 24MHz ±10ppm (Tol) 12pF FUND 80Ohm 4-Pin Ultra Mini-CSMD T/R | In den Warenkorb | |