DC1788B-B, Demo Board Using LT4275BIDD PoE+ PD Controller, IEEE 802.3at/IEEE 802.3af Compliant

Referenzdesign unter Verwendung des Teils LT4275BIDD von Analog Devices

Hersteller

Analog Devices
  • Anwendungskategorie
    Spannungsversorgungen
  • Produkttyp
    Einzelausgangs Gleichspannungs Netzteil

Für Endprodukte

  • PoE Power Supply

Beschreibung

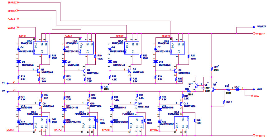
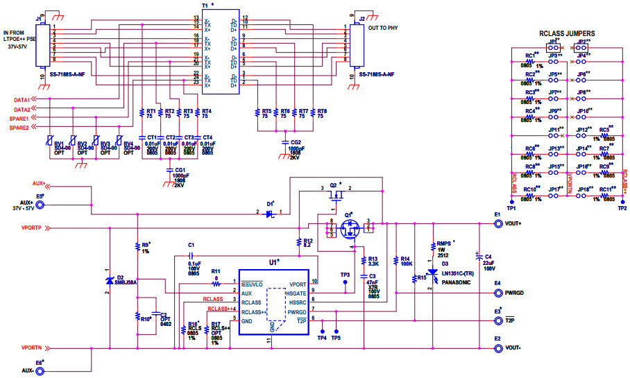
  • DC1788B-B, Demonstration Circuit features the LT4275 a fourth generation powered device (PD) controller for Power over Ethernet (PoE) applications. The DC1788B is available in multi versions to meet the power level required by the PD application. The DC1788B-B features the LT4275B PD controller and is compliant with the IEEE 802.3at and IEEE 802.3af specifications. The LTPoE++ adds four power levels to the existing IEEE standard with 38.7W, 52.7W, 70W and 90W of delivered PD power at the RJ45 jack

Haupteigenschaften

  • Conversion Type
    DC to DC
  • Input Voltage
    42.5 to 57 V
  • Output Voltage
    48 V
  • Output Current
    0.6 A
  • Output Power
    25.5 W
  • Efficiency
    98.9 %
  • Topology
    PoE

Aktuelles über Elektronikkomponenten­

Wir haben unsere Datenschutzbestimmungen aktualisiert. Bitte nehmen Sie sich einen Moment Zeit, diese Änderungen zu überprüfen. Mit einem Klick auf "Ich stimme zu", stimmen Sie den Datenschutz- und Nutzungsbedingungen von Arrow Electronics zu.

Wir verwenden Cookies, um den Anwendernutzen zu vergrößern und unsere Webseite zu optimieren. Mehr über Cookies und wie man sie abschaltet finden Sie hier. Cookies und tracking Technologien können für Marketingzwecke verwendet werden.
Durch Klicken von „RICHTLINIEN AKZEPTIEREN“ stimmen Sie der Verwendung von Cookies auf Ihrem Endgerät und der Verwendung von tracking Technologien zu. Klicken Sie auf „MEHR INFORMATIONEN“ unten für mehr Informationen und Anleitungen wie man Cookies und tracking Technologien abschaltet. Das Akzeptieren von Cookies und tracking Technologien ist zwar freiwillig, das Blockieren kann aber eine korrekte Ausführung unserer Website verhindern, und bestimmte Werbung könnte für Sie weniger relevant sein.
Ihr Datenschutz ist uns wichtig. Lesen Sie mehr über unsere Datenschutzrichtlinien hier.