DC1935A-A, Demo Board Using for LT4363-1 High Voltage Surge Stopper with Current Limit, Latch-Off version

Referenzdesign unter Verwendung des Teils LT4363IDE-1 von Analog Devices

Hersteller

Analog Devices
  • Anwendungskategorie
    Schaltungsschutz
  • Produkttyp
    Überspannungsschutz

Für Endprodukte

  • Automotive and Transportation
  • Military and Avionics Imaging
  • Portable

Beschreibung

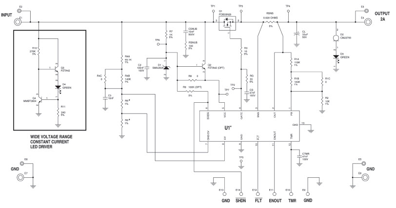
  • DC1935A-A, Demo Board Using for LT4363-1 High Voltage Surge Stopper with Current Limit, Latch-Off version. The Demonstration Circuit 1935A showcases the LT4363-1 surge stopper in a 12V, 2A application. Inputs of up to 80VDC and 1ms transients of up to 250V are limited to 16.3V at the output. The MOSFET is protected against output overloads by current limiting

Haupteigenschaften

  • Protection Type
    Overcurrent
  • Input Voltage
    12|28 V
  • Undervoltage Limit
    5.6|11.9 V

Aktuelles über Elektronikkomponenten­

Wir haben unsere Datenschutzbestimmungen aktualisiert. Bitte nehmen Sie sich einen Moment Zeit, diese Änderungen zu überprüfen. Mit einem Klick auf "Ich stimme zu", stimmen Sie den Datenschutz- und Nutzungsbedingungen von Arrow Electronics zu.

Wir verwenden Cookies, um den Anwendernutzen zu vergrößern und unsere Webseite zu optimieren. Mehr über Cookies und wie man sie abschaltet finden Sie hier. Cookies und tracking Technologien können für Marketingzwecke verwendet werden.
Durch Klicken von „RICHTLINIEN AKZEPTIEREN“ stimmen Sie der Verwendung von Cookies auf Ihrem Endgerät und der Verwendung von tracking Technologien zu. Klicken Sie auf „MEHR INFORMATIONEN“ unten für mehr Informationen und Anleitungen wie man Cookies und tracking Technologien abschaltet. Das Akzeptieren von Cookies und tracking Technologien ist zwar freiwillig, das Blockieren kann aber eine korrekte Ausführung unserer Website verhindern, und bestimmte Werbung könnte für Sie weniger relevant sein.
Ihr Datenschutz ist uns wichtig. Lesen Sie mehr über unsere Datenschutzrichtlinien hier.