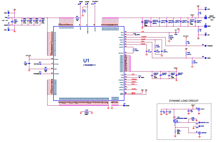
DC2081A-B, Demo Board features the LTM4630EY-1 Dual 18A or Single 36A Module Regulator with ±0.8% DC and ±3% Transient Accuracy

Referenzdesign unter Verwendung des Teils LTM4630IY#PBF von Analog Devices

Hersteller

Analog Devices
  • Anwendungskategorie
    Spannungsversorgungen
  • Produkttyp
    Einzelausgangs Gleichspannungs Netzteil

Zugehörige Dokumente

Für Endprodukte

  • Industrial
  • Industrial Networking
  • Storage Area Network
  • Telecom Infrastructure

Beschreibung

  • DC2081A-B, Demonstration circuit 2081A-B features the LTM4630EY-1, the high efficiency, high density, dual 18A, switch mode step-down Module regulator with ±0.8% total DC output accuracy. The input voltage is from 4.5V to 15V. The output voltage is programmable from 0.6V to 1.8V. The DC2081A-B is configured as dual-phase, single-output, which can deliver up to 36A maximum. With the help of external compensation, ±3% transient accuracy can be achieved with 25% load step. The board designs with minimum components to demonstrate this high efficiency, high density Module

Haupteigenschaften

  • Conversion Type
    DC to DC
  • Input Voltage
    4.5 to 15 V
  • Output Voltage
    0.6 to 1.8 V
  • Output Current
    36 A
  • Efficiency
    85.7 %
  • Topology
    Buck

Aktuelles über Elektronikkomponenten­

Wir haben unsere Datenschutzbestimmungen aktualisiert. Bitte nehmen Sie sich einen Moment Zeit, diese Änderungen zu überprüfen. Mit einem Klick auf "Ich stimme zu", stimmen Sie den Datenschutz- und Nutzungsbedingungen von Arrow Electronics zu.

Wir verwenden Cookies, um den Anwendernutzen zu vergrößern und unsere Webseite zu optimieren. Mehr über Cookies und wie man sie abschaltet finden Sie hier. Cookies und tracking Technologien können für Marketingzwecke verwendet werden.
Durch Klicken von „RICHTLINIEN AKZEPTIEREN“ stimmen Sie der Verwendung von Cookies auf Ihrem Endgerät und der Verwendung von tracking Technologien zu. Klicken Sie auf „MEHR INFORMATIONEN“ unten für mehr Informationen und Anleitungen wie man Cookies und tracking Technologien abschaltet. Das Akzeptieren von Cookies und tracking Technologien ist zwar freiwillig, das Blockieren kann aber eine korrekte Ausführung unserer Website verhindern, und bestimmte Werbung könnte für Sie weniger relevant sein.
Ihr Datenschutz ist uns wichtig. Lesen Sie mehr über unsere Datenschutzrichtlinien hier.