DC2177A-A, Demo Board features the LT3061, 45V VIN, Micro-power, Low Noise, 100mA LDO with Output Discharge

Referenzdesign unter Verwendung des Teils LT3061EDCB von Analog Devices

Hersteller

Analog Devices
  • Anwendungskategorie
    Spannungsversorgungen
  • Produkttyp
    Einzelausgangs Gleichspannungs Netzteil

Zugehörige Dokumente

Für Endprodukte

  • Automotive and Transportation
  • Battery Powered Instrument
  • Industrial
  • Instrumentation and Measurement
  • Medical and Healthcare
  • Power Supplies

Beschreibung

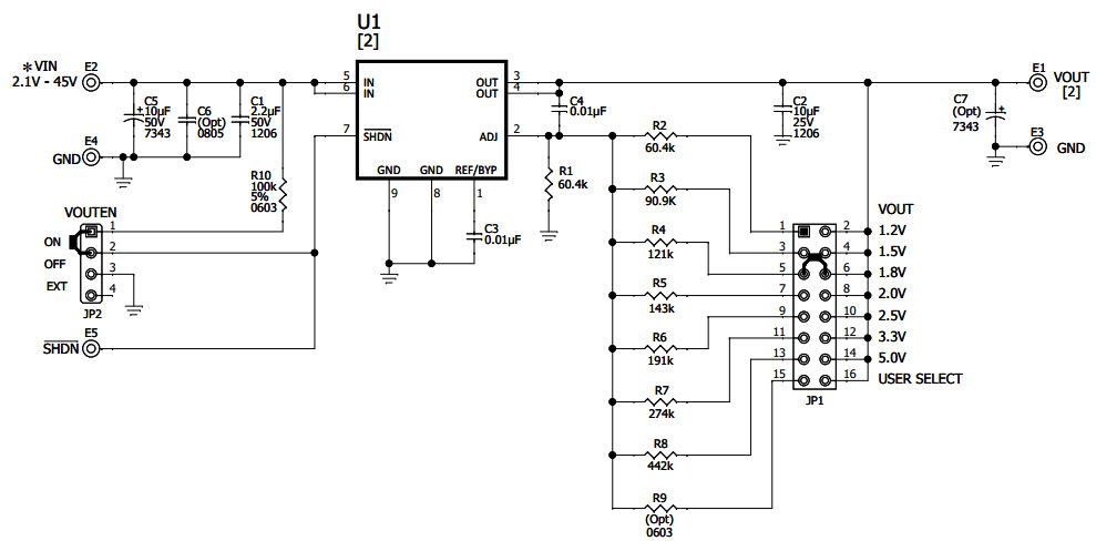
  • DC2177A-A, Demonstration circuit 2177A-A features the LT3061 a Micro-power, low noise and low dropout voltage linear regulator with output discharge. The input voltage ranges from 2.1V to 45V and the maximum output current is 100mA. A resistor divider determines the output voltage and a jumper adjusts the divider to set the output voltage to either 1.2V, 1.5V, 1.8V, 2V, 2.5V, 3.3V, 5V or a voltage that is user-programmed but requires the installation of a resistor. The output uses a 10 micro-F ceramic capacitor and the internal reference is bypassed with a 10nF capacitor to reduce output noise and program the soft-start

Haupteigenschaften

  • Conversion Type
    DC to DC
  • Input Voltage
    2.1 to 45 V
  • Output Voltage
    1.2|1.5|1.8|2|2.5|3.3|5 V
  • Output Current
    0.1 A
  • Topology
    LDO

Aktuelles über Elektronikkomponenten­

Wir haben unsere Datenschutzbestimmungen aktualisiert. Bitte nehmen Sie sich einen Moment Zeit, diese Änderungen zu überprüfen. Mit einem Klick auf "Ich stimme zu", stimmen Sie den Datenschutz- und Nutzungsbedingungen von Arrow Electronics zu.

Wir verwenden Cookies, um den Anwendernutzen zu vergrößern und unsere Webseite zu optimieren. Mehr über Cookies und wie man sie abschaltet finden Sie hier. Cookies und tracking Technologien können für Marketingzwecke verwendet werden.
Durch Klicken von „RICHTLINIEN AKZEPTIEREN“ stimmen Sie der Verwendung von Cookies auf Ihrem Endgerät und der Verwendung von tracking Technologien zu. Klicken Sie auf „MEHR INFORMATIONEN“ unten für mehr Informationen und Anleitungen wie man Cookies und tracking Technologien abschaltet. Das Akzeptieren von Cookies und tracking Technologien ist zwar freiwillig, das Blockieren kann aber eine korrekte Ausführung unserer Website verhindern, und bestimmte Werbung könnte für Sie weniger relevant sein.
Ihr Datenschutz ist uns wichtig. Lesen Sie mehr über unsere Datenschutzrichtlinien hier.