DC2465A, Demo Board Using LT4320IDD-1 3-Phase Ideal Diode Bridge Rectifier

Referenzdesign unter Verwendung des Teils LT4320IDD-1#PBF von Analog Devices

Hersteller

Analog Devices
  • Anwendungskategorie
    Spannungsversorgungen
  • Produkttyp
    Wechsel- zu Gleichstrom Einfach Netzteil

Für Endprodukte

  • AC to DC Power Supply

Beschreibung

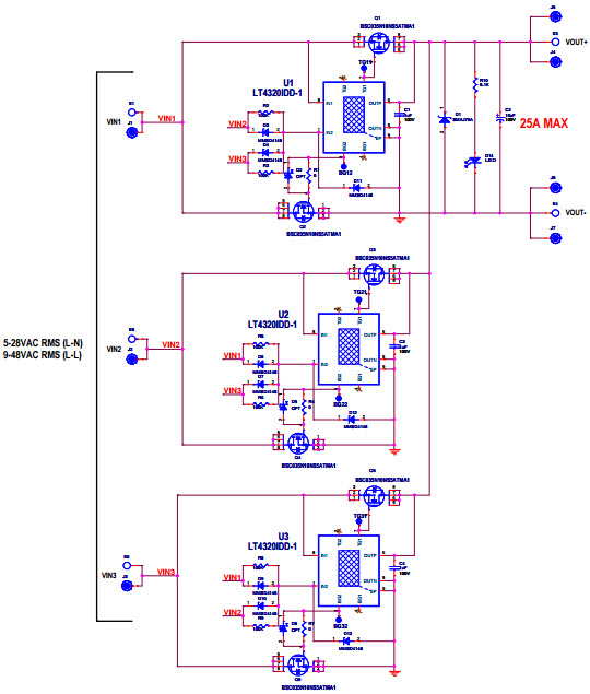
  • DC2465A, Demo Board for LT4320IDD-1, 9VAC to 48VAC L-L, 25A, 3-Phase Ideal Diode Bridge Rectifier. The Demonstration circuit is a 3-phase ideal diode bridge using three LT4320 controllers and six N-channel FETs. This demo board provides highly efficient 3-phase rectification with an input voltage range from 5VAC to 28VAC RMS (line to neutral) and maximum load current of 25A

Haupteigenschaften

  • Conversion Type
    AC to DC
  • Input Voltage
    9 to 48 (AC) V
  • Output Voltage
    70 V
  • Output Current
    25 A
  • Efficiency
    97 %
  • Topology
    Full-Bridge

Aktuelles über Elektronikkomponenten­

Wir haben unsere Datenschutzbestimmungen aktualisiert. Bitte nehmen Sie sich einen Moment Zeit, diese Änderungen zu überprüfen. Mit einem Klick auf "Ich stimme zu", stimmen Sie den Datenschutz- und Nutzungsbedingungen von Arrow Electronics zu.

Wir verwenden Cookies, um den Anwendernutzen zu vergrößern und unsere Webseite zu optimieren. Mehr über Cookies und wie man sie abschaltet finden Sie hier. Cookies und tracking Technologien können für Marketingzwecke verwendet werden.
Durch Klicken von „RICHTLINIEN AKZEPTIEREN“ stimmen Sie der Verwendung von Cookies auf Ihrem Endgerät und der Verwendung von tracking Technologien zu. Klicken Sie auf „MEHR INFORMATIONEN“ unten für mehr Informationen und Anleitungen wie man Cookies und tracking Technologien abschaltet. Das Akzeptieren von Cookies und tracking Technologien ist zwar freiwillig, das Blockieren kann aber eine korrekte Ausführung unserer Website verhindern, und bestimmte Werbung könnte für Sie weniger relevant sein.
Ihr Datenschutz ist uns wichtig. Lesen Sie mehr über unsere Datenschutzrichtlinien hier.