DC626A-B, Demo Board, DC Accurate, Tunable, low pass Filter
Referenzdesign unter Verwendung des Teils LTC1569CS8-7 von Analog Devices
Zugehörige Dokumente
Für Endprodukte
- Communications and Telecom
Beschreibung
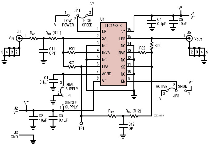
- DC626A-B, Demonstration Board features LTC1569-7, DC Accurate, monolithic 10th order linear phase low pass filter. These are the first sampled data filters in the industry to provide accurate control of the cutoff frequency without the need for an external clock
Haupteigenschaften
-
Filter TypeLowpass
-
Operating Frequency300 KHz
Empfohlene Bauteile (10)
| Teilenummer | Hersteller | Typ | Beschreibung | |||
|---|---|---|---|---|---|---|
|
|
LT1800CS5#TRMPBF (CUT REEL) | Analog Devices | Operational Amplifiers - Op Amps | Op Amp Single High Speed Amplifier R-R I/O ±6.3V/12.6V 5-Pin TSOT-23 T/R | In den Warenkorb | |
|
|
LT1800CS5#TRMPBF | Analog Devices | Operational Amplifiers - Op Amps | Op Amp Single High Speed Amplifier R-R I/O ±6.3V/12.6V 5-Pin TSOT-23 T/R | In den Warenkorb | |
|
|
LT1800CS5 | Analog Devices | Operational Amplifiers - Op Amps | Op Amp Single High Speed Amplifier R-R I/O ±6.3V/12.6V 5-Pin TSOT-23 | In den Warenkorb | |
|
|
LT1800CS5#PBF | Analog Devices | Operational Amplifiers - Op Amps | Op Amp Single High Speed Amplifier R-R I/O ±6.3V/12.6V 5-Pin TSOT-23 T/R | In den Warenkorb | |
|
|
LT1800CS5#TRM | Analog Devices | Operational Amplifiers - Op Amps | Op Amp Single High Speed Amplifier R-R I/O ±6.3V/12.6V 5-Pin TSOT-23 T/R | In den Warenkorb | |
|
|
LT1800CS5#TR | Analog Devices | Operational Amplifiers - Op Amps | Op Amp Single High Speed Amplifier R-R I/O ±6.3V/12.6V 5-Pin TSOT-23 T/R | In den Warenkorb | |
|
|
LT1800CS5#TRPBF | Analog Devices | Operational Amplifiers - Op Amps | Op Amp Single High Speed Amplifier R-R I/O ±6.3V/12.6V 5-Pin TSOT-23 T/R | In den Warenkorb | |
|
|
LTC1569CS8-7#TRPBF | Analog Devices | Active Filters | Active Filter Single Low Pass 10th Order 300kHz 8-Pin SOIC N T/R | In den Warenkorb | |
|
|
LTC1569CS8-7#PBF | Analog Devices | Active Filters | Active Filter Single Low Pass 10th Order 300kHz 8-Pin SOIC N Tube | In den Warenkorb | |
|
|
LTC1569CS8-7 | Analog Devices | Active Filters | Active Filter Single Low Pass 10th Order 300kHz 8-Pin SOIC N | In den Warenkorb | |