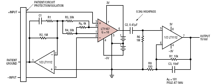
Design Circuit Using LT1167 Low Cost, Low Power Instrumentation Amplifier Requires a Single Gain-Set Resistor
Referenzdesign unter Verwendung des Teils LT1167 von Analog Devices
Für Endprodukte
- Portable Medical Instrumentation
- Strain Gauge
- Thermocouple
Beschreibung
- Design Circuit Using LT1167 Low Cost, Low Power Instrumentation Amplifier Requires a Single Gain-Set Resistor. Demonstrating the LT1167's ability to amplify low level signals
Haupteigenschaften
-
Gain101 dB
-
Number of SuppliesDual
-
Supply Voltage±3 V
Empfohlene Bauteile (48)
| Teilenummer | Hersteller | Typ | Beschreibung | |||
|---|---|---|---|---|---|---|
|
|
LT1112S8 | Analog Devices | Operational Amplifiers - Op Amps | Op Amp Dual Low Power Amplifier ±20V 8-Pin SOIC N | In den Warenkorb | |
|
|
LT1112S8#TRPBF | Analog Devices | Operational Amplifiers - Op Amps | Op Amp Dual Low Power Amplifier R-R O/P ±20V 8-Pin SOIC N T/R | In den Warenkorb | |
|
|
LT1112MPS8#PBF | Analog Devices | Operational Amplifiers - Op Amps | Op Amp Dual Low Power Amplifier ±20V 8-Pin SOIC N Tube | In den Warenkorb | |
|
|
LT1112MPS8#TR | Analog Devices | Operational Amplifiers - Op Amps | Op Amp Dual Low Power Amplifier ±20V 8-Pin SOIC N T/R | In den Warenkorb | |
|
|
LT1112S8#TR | Analog Devices | Operational Amplifiers - Op Amps | Op Amp Dual Low Power Amplifier ±20V 8-Pin SOIC N T/R | In den Warenkorb | |
|
|
LT1112CN8#PBF | Analog Devices | Operational Amplifiers - Op Amps | Op Amp Dual Low Power Amplifier ±20V 8-Pin PDIP N Tube | In den Warenkorb | |
|
|
LT1112IS8#PBF | Analog Devices | Operational Amplifiers - Op Amps | Op Amp Dual Low Power Amplifier ±20V 8-Pin SOIC N Tube | In den Warenkorb | |
|
|
LT1112IN8#PBF | Analog Devices | Operational Amplifiers - Op Amps | Op Amp Dual Low Power Amplifier ±20V 8-Pin PDIP N Tube | In den Warenkorb | |
|
|
LT1112MPS8#TRPBF | Analog Devices | Operational Amplifiers - Op Amps | Op Amp Dual Low Power Amplifier ±20V 8-Pin SOIC N T/R | In den Warenkorb | |
|
|
LT1112IS8 | Analog Devices | Operational Amplifiers - Op Amps | Op Amp Dual Low Power Amplifier ±20V 8-Pin SOIC N | In den Warenkorb | |
|
|
LT1112ACN8#PBF | Analog Devices | Operational Amplifiers - Op Amps | Op Amp Dual Low Power Amplifier ±20V 8-Pin PDIP N Tube | In den Warenkorb | |
|
|
LT1112CN8 | Analog Devices | Operational Amplifiers - Op Amps | Op Amp Dual Low Power Amplifier ±20V 8-Pin PDIP N | In den Warenkorb | |