DN05112/D, AR0143 Image Sensor with Power & Clocking Reference Design
Referenzdesign unter Verwendung des Teils NCV8163 von onsemi
Für Endprodukte
- Image Sensors
Beschreibung
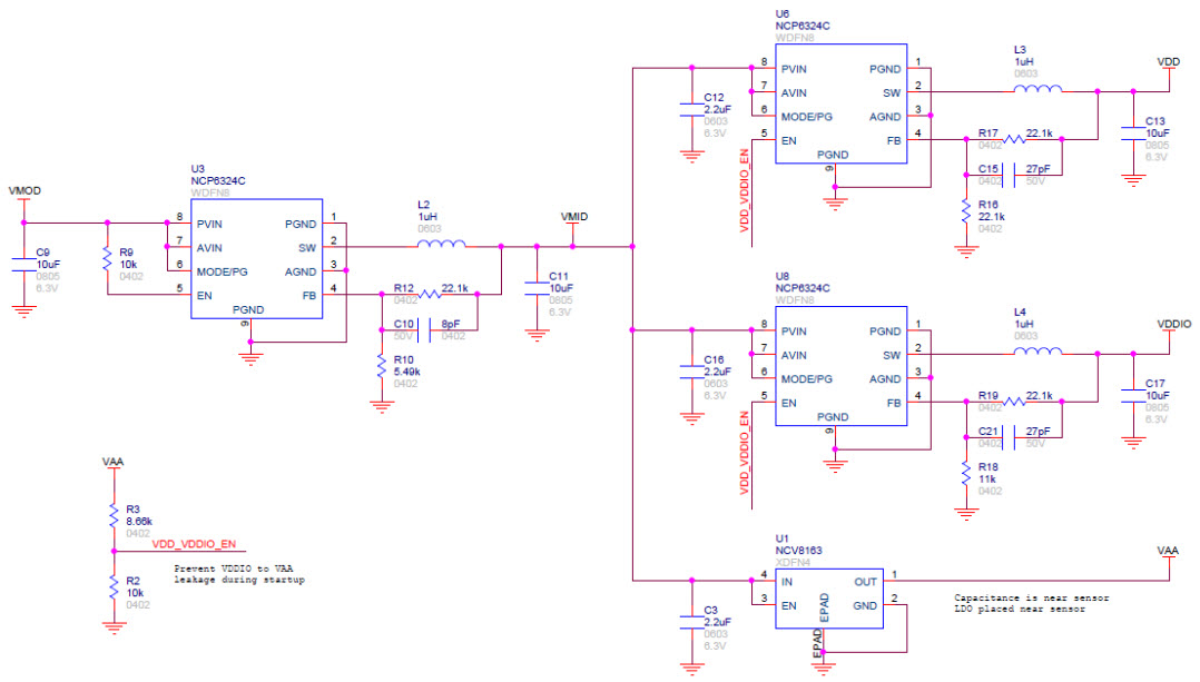
- DN05112/D, Reference design for the AR0143 image sensor, which use three voltage supply rails: 2.8V for analog circuits, 1.8V for digital I/O circuits and 1.2V for digital core and image processing. The sensor is used in MARS reference design
Haupteigenschaften
-
Signal Conditioning TypeClocking
-
Input Signal Amplitude1.2|1.8|2.8 V
Empfohlene Bauteile (16)
| Teilenummer | Hersteller | Typ | Beschreibung | |||
|---|---|---|---|---|---|---|
|
|
NCV6324CMTAATBG | onsemi | DC to DC Converter and Switching Regulator Chip | Conv DC-DC 2.5V to 5.5V Synchronous Step Down Single-Out 0.6V to 5.5V 2A Automotive AEC-Q100 8-Pin WDFN EP T/R | In den Warenkorb | |
|
|
NCV6324CMTAAWTBG | onsemi | DC to DC Converter and Switching Regulator Chip | Conv DC-DC 2.5V to 5.5V Synchronous Step Down Single-Out 0.6V to 5.5V 2A Automotive AEC-Q100 8-Pin WDFN EP T/R | In den Warenkorb | |
|
|
NCV8163AMX250TBG | onsemi | Linear Regulators | LDO Regulator Pos 2.5V 0.25A Automotive AEC-Q100 4-Pin XDFN EP T/R | In den Warenkorb | |
|
|
NCV8163ASN120T1G | onsemi | Linear Regulators | LDO Regulator Pos 1.2V 0.25A 5-Pin TSOP T/R Automotive AEC-Q100 | In den Warenkorb | |
|
|
NCV8163AMX300TBG | onsemi | Linear Regulators | LDO Regulator Pos 3V 0.25A Automotive AEC-Q100 4-Pin XDFN EP T/R | In den Warenkorb | |
|
|
NCV8163AMX330TBG | onsemi | Linear Regulators | LDO Regulator Pos 3.3V 0.25A Automotive AEC-Q100 4-Pin XDFN EP T/R | In den Warenkorb | |
|
|
NCV8163ASN180T1G | onsemi | Linear Regulators | LDO Regulator Pos 1.8V 0.25A 5-Pin TSOP T/R Automotive AEC-Q100 | In den Warenkorb | |
|
|
NCV8163AMX280TBG | onsemi | Linear Regulators | LDO Regulator Pos 2.8V 0.25A Automotive AEC-Q100 4-Pin XDFN EP T/R | In den Warenkorb | |
|
|
NCV8163ASN270T1G | onsemi | Linear Regulators | LDO Regulator Pos 2.7V 0.25A 5-Pin TSOP T/R Automotive AEC-Q100 | In den Warenkorb | |
|
|
NCV8163ASN300T1G | onsemi | Linear Regulators | LDO Regulator Pos 3V 0.25A 5-Pin TSOP T/R Automotive AEC-Q100 | In den Warenkorb | |
|
|
NCV8163AMX150TBG | onsemi | Linear Regulators | LDO Regulator Pos 1.5V 0.25A Automotive AEC-Q100 4-Pin XDFN EP T/R | In den Warenkorb | |
|
|
NCV8163ASN280T1G | onsemi | Linear Regulators | LDO Regulator Pos 2.8V 0.25A 5-Pin TSOP T/R Automotive AEC-Q100 | In den Warenkorb | |