DPHY440SSRHREVM, Evaluation Module for DPHY440SSRHR DPHY Retimer with SAMTEC Connectors

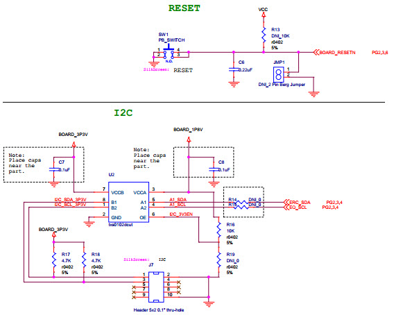
Referenzdesign unter Verwendung des Teils TXS0102DCUT von Texas Instruments

Hersteller

Texas Instruments
  • Anwendungskategorie
    Schnittstelle
  • Produkttyp
    Ethernet Schnittstelle

Für Endprodukte

  • Clamshell Phone
  • Notebook
  • Smart Cameras
  • Tablet

Beschreibung

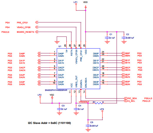
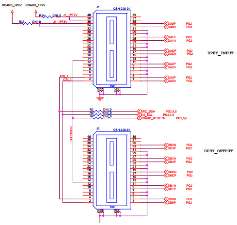
  • DPHY440SSRHREVM, Evaluation Module is designed to evaluate SN65DPHY440SSRHR device. The EVM has two SAMTEC connectors which provide a means to route DSI or CSI-2 data and clock into and out of the DPHY440

Aktuelles über Elektronikkomponenten­

Wir haben unsere Datenschutzbestimmungen aktualisiert. Bitte nehmen Sie sich einen Moment Zeit, diese Änderungen zu überprüfen. Mit einem Klick auf "Ich stimme zu", stimmen Sie den Datenschutz- und Nutzungsbedingungen von Arrow Electronics zu.

Wir verwenden Cookies, um den Anwendernutzen zu vergrößern und unsere Webseite zu optimieren. Mehr über Cookies und wie man sie abschaltet finden Sie hier. Cookies und tracking Technologien können für Marketingzwecke verwendet werden.
Durch Klicken von „RICHTLINIEN AKZEPTIEREN“ stimmen Sie der Verwendung von Cookies auf Ihrem Endgerät und der Verwendung von tracking Technologien zu. Klicken Sie auf „MEHR INFORMATIONEN“ unten für mehr Informationen und Anleitungen wie man Cookies und tracking Technologien abschaltet. Das Akzeptieren von Cookies und tracking Technologien ist zwar freiwillig, das Blockieren kann aber eine korrekte Ausführung unserer Website verhindern, und bestimmte Werbung könnte für Sie weniger relevant sein.
Ihr Datenschutz ist uns wichtig. Lesen Sie mehr über unsere Datenschutzrichtlinien hier.