DS100BR111AEVK, SMA Evaluation Kit for the DS100BR111A Ultra Low Power 10.3-Gbps, 2-Channel Repeater with Equalization and De-emphasis

Referenzdesign unter Verwendung des Teils DS100BR111ASQ von Texas Instruments

Hersteller

Texas Instruments
  • Anwendungskategorie
    Drahtgebundene Kommunikation
  • Produkttyp
    Entzerrer

Für Endprodukte

  • Backplane Distributed Power
  • Communications and Telecom
  • InfiniBand

Beschreibung

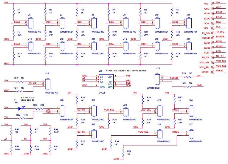
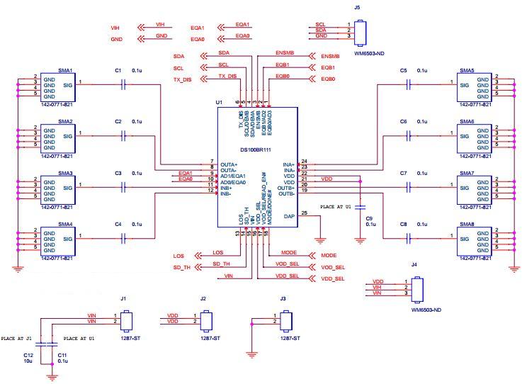
  • DS100BR111AEVK, SMA Evaluation Kit provides a complete high band-width platform to evaluate the signal integrity and signal conditioning features of the signal conditioning products with Equalization and De-emphasis. SMA edge launch connectors are used as the input and the output connections for this evaluation board. Commercially available adaptor boards can be purchased to facilitate connection to cables or backplane interconnects

Aktuelles über Elektronikkomponenten­

Wir haben unsere Datenschutzbestimmungen aktualisiert. Bitte nehmen Sie sich einen Moment Zeit, diese Änderungen zu überprüfen. Mit einem Klick auf "Ich stimme zu", stimmen Sie den Datenschutz- und Nutzungsbedingungen von Arrow Electronics zu.

Wir verwenden Cookies, um den Anwendernutzen zu vergrößern und unsere Webseite zu optimieren. Mehr über Cookies und wie man sie abschaltet finden Sie hier. Cookies und tracking Technologien können für Marketingzwecke verwendet werden.
Durch Klicken von „RICHTLINIEN AKZEPTIEREN“ stimmen Sie der Verwendung von Cookies auf Ihrem Endgerät und der Verwendung von tracking Technologien zu. Klicken Sie auf „MEHR INFORMATIONEN“ unten für mehr Informationen und Anleitungen wie man Cookies und tracking Technologien abschaltet. Das Akzeptieren von Cookies und tracking Technologien ist zwar freiwillig, das Blockieren kann aber eine korrekte Ausführung unserer Website verhindern, und bestimmte Werbung könnte für Sie weniger relevant sein.
Ihr Datenschutz ist uns wichtig. Lesen Sie mehr über unsere Datenschutzrichtlinien hier.