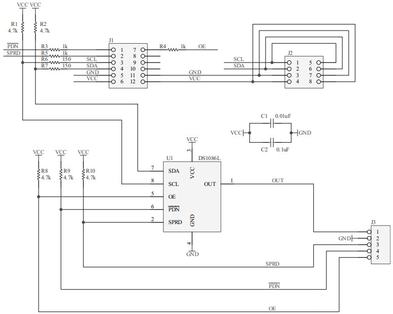
DS1086LPMB1#, Peripheral Module for the DS1086L 3.3V Spread-Spectrum EconOscillator

Referenzdesign unter Verwendung des Teils DS1086LU+ von Analog Devices

Hersteller

Analog Devices
  • Anwendungskategorie
    Oszillatoren
  • Produkttyp
    Econ Oscillator

Für Endprodukte

  • Desktop PC
  • Industrial
  • Portable
  • Printers

Beschreibung

  • DS1086LPMB1#, Peripheral Module provides the necessary hardware to interface the DS1086L 3.3V spread-spectrum EconOscillator to any system that utilizes Pmod-compatible expansion ports configurable for I2C communication. The DS1086L is a programmable clock generator that produces a spread-spectrum (dithered) square-wave output of frequencies from 130kHz to 66.6MHz. The selectable dithered output reduces radiated-emission peaks by dithering the frequency 0.5%, 1%, 2%, 4%, or 8% below the programmed frequency. The DS1086L has a power-down mode and an output-enable control for power-sensitive applications

Haupteigenschaften

  • Output Frequency
    130 to 66600 KHz

Aktuelles über Elektronikkomponenten­

Wir haben unsere Datenschutzbestimmungen aktualisiert. Bitte nehmen Sie sich einen Moment Zeit, diese Änderungen zu überprüfen. Mit einem Klick auf "Ich stimme zu", stimmen Sie den Datenschutz- und Nutzungsbedingungen von Arrow Electronics zu.

Wir verwenden Cookies, um den Anwendernutzen zu vergrößern und unsere Webseite zu optimieren. Mehr über Cookies und wie man sie abschaltet finden Sie hier. Cookies und tracking Technologien können für Marketingzwecke verwendet werden.
Durch Klicken von „RICHTLINIEN AKZEPTIEREN“ stimmen Sie der Verwendung von Cookies auf Ihrem Endgerät und der Verwendung von tracking Technologien zu. Klicken Sie auf „MEHR INFORMATIONEN“ unten für mehr Informationen und Anleitungen wie man Cookies und tracking Technologien abschaltet. Das Akzeptieren von Cookies und tracking Technologien ist zwar freiwillig, das Blockieren kann aber eine korrekte Ausführung unserer Website verhindern, und bestimmte Werbung könnte für Sie weniger relevant sein.
Ihr Datenschutz ist uns wichtig. Lesen Sie mehr über unsere Datenschutzrichtlinien hier.