DS4424EVKIT#, Evaluation Kit for the DS4422 2-Channel, I2C, 7-Bit DAC
Referenzdesign unter Verwendung des Teils DS4422N+ von Analog Devices
Für Endprodukte
- Current Sink/Source Array
- Tracking & Margining Power Supply
Beschreibung
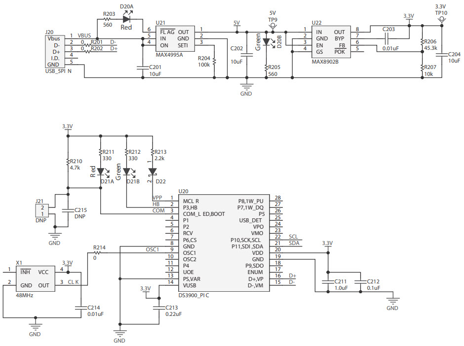
- DS4424EVKIT#, Evaluation Kit (EV kit) provides the hardware and software graphical user interface (GUI) necessary to evaluate the DS4422 2-channel, 7-bit sink/source current DAC. The EV kit includes a DS4422 installed, as well as two populated full-scale calibration resistors (R3 and R4) and two unpopulated resistors (R5 and R6). This allows the device to be evaluated without any board rework on two channels but enables a custom-defined value to be populated on the two open channels. The EV kit also has the USB-to-I2C interface required to communicate to the device
Haupteigenschaften
-
DAC Resolution7 Bit
-
Number of Channels2CH
Empfohlene Bauteile (13)
| Teilenummer | Hersteller | Typ | Beschreibung | |||
|---|---|---|---|---|---|---|
|
|
MAX4995AAUT+ | Analog Devices | USB Power Switches | USB Power Switch Single 5.5V 0.05A to 0.6A 6-Pin SOT-23 T/R | In den Warenkorb | |
|
|
MAX4995AAUT+T | Analog Devices | USB Power Switches | USB Power Switch Single 5.5V 0.05A to 0.6A 6-Pin SOT-23 T/R | In den Warenkorb | |
|
|
MAX4995AAUT+T | Analog Devices | USB Power Switches | USB Power Switch Single 5.5V 0.05A to 0.6A 6-Pin SOT-23 T/R | In den Warenkorb | |
|
|
PIC18LF2550-I/SO | Microchip Technology | Microcontrollers - MCUs | MCU 8-bit PIC RISC 32KB Flash 2.5V/3.3V/5V 28-Pin SOIC W Tube | In den Warenkorb | |
|
|
MAX8902BATA+T | Analog Devices | Linear Regulators | LDO Regulator Pos 0.6V to 5.3V 0.5A 8-Pin TDFN EP T/R | In den Warenkorb | |
|
|
MAX8902BATA+ | Analog Devices | Linear Regulators | LDO Regulator Pos 0.6V to 5.3V 0.5A 8-Pin TDFN EP T/R | In den Warenkorb | |
|
|
MAX8902BATA+ | Analog Devices | Linear Regulators | LDO Regulator Pos 0.6V to 5.3V 0.5A 8-Pin TDFN EP T/R | In den Warenkorb | |
|
|
MAX4995AAUT+ | Analog Devices | USB Power Switches | USB Power Switch Single 5.5V 0.05A to 0.6A 6-Pin SOT-23 T/R | In den Warenkorb | |
|
|
MAX8902BATA+T | Analog Devices | Linear Regulators | LDO Regulator Pos 0.6V to 5.3V 0.5A 8-Pin TDFN EP T/R | In den Warenkorb | |
|
|
DS4422N+T&R | Analog Devices | Digital to Analog Converters - DACs | DAC 2-CH Current Steering 7-bit 14-Pin TDFN EP T/R | In den Warenkorb | |
|
|
DS4422N+ | Analog Devices | Digital to Analog Converters - DACs | DAC 2-CH Current Steering 7-bit 14-Pin TDFN EP Tube | In den Warenkorb | |
|
|
DS4422N+T&R | Analog Devices | Digital to Analog Converters - DACs | DAC 2-CH Current Steering 7-bit 14-Pin TDFN EP T/R | In den Warenkorb | |