EKC-LM3S9D90, Stellaris LM3S9D90 Ethernet+USB-OTG Evaluation Kit provides a low-cost evaluation platform for the LM3S9D90 ARM Cortex-M3-based Microcontroller
Referenzdesign unter Verwendung des Teils LM3S9D90-IQC80 von Texas Instruments
Für Endprodukte
- Building Management
- Energy
- Factory Automation
- Fire Alarm
- Gaming Device
- HVAC
- Motion Control
- Networking
- Point-of-sale Terminals
- Portable Medical Instrumentation
- Security
- System Monitoring and Control
- Test and Measurement
Beschreibung
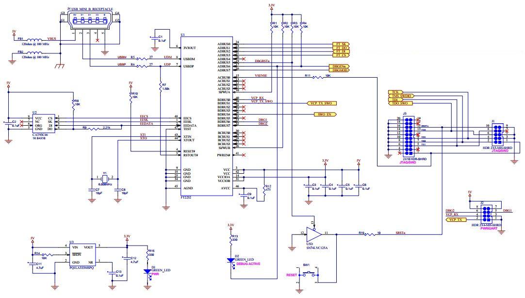
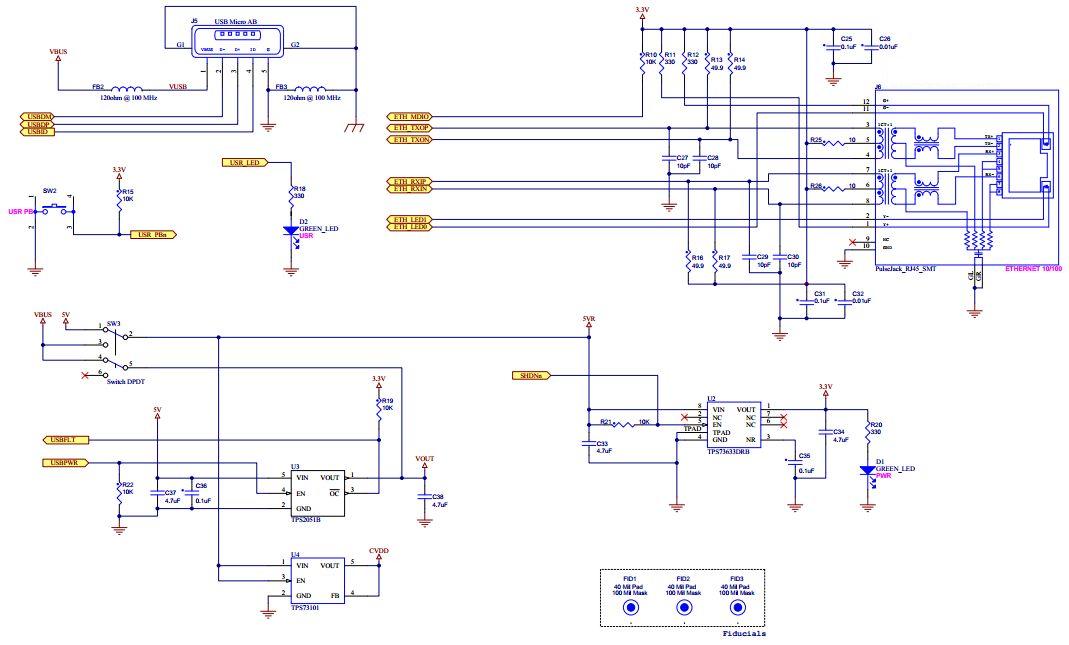
- EKC-LM3S9D90, Stellaris LM3S9D90 Ethernet+USB-OTG Evaluation Kit provides a low-cost evaluation platform for the LM3S9D90 ARM Cortex-M3-based microcontroller. The kit includes two boards: the EK-LM3S9D90 evaluation board and an In-Circuit Debug Interface (ICDI) board. The evaluation board features a simple, streamlined design for 32-bit Stellaris-based application with industrial connectivity, highlighting the Stellaris LM3S9D90 microcontroller's simultaneous integrated 10/100 Ethernet MAC/PHY, full-speed USB-OTG interfaces and convenient connection to the MCU's GPIO ports
Haupteigenschaften
-
Embedded System TypeMCU
-
Family NameStellaris
-
Core ProcessorARM Cortex-M3
Empfohlene Bauteile (52)
| Teilenummer | Hersteller | Typ | Beschreibung | |||
|---|---|---|---|---|---|---|
|
|
SN74LVC126ANSR | Texas Instruments | Buffers and Line Drivers | Buffer/Line Driver 4-CH Non-Inverting 3-ST CMOS 14-Pin SOP T/R | In den Warenkorb | |
|
|
SN74LVC126AQDRG4Q1 | Texas Instruments | Buffers and Line Drivers | Buffer/Line Driver 4-CH Non-Inverting 3-ST CMOS Automotive AEC-Q100 14-Pin SOIC T/R | In den Warenkorb | |
|
|
TPS73633DRBTG4 | Texas Instruments | Linear Regulators | LDO Regulator Pos 3.3V 0.4A 8-Pin VSON EP T/R | In den Warenkorb | |
|
|
SN74LVC125ADTG4 | Texas Instruments | Buffers and Line Drivers | Buffer/Line Driver 4-CH Non-Inverting 3-ST CMOS 14-Pin SOIC T/R | In den Warenkorb | |
|
|
SN74LVC125AMDREP | Texas Instruments | Buffers and Line Drivers | Buffer/Line Driver 4-CH Non-Inverting 3-ST CMOS 14-Pin SOIC T/R | In den Warenkorb | |
|
|
SN74LVC125ANS | Texas Instruments | Buffers and Line Drivers | Buffer/Line Driver 4-CH Non-Inverting 3-ST CMOS 14-Pin SOP Tube | In den Warenkorb | |
|
|
SN74LVC126APWT | Texas Instruments | Buffers and Line Drivers | Buffer/Line Driver 4-CH Non-Inverting 3-ST CMOS 14-Pin TSSOP T/R | In den Warenkorb | |
|
|
SN74LVC126AQDRQ1 | Texas Instruments | Buffers and Line Drivers | Buffer/Line Driver 4-CH Non-Inverting 3-ST CMOS Automotive AEC-Q100 14-Pin SOIC T/R | In den Warenkorb | |
|
|
TPS73633DRBRG4 | Texas Instruments | Linear Regulators | LDO Regulator Pos 3.3V 0.4A 8-Pin VSON EP T/R | In den Warenkorb | |
|
|
SN74LVC125ADRG4 | Texas Instruments | Buffers and Line Drivers | Buffer/Line Driver 4-CH Non-Inverting 3-ST CMOS 14-Pin SOIC T/R | In den Warenkorb | |
|
|
SN74LVC125AIPWREP | Texas Instruments | Buffers and Line Drivers | Buffer/Line Driver 4-CH Non-Inverting 3-ST CMOS 14-Pin TSSOP T/R | In den Warenkorb | |
|
|
SN74LVC125ANSR | Texas Instruments | Buffers and Line Drivers | Buffer/Line Driver 4-CH Non-Inverting 3-ST CMOS 14-Pin SOP T/R | In den Warenkorb | |