Filter
| Beschreibung | Freigegeben von | Für Anwendung | Für Endprodukte | |||
|---|---|---|---|---|---|---|
NCP623_Typical ApplicationTypical NCP623 Application with Recommended Capacitor Values (DFN6) |
onsemi | Power Supplies | Cellular Phone, Portable, Gaming and Toys, Battery Powered Systems, Radio Control System | |||
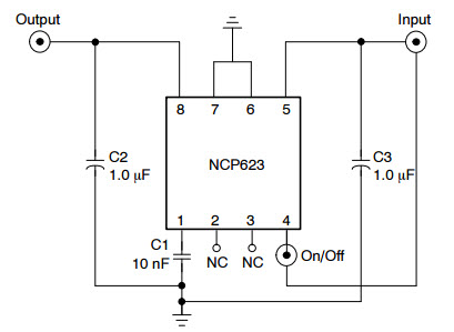
NCP623_Typical ApplicationTypical Application for A Typical NCP623 Application with Recommended Capacitor Values (Micro8) |
onsemi | Power Supplies | Cellular Phone, Portable, Gaming and Toys, Battery Powered Systems, Radio Control System | |||
NCP623_Typical ApplicationTypical Application for A PNP Transistor Drives the Bypass Pin when Enable Goes High (DFN6) |
onsemi | Power Supplies | Cellular Phone, Portable, Gaming and Toys, Battery Powered Systems, Radio Control System | |||
NCP623_Typical ApplicationTypical Application for A PNP Transistor Drives the Bypass Pin when Enable Goes High (Micro8) |
onsemi | Power Supplies | Cellular Phone, Portable, Gaming and Toys, Battery Powered Systems, Radio Control System | |||
SPX2931_Typical ApplicationTypical Application for SPX2931 100mA Low-Dropout Voltage Regulator |
MaxLinear | Power Supplies | Cordless Phone, Portable Instrumentation, Radio Control System | |||
SPX2920_Typical ApplicationTypical Application for SPX2920 400mA 5V Low-Dropout Voltage Regulator |
MaxLinear | Power Supplies | Portable Computers, Cordless Phone, Radio Control System, Battery-Powered Applications | |||
SPX2920_Typical ApplicationTypical Application for SPX2920 400mA Low-Dropout Adjustable Voltage Regulator |
MaxLinear | Power Supplies | Portable Computers, Cordless Phone, Radio Control System, Battery-Powered Applications | |||
SPX2955_Typical Application |
MaxLinear | Power Supplies | Portable, Notebook, Cordless Phone, Portable Consumer Electronics, Automotive Electronics, Portable Instrumentation, Battery Powered Systems, Palmtops, Radio Control System, Post-Regulators, Voltage Reference | |||
SPX2808_Typical ApplicationTypical Application for SPX2808 300mA Low-Dropout Voltage Regulator |
MaxLinear | Power Supplies | Cordless Phone, Gaming and Toys, Portable Instrumentation, CD-ROM Drive, Scanners, Radio Control System, USBs | |||
SPX2955_Typical ApplicationTypical Application for SPX2955 350mA Low Drop Out Voltage Regulator |
MaxLinear | Power Supplies | Portable, Notebook, Cordless Phone, Portable Consumer Electronics, Automotive Electronics, Portable Instrumentation, Battery Powered Systems, Palmtops, Radio Control System, Post-Regulators, Voltage Reference | |||
SPX2956_Typical ApplicationTypical Application for SPX2956 350mA Low Drop Out Voltage Regulator |
MaxLinear | Power Supplies | Portable, Notebook, Cordless Phone, Portable Consumer Electronics, Automotive Electronics, Portable Instrumentation, Battery Powered Systems, Palmtops, Radio Control System, Post-Regulators, Voltage Reference | |||
LP2951_Typical Application |
MaxLinear | Power Supplies | Portable, Notebook, Cordless Phone, Portable Consumer Electronics, Automotive Electronics, Portable Instrumentation, Battery Powered Systems, Avionics, Palmtops, Radio Control System, Post-Regulators, Voltage Reference | |||
LP2950_Typical Application |
MaxLinear | Power Supplies | Portable, Notebook, Cordless Phone, Portable Consumer Electronics, Automotive Electronics, Portable Instrumentation, Battery Powered Systems, Avionics, Palmtops, Radio Control System, Post-Regulators, Voltage Reference | |||
LP2951_Typical Application |
MaxLinear | Power Supplies | Portable, Notebook, Cordless Phone, Portable Consumer Electronics, Automotive Electronics, Portable Instrumentation, Battery Powered Systems, Avionics, Palmtops, Radio Control System, Post-Regulators, Voltage Reference | |||
LP2950_Typical Application |
MaxLinear | Power Supplies | Portable, Notebook, Cordless Phone, Portable Consumer Electronics, Automotive Electronics, Portable Instrumentation, Battery Powered Systems, Avionics, Palmtops, Radio Control System, Post-Regulators, Voltage Reference | |||
LP2951_Typical ApplicationTypical Application for LP2951 100mA Low-Dropout Voltage Regulator with System-of-Temp |
MaxLinear | Power Supplies | Portable, Notebook, Cordless Phone, Portable Consumer Electronics, Automotive Electronics, Portable Instrumentation, Battery Powered Systems, Avionics, Palmtops, Radio Control System, Post-Regulators, Voltage Reference | |||
LP2950_Typical ApplicationTypical Application for LP2950 100mA Low-Dropout Voltage Regulator with Low Battery disconnect |
MaxLinear | Power Supplies | Portable, Notebook, Cordless Phone, Portable Consumer Electronics, Automotive Electronics, Portable Instrumentation, Battery Powered Systems, Avionics, Palmtops, Radio Control System, Post-Regulators, Voltage Reference | |||
LP2951_Typical ApplicationTypical Application for LP2951 100mA Wide Input Voltage Regulator |
MaxLinear | Power Supplies | Portable, Notebook, Cordless Phone, Portable Consumer Electronics, Automotive Electronics, Portable Instrumentation, Battery Powered Systems, Avionics, Palmtops, Radio Control System, Post-Regulators, Voltage Reference | |||
LP2950_Typical ApplicationTypical Application for LP2950 100mA Low-Dropout Voltage Regulator with State-of Charge Indicator |
MaxLinear | Power Supplies | Portable, Notebook, Cordless Phone, Portable Consumer Electronics, Automotive Electronics, Portable Instrumentation, Battery Powered Systems, Avionics, Palmtops, Radio Control System, Post-Regulators, Voltage Reference | |||
LP2951_Typical ApplicationTypical Application for LP2951 100mA Low-Dropout Voltage Regulator with Low Battery disconnect |
MaxLinear | Power Supplies | Portable, Notebook, Cordless Phone, Portable Consumer Electronics, Automotive Electronics, Portable Instrumentation, Battery Powered Systems, Avionics, Palmtops, Radio Control System, Post-Regulators, Voltage Reference | |||