Filter
| Beschreibung | Freigegeben von | Für Anwendung | Für Endprodukte | |||
|---|---|---|---|---|---|---|
V16n02-04-LTC4215-Simonson |
Analog Devices | Power Management | Portable, Desktop Computer/Server | |||
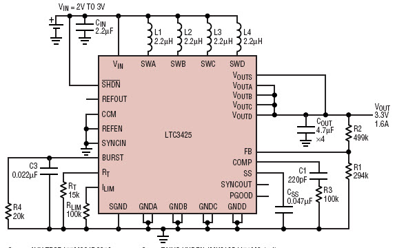
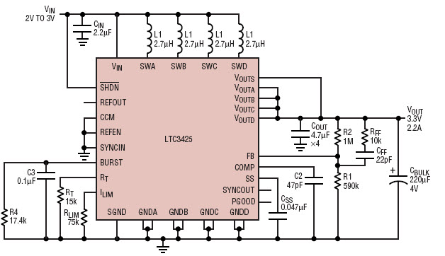
LTC3425-0903-mag |
Analog Devices | Power Supplies | Portable Computers | |||
LTC3425-0903-mag |
Analog Devices | Power Supplies | Portable Computers | |||
VID-Voltage-0898LTC1706-19, High efficiency SO-8, N-channel switching regulator with programmable output |
Analog Devices | Power Supplies | Notebook, Laptop, Processor Power Management | |||
LT1934-mar03LT1934, Standalone 350mA Li-Ion battery charger accepts inputs to 28V and requires no heat sinks |
Analog Devices | Power Supplies | Notebook, Laptop, Instrumentation and Measurement | |||
LTC3732-mar03 |
Analog Devices | Power Supplies | Cellular Phone, Notebook, Laptop, Smart Phone | |||
LTC3421-0504-mag |
Analog Devices | Power Supplies | GPS , Portable Computers, Cordless Phone | |||
V14N03-LeonardLTC3736, 5V input, 2.5V and 1.8V dual output step-down converter |
Analog Devices | Power Supplies | Portable, Notebook, Laptop, Distributed Control System | |||
V16N01-06-LT3750-NGLT3750, Tiny Controller Makes It Easy to Charge Large Capacitors optimally |
Analog Devices | Power Supplies | Emergency LED lighting, Photoflash, Scanners | |||
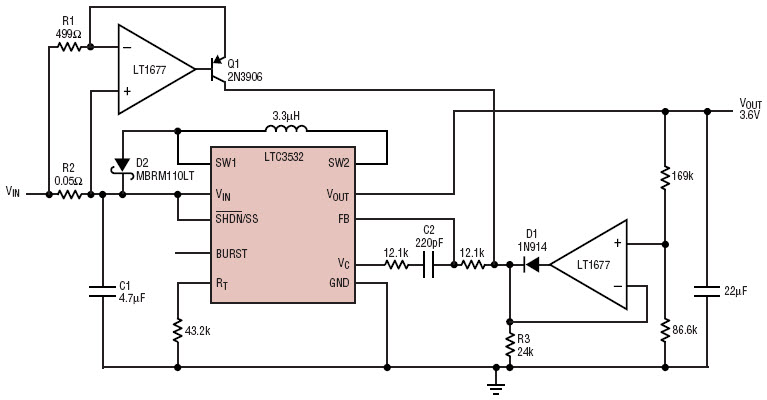
V16N02-05-LTC3532-OhlsonCircuit shows an input current monitor, which controls VOUT to clamp the input current to 500mA |
Analog Devices | Power Supplies | Hard Disk Drive (HDD) | |||
LTC3416-0504-mag |
Analog Devices | Power Supplies | Portable, Notebook, Laptop, Distributed Control System | |||
A4447_Typical ApplicationTypical Application for A4447 High Voltage Step Down Regulator |
Allegro MicroSystems | Power Supplies | Inkjet Printer, Laser Printer, POS Terminals, Tape Deck, Industrial Applications, Office Automation, Printer Power Supply, Photo Printer | |||
CN-0100 |
Analog Devices | Measurement and Monitoring | Communications and Telecom, Wireless Base Station, Central Office Switch | |||
AKD4637-B |
Asahi Kasei Microdevices Corporation | CODEC | Digital Camera, Multifunction Printer, IP Camera | |||
A4403_Typical ApplicationTypical Application for A4403 Valley Current Mode Control Buck Converter |
Allegro MicroSystems | Power Supplies | Set-Top Box, Industrial Control, GPS , Battery Charger, Cable Modem, Scanner, Infotainment, DSL Modem Router, Distributed Power System, Printers, High-Power LED Driver, Telecommunication & Networking | |||
V16n03-03-LTC4245-SachdevCompact Solution for Hot-Swap and Supply Monitoring in Compact PCI and PCI Express Systems |
Analog Devices | Power Management | Industrial, Communications and Telecom, Servers, Data Storage Devices | |||
LTC2923-Eddleman |
Analog Devices | Power Supplies | Portable, Notebook, Laptop, Distributed Control System | |||
V17N04-06-LTC3813-14-5-GDittmer |
Analog Devices | Power Supplies | Automotive and Transportation, Industrial Control, Servers, Industrial Networking, Power Substation | |||
DN261FLT1681, 36V-72V DC to 3.3V/20A Isolated Synchronous forward Converter |
Analog Devices | Power Supplies | Automotive and Transportation, Telecom Power Supply, Computers and Peripherals | |||
LTC1778-0201-mag |
Analog Devices | Power Supplies | Notebook, Laptop, Distributed Control System | |||