Filter
| Beschreibung | Freigegeben von | Für Anwendung | Für Endprodukte | |||
|---|---|---|---|---|---|---|
DC1735ALTC3226EUD Demo Board, 2-Cell Supercap Charger with Backup PowerPath Controller |
Analog Devices | Power Supplies | Industrial, Battery Management, Medical and Healthcare, Smart Electric Meter, Alarm Clock | |||
AN2051Applying the M41T50 Serial RTC IC in Digital Alarm Clocks Using the Standard 50/60Hz AC Power Line |
STMicroelectronics | Clock and Timing | Alarm Clock | |||
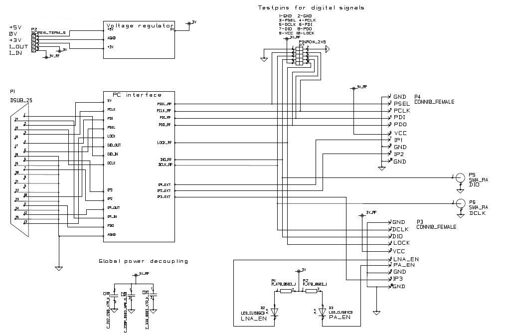
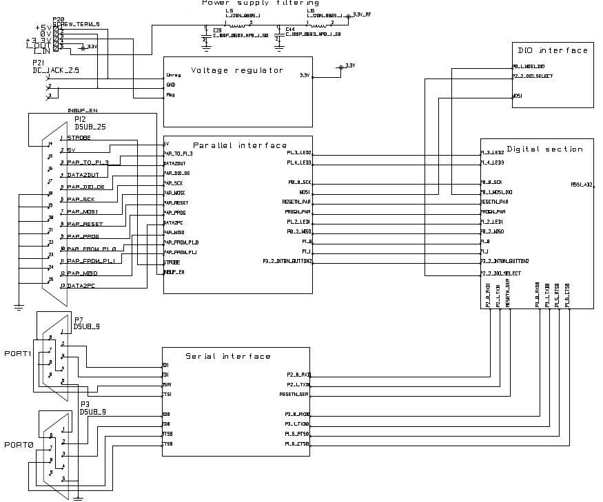
CC1100E-CC1190EM-RDCC1100E-CC1190EM-RD, 480 MHz Reference Design for the CC1100 RF Transceiver |
Texas Instruments | Wireless Communication | Wireless, Home Appliances, Security System, Metering, Wireless Sensor, Telemetry, System Monitoring and Control, Alarm Clock | |||
CC120XEM-420-470-RDCC120XEM-420-470-RD, RF Layout Reference Design for 420-470 MHz CC1200 RF Transceiver |
Texas Instruments | Wireless Communication | Wireless, Home Appliances, Security System, Metering, Wireless Sensor, System Monitoring and Control, Health System, Building Management, Alarm Clock | |||
CC120XEM-420-470-RDCC120XEM-420-470-RD, RF Layout Reference Design for 420-470 MHz CC1201 RF Transceiver |
Texas Instruments | Wireless Communication | Wireless, Home Appliances, Security System, Metering, Wireless Sensor, System Monitoring and Control, Health System, Building Management, Alarm Clock | |||
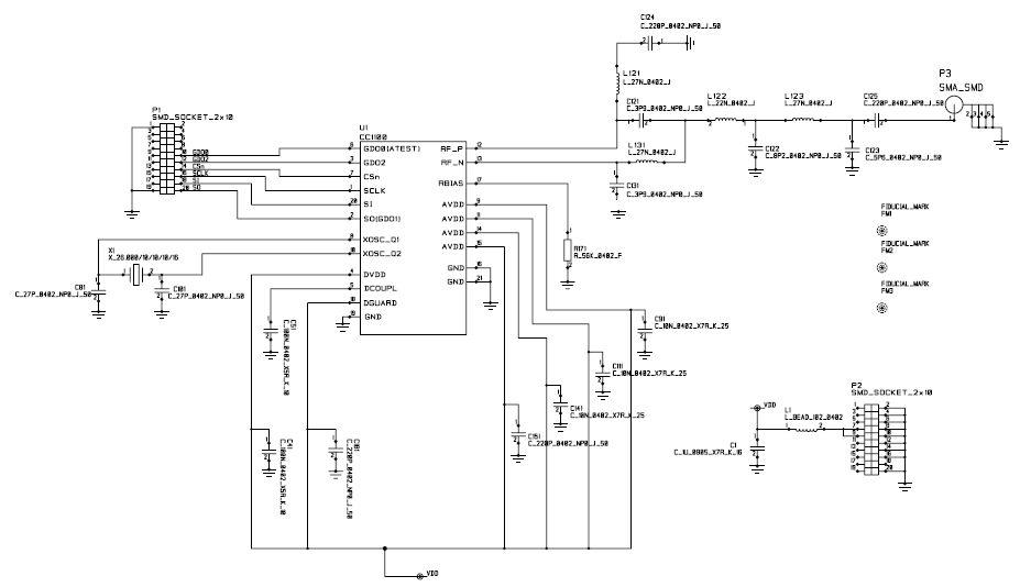
CC1020EMX-REFDESCC1020EMX_REFDES, 433-MHz CC1020EMX Reference Design for the CC1020 RF Transceiver |
Texas Instruments | Wireless Communication | Wireless, Home Appliances, Security System, Metering, Telemetry, Alarm Clock | |||
CC1020EB_REFDES |
Texas Instruments | Wireless Communication | Wireless, Home Appliances, Security System, Metering, Telemetry, Alarm Clock | |||
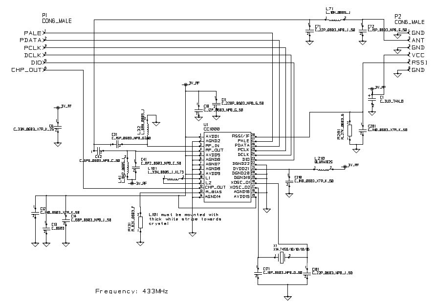
CC1020EMX-REFDESCC1020EMX_REFDES, 868-MHz CC1020EMX Reference Design for the CC1020 RF Transceiver |
Texas Instruments | Wireless Communication | Wireless, Home Appliances, Security System, Metering, Telemetry, Alarm Clock | |||
CC1100EM868_REFDESCC1100EM868_REFDES, CC1100EM 868-915 MHz Reference Design for the CC1100 RF Transceiver |
Texas Instruments | Wireless Communication | Wireless, Home Appliances, Security System, Metering, Wireless Sensor, Telemetry, System Monitoring and Control, Alarm Clock | |||
CC1100EM433-REFDESCC1100EM433_REFDES, CC1100EM 433-MHz Reference Design for the CC1100 RF Transceiver |
Texas Instruments | Wireless Communication | Wireless, Home Appliances, Security System, Metering, Wireless Sensor, Telemetry, System Monitoring and Control, Alarm Clock | |||
CC1100EM433-REFDESCC1100EM433_REFDES, CC1100EM 315-MHz Reference Design for the CC1100 RF Transceiver |
Texas Instruments | Wireless Communication | Wireless, Home Appliances, Security System, Metering, Wireless Sensor, Telemetry, System Monitoring and Control, Alarm Clock | |||
CC1110IIFA-868-915-RD |
Texas Instruments | Wireless Communication | Wireless, Home Appliances, Security System, Metering, Wireless Sensor, Telemetry, System Monitoring and Control, Alarm Clock | |||
CC1110MDR-868-915-RDCC1110MDR-868-915-RD, CC1110 Meander Antenna 868/915 MHz Reference Design |
Texas Instruments | Wireless Communication | Wireless, Home Appliances, Security System, Metering, Wireless Sensor, Telemetry, System Monitoring and Control, Alarm Clock | |||
CC1121EM-868-915-RDCC1121EM-868-915-RD, CC1121EM 868/915 MHz Reference Design for the CC1121 RF Transceiver |
Texas Instruments | Wireless Communication | Wireless, Home Appliances, Satellite Radio, Security System, Metering, RFID Reader, Wireless Sensor, Telemetry, System Monitoring and Control, Health System, Building Management, Alarm Clock | |||
CC1125EM-169-RDCC1125EM-169-RD, CC1125EM 169MHz Reference Design for the CC1125 RF Transceiver |
Texas Instruments | Wireless Communication | Wireless, Home Appliances, Satellite Radio, Security System, Metering, RFID Reader, Wireless Sensor, Telemetry, System Monitoring and Control, Health System, Building Management, Alarm Clock | |||
CC1120-CC1190EM915RDCC1120-CC1190EM915RD, CC1120-CC1190EM 915MHz Reference Design for the CC1120 RF Transceiver |
Texas Instruments | Wireless Communication | Wireless, Home Appliances, Satellite Radio, Security System, Metering, RFID Reader, Wireless Sensor, Telemetry, System Monitoring and Control, Alarm Clock | |||
CC1120-CC1190EM868RDCC1120-CC1190EM868RD, CC1120-CC1190 EM 868 MHz Reference Design for the CC1120 RF Transceiver |
Texas Instruments | Wireless Communication | Wireless, Home Appliances, Satellite Radio, Security System, Metering, RFID Reader, Wireless Sensor, Telemetry, System Monitoring and Control, Alarm Clock | |||
CC1120DCDCEM868-RDCC1120DCDCEM868-RD, CC1120 with TPS62730 EM 868 MHz Reference Design |
Texas Instruments | Wireless Communication | Wireless, Home Appliances, Satellite Radio, Security System, Metering, RFID Reader, Wireless Sensor, Telemetry, System Monitoring and Control, Alarm Clock | |||
CC1125EM-CAT1-868RDCC1125EM-CAT1-868RD, CC1125EM 868MHz ETSI Cat 1 Reference Design for the CC1125 RF Transceiver |
Texas Instruments | Wireless Communication | Wireless, Home Appliances, Satellite Radio, Security System, Metering, RFID Reader, Wireless Sensor, Telemetry, System Monitoring and Control, Health System, Building Management, Alarm Clock | |||
CC112X-IPC-4L-868RDCC112X-IPC-4L-868RD, CC112x IPC 868/915MHz 4 layer Reference Design for the CC1120 RF Transceiver |
Texas Instruments | Wireless Communication | Wireless, Home Appliances, Security System, Remote Keyless Entry, Metering, Wireless Sensor, Telemetry, Alarm Clock | |||