Filter
| Beschreibung | Freigegeben von | Für Anwendung | Für Endprodukte | |||
|---|---|---|---|---|---|---|
LT5516_Typical ApplicationTypical Application for LT5516 - 800MHz to 1.5GHz Direct Conversion Quadrature Demodulator |
Analog Devices | Wireless Communication | Line Driver, Demodulation System, CDMA Cellular/PCS Handsets, Receivers | |||
LT5575_Typical Application |
Analog Devices | Wireless Communication | RFID Reader, Line Driver, CDMA Cellular/PCS Handsets, Receivers | |||
LT5557_Typical ApplicationTypical Application for LT5557, 400MHz to 3.8GHz, 3.3V Active Down Converting Mixer |
Analog Devices | Wireless Communication | Wireless Infrastructure, CDMA Cellular/PCS Handsets, Communication Receiver | |||
LTC3450_Typical ApplicationTypical Application for LTC3450 - Triple Output Power Supply for Small TFT-LCD Displays |
Analog Devices | Power Supplies | Personal Digital Assistant, CDMA Cellular/PCS Handsets, Handheld Instruments | |||
LMH2120UMEVALLMH2120UMEVAL, AN-2064 LMH2120 Evaluation Board for LMH2120, 50 to 6000MHz RF Power Detector |
Texas Instruments | Wireless Communication | Cellular Phone, CDMA Cellular/PCS Handsets | |||
ADL5373-EVALZADL5373-EVALZ, Evaluation Board based on ADL5373 300 to 4000 MHz Quadrature Modulator |
Analog Devices | Wireless Communication | Broadband Access, WiMAX Basestation, Communications Infrastructure, CDMA Cellular/PCS Handsets | |||
AP7217C_Typical Application |
Diodes Incorporated | Power Supplies | MP3 Player, Portable Computers, Handsets, CD Player, CDMA Cellular/PCS Handsets, Digital Still Camera (DSC) | |||
LP2985AB-XX_Typical Application |
NXP Semiconductors | Power Supplies | Cordless Phone, PCMCIA Card, Modems, Portable Instrumentation, CDMA Cellular/PCS Handsets, Palmtops | |||
LP2985A-XX_Typical Application |
NXP Semiconductors | Power Supplies | Cordless Phone, PCMCIA Card, Modems, Portable Instrumentation, CDMA Cellular/PCS Handsets, Palmtops | |||
ADL5370-EVALZADL5370-EVALZ, Evaluation Board based on ADL5370 300 to 4000 MHz Quadrature Modulator |
Analog Devices | Wireless Communication | Broadband Access, WiMAX Basestation, Communications Infrastructure, CDMA Cellular/PCS Handsets | |||
MIC2210_Typical ApplicationTypical Application for MIC2210: Dual Cap LDO with Open-Drain Driver |
Microchip Technology | Power Supplies | Personal Digital Assistant, Wireless Modem, CDMA Cellular/PCS Handsets | |||
MIC2213_Typical ApplicationTypical Application for MIC2213: Sequenced Portable Power Management IC |
Microchip Technology | Power Supplies | Personal Digital Assistant, Wireless Modem, CDMA Cellular/PCS Handsets | |||
MIC2214_Typical ApplicationTypical Application for MIC2214: Portable Power Management IC |
Microchip Technology | Power Supplies | Personal Digital Assistant, Wireless Modem, CDMA Cellular/PCS Handsets | |||
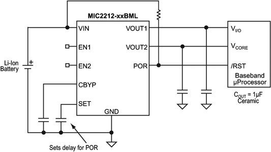
MIC2212_Typical ApplicationTypical Application for MIC2212: Dual Cap LDO and Power-On Reset |
Microchip Technology | Power Supplies | Personal Digital Assistant, Wireless Modem, CDMA Cellular/PCS Handsets | |||
Si9117_Typical ApplicationTypical Application for High-Frequency Converter for Telecom Applications |
Vishay | Power Supplies | Set-Top Box, Micro Power Cell Base Station, CDMA Cellular/PCS Handsets | |||