Filter
| Beschreibung | Freigegeben von | Für Anwendung | Für Endprodukte | |||
|---|---|---|---|---|---|---|
CN0007 |
Analog Devices | Data Conversion | Instrumentation and Measurement, Industrial Control, Industrial Automation HMI | |||
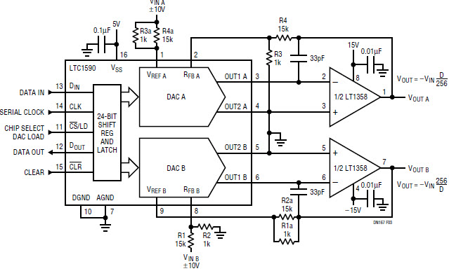
DN167F |
Analog Devices | Data Conversion | Power Supplies, Industrial Control, Automatic Test Equipment, Industrial Automation HMI | |||
CN-013116-Channels of Programmable Output Span Using the AD5360 16-Bit Voltage Output DAC |
Analog Devices | Data Conversion | Instrumentation and Measurement, Industrial Control, Industrial Automation HMI | |||
CN-0193 |
Analog Devices | Data Conversion | Instrumentation and Measurement, Communications and Telecom, Industrial Control, Radar System, Industrial Automation HMI | |||
LT1683-LT1738-0901 |
Analog Devices | Power Supplies | Instrumentation and Measurement, Power Supplies, Data Acquisition System, Portable Medical Instrumentation, Industrial Automation HMI | |||
LT1683-LT1738-0901 |
Analog Devices | Power Supplies | Instrumentation and Measurement, Power Supplies, Data Acquisition System, Portable Medical Instrumentation, Industrial Automation HMI | |||
LTC1597_Typical Application |
Analog Devices | Data Conversion | Automatic Test Equipment, Industrial Automation HMI, Digital Microwave Radio, Process Control, Digital Gain/Offset Control | |||
LTC2604_Typical ApplicationTypical Application for LTC2604 - Quad 16-Bit Rail-to-Rail DACs in 16-Lead SSOP |
Analog Devices | Data Conversion | Automatic Test Equipment, Industrial Automation HMI, Process Control, Portable Instrumentation, Mobile Communications | |||
LTC2634_Typical ApplicationTypical Application for LTC2634-LMX12 Quad, 12-Bit Digital to Analog Converter |
Analog Devices | Data Conversion | Automatic Test Equipment, Industrial Automation HMI, Process Control, Portable Instrumentation, Mobile Communications, Automotive Applications | |||
LTC2637_Typical ApplicationTypical Application for LTC2637-LMX12 Quad, 12-Bit Digital to Analog Converter |
Analog Devices | Data Conversion | Optical Networking, Automatic Test Equipment, Industrial Automation HMI, Process Control, Portable Instrumentation, Mobile Communications, Automotive Applications | |||
LTC2637_Typical ApplicationTypical Application for LTC2637-LMX10 Quad, 10-Bit Digital to Analog Converter |
Analog Devices | Data Conversion | Optical Networking, Automatic Test Equipment, Industrial Automation HMI, Process Control, Portable Instrumentation, Mobile Communications, Automotive Applications | |||
LTC2637_Typical ApplicationTypical Application for LTC2637-LMX8 Quad, 8-Bit Digital to Analog Converter |
Analog Devices | Data Conversion | Optical Networking, Automatic Test Equipment, Industrial Automation HMI, Process Control, Portable Instrumentation, Mobile Communications, Automotive Applications | |||
LTC2637_Typical ApplicationTypical Application for LTC2637-LZ12 Quad, 12-Bit Digital to Analog Converter |
Analog Devices | Data Conversion | Optical Networking, Automatic Test Equipment, Industrial Automation HMI, Process Control, Portable Instrumentation, Mobile Communications, Automotive Applications | |||
DN167F |
Analog Devices | Data Conversion | Power Supplies, Industrial Control, Automatic Test Equipment, Industrial Automation HMI | |||
CN-0188 |
Analog Devices | Signal Conditioning | Industrial Control, Motion Motor Control, Industrial Automation HMI | |||
LTC2637_Typical ApplicationTypical Application for LTC2637-HMI8 Quad, 8-Bit Digital to Analog Converter |
Analog Devices | Data Conversion | Optical Networking, Automatic Test Equipment, Industrial Automation HMI, Process Control, Portable Instrumentation, Mobile Communications, Automotive Applications | |||
LTC2637_Typical ApplicationTypical Application for LTC2637-HMX12 Quad, 12-Bit Digital to Analog Converter |
Analog Devices | Data Conversion | Optical Networking, Automatic Test Equipment, Industrial Automation HMI, Process Control, Portable Instrumentation, Mobile Communications, Automotive Applications | |||
LTC2637_Typical ApplicationTypical Application for LTC2637-HMX10 Quad, 10-Bit Digital to Analog Converter |
Analog Devices | Data Conversion | Optical Networking, Automatic Test Equipment, Industrial Automation HMI, Process Control, Portable Instrumentation, Mobile Communications, Automotive Applications | |||
LTC2637_Typical ApplicationTypical Application for LTC2637-HMX8 Quad, 8-Bit Digital to Analog Converter |
Analog Devices | Data Conversion | Optical Networking, Automatic Test Equipment, Industrial Automation HMI, Process Control, Portable Instrumentation, Mobile Communications, Automotive Applications | |||
LTC2637_Typical ApplicationTypical Application for LTC2637-LZ8 Quad, 8-Bit Digital to Analog Converter |
Analog Devices | Data Conversion | Optical Networking, Automatic Test Equipment, Industrial Automation HMI, Process Control, Portable Instrumentation, Mobile Communications, Automotive Applications | |||