Filter
| Beschreibung | Freigegeben von | Für Anwendung | Für Endprodukte | |||
|---|---|---|---|---|---|---|
VCNL3020_Typical Application |
Vishay | Sensors and Transducers | Personal Digital Assistant, Smart Phone, GPS , Displays, Industrial Drives, Ambient Lighting, Mobile Devices, Industrial Computing, Consumer Applications | |||
SiC461_Typical ApplicationTypical Application for SiC461 4.5 to 60 V Input, 10A microBUCK DC/DC Converter |
Vishay | Power Supplies | Notebook, Servers, Desktop PC, Consumer Electronics, Industrial Automation HMI, Industrial Computing, PoL Power Supply | |||
SiC462_Typical ApplicationTypical Application for SiC462 4.5 to 60 V Input, 6A microBUCK DC/DC Converter |
Vishay | Power Supplies | Notebook, Servers, Desktop PC, Consumer Electronics, Industrial Automation HMI, Industrial Computing, PoL Power Supply | |||
VEML6030_Typical ApplicationTypical Application for VEML6030 High Accuracy Ambient Light Sensor With I2C Interface |
Vishay | Sensors and Transducers | Personal Digital Assistant, Smart Phone, GPS , Displays, Industrial Drives, Optical Switch, Industrial Lighting, Ambient Lighting, Mobile Devices, Industrial Computing, Backlight Dimming, Consumer Applications | |||
SiC463_Typical ApplicationTypical Application for SiC463 4.5 to 60 V Input, 4A microBUCK DC/DC Converter |
Vishay | Power Supplies | Notebook, Servers, Desktop PC, Consumer Electronics, Industrial Automation HMI, Industrial Computing, PoL Power Supply | |||
SiC464_Typical ApplicationTypical Application for SiC464 4.5 to 60 V Input, 2A microBUCK DC/DC Converter |
Vishay | Power Supplies | Notebook, Servers, Desktop PC, Consumer Electronics, Industrial Automation HMI, Industrial Computing, PoL Power Supply | |||
SiC437_Typical ApplicationTypical Application for SiC437 3 to 28 V Input, 12A microBUCK DC/DC Converter |
Vishay | Power Supplies | Notebook, Servers, Desktop PC, Consumer Electronics, Industrial Automation HMI, Industrial Computing, PoL Power Supply | |||
SiC438_Typical ApplicationTypical Application for SiC438 3 to 28 V Input, 8A microBUCK DC/DC Converter |
Vishay | Power Supplies | Notebook, Servers, Desktop PC, Consumer Electronics, Industrial Automation HMI, Industrial Computing, PoL Power Supply | |||
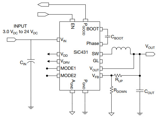
SiC431_Typical ApplicationTypical Application for SiC431 3 to 24 V Input, 24 A microBUCK DC/DC Converter |
Vishay | Power Supplies | Notebook, Servers, Desktop PC, Consumer Electronics, Industrial Automation HMI, Industrial Computing, PoL Power Supply | |||